Foram encontradas 40 questões.
O amplificador operacional !$ μ !$A741C possui um slew rate de 0,5 V/!$ μ !$s, qual a faixa de passagem a plena potência (sem que ocorra a distorção produzida pelo slew rate) para uma tensão de saída de 1 V (pico)?
Provas
Questão presente nas seguintes provas
O transistor da figura tem !$ β = 100 !$ e VBE = 0,65 volts. Ele está operando

Provas
Questão presente nas seguintes provas
O aumento da corrente de dreno, quando se aumenta a tensão dreno-fonte, em um transistor MOSFET, tipo enriquecimento, canal N, operando na região de saturação, é um fenômeno conhecido por
Provas
Questão presente nas seguintes provas
A margem de ganho de um amplificador de três polos, em alta frequência, é
Provas
Questão presente nas seguintes provas
O regulador paralelo ao diodo zener do circuito da figura irá

Provas
Questão presente nas seguintes provas
Qual é, aproximadamente, a tensão de ruído, produzida por um resistor de 1 k!$ Ω !$ em um sistema com uma largura de banda de 10 kHz a uma temperatura de 27°C (300 K), sabendo que a constante de Boltzmann é !$ 1,38 \times 10^{-23} J/K !$ ?
Provas
Questão presente nas seguintes provas
São imperfeições de um amplificador diferencial:
Provas
Questão presente nas seguintes provas
Em um transistor de efeito de campo, metal-óxido-semicondutor (MOSFET), tipo enriquecimento, foi aplicada uma tensão dreno-fonte tal que seu canal está estrangulado (“pinched-off”). É correto afirmar que o transistor está na região
Provas
Questão presente nas seguintes provas
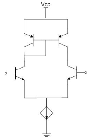
O circuito da figura é um amplificador diferencial

Provas
Questão presente nas seguintes provas
Observe a curva de calibração da figura.

O transdutor de temperatura foi comprado de acordo com a especificação de certas características de desempenho, entre as quais:
Provas
Questão presente nas seguintes provas
Cadernos
Caderno Container