Foram encontradas 40 questões.
2531591
Ano: 2016
Disciplina: TI - Organização e Arquitetura dos Computadores
Banca: IF-SUL
Orgão: IF-SUL
Disciplina: TI - Organização e Arquitetura dos Computadores
Banca: IF-SUL
Orgão: IF-SUL
Provas:
A frequência real das células de memória de um módulo PC3-8500 é de
Provas
Questão presente nas seguintes provas
Observe a Figura abaixo.

No Transistor de Efeito de Campo, FET, do circuito esquematizado na figura acima, a tensão dreno-supridouro, VDS, tem o valor de
Provas
Questão presente nas seguintes provas
2530235
Ano: 2016
Disciplina: TI - Organização e Arquitetura dos Computadores
Banca: IF-SUL
Orgão: IF-SUL
Disciplina: TI - Organização e Arquitetura dos Computadores
Banca: IF-SUL
Orgão: IF-SUL
Provas:
A figura abaixo representa a transmissão serial do caractere ‘A ’ em código ASCII.

Sobre o método de detecção de erros utilizado nesta transmissão, é correto afirmar que é
Provas
Questão presente nas seguintes provas
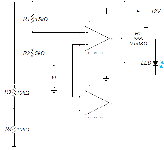
Considere a figura abaixo.

O intervalo de valores de Vi, no qual o LED estará aceso é
Provas
Questão presente nas seguintes provas
Observe o circuito esquematizado na figura abaixo.

Para que seja dissipada a máxima potência em RL, !$ PRL _{max} !$, o referido resistor deve ser de valor
Provas
Questão presente nas seguintes provas
Dada a equação !$ R=\dfrac{V_{in\,max}.sen(\omega t)-V_G - V_D}{I_G} !$ e considerando a rede 220Vac, VG=0,6V , IG=1mA e VD=0,7V.
O valor de R para um disparo a 90 graus é
Provas
Questão presente nas seguintes provas
Qual a função, principal, dos componentes, colocados no gate do tiristor, visto no circuito abaixo?

Provas
Questão presente nas seguintes provas
Qual a principal aplicação de um diodo de potência?
Provas
Questão presente nas seguintes provas
Qual a função do circuito abaixo em um TCA?

Provas
Questão presente nas seguintes provas
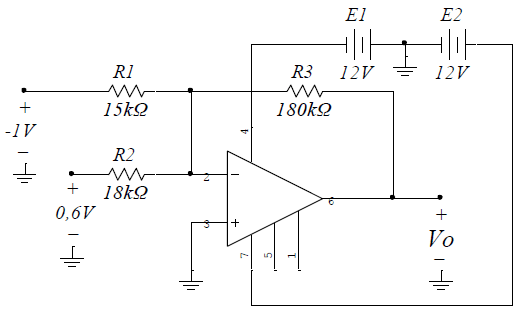
Observe a figura abaixo.

No circuito somador inversor, representado na Figura 6, a tensão de saída, Vo, tem valor de
Provas
Questão presente nas seguintes provas
Cadernos
Caderno Container