Foram encontradas 40 questões.
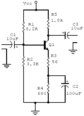
No pré-amplificador mostrado, tem-se hie=960!$ \Omega !$ e hfe=100.

Olhando do terminal da base para dentro do TJB, verifica-se que o ganho de tensão e a resistência CA de entrada valem, respectivamente:
Provas
Questão presente nas seguintes provas
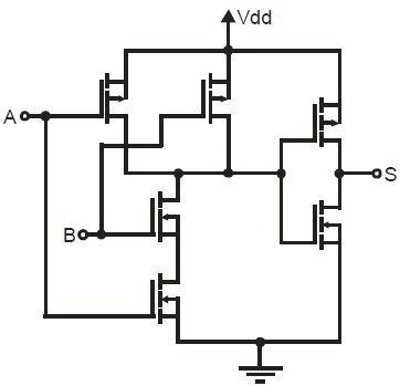
Observe o circuito abaixo.

A expressão lógica correspondente é
Provas
Questão presente nas seguintes provas
Três pequenas esferas de cobre, idênticas, são utilizadas numa experiência de eletrostática. A primeira (1) está inicialmente eletrizada com uma carga (-)Q1=12 !$ \mu !$C, a segunda (2) está inicialmente eletrizada com uma carga (+)Q2=4 !$ \mu !$C e a terceira (3) não está eletrizada. Num dado instante, são colocadas em contato entre si as esferas 1 e 2. Após atingir o equilíbrio eletrostático, 1 e 2 são separadas uma da outra e, então, são postas em contato entre si as esferas 1 e 3. Finalmente, ao se atingir o equilíbrio eletrostático entre 1 e 3, estas são separadas uma da outra.
Comparando a situação final da esfera 1 com o seu estado inicial (carga negativa de C) de 12 considerando que o módulo da carga do elétron é 1,6x10-19C, é CORRETO afirmar que, no total, a esfera 1 perdeu ou ganhou elétrons? Quantos?
Provas
Questão presente nas seguintes provas
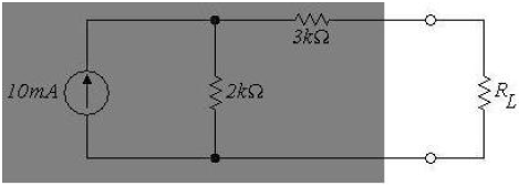
Observe o circuito da figura abaixo.

Qual é a figura que representa corretamente o circuito equivalente Thévenin para a parte sombreada do circuito da figura acima?
Provas
Questão presente nas seguintes provas
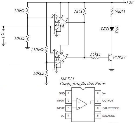
O circuito da figura abaixo representa a configuração dos pinos do CI LM311, em que o BC337 e os resistores de 15kΩ e 680Ω estão perfeitamente projetados para funcionar como chave para o LED.

Nestas condições, a alternativa que contém a resposta correta de valor(es) de vi para que o LED acenda é
Provas
Questão presente nas seguintes provas
Os circuitos integrados 74LS00, 74ALS00, 74HC00 e 74AC00 pertencem, respectivamente, às famílias lógicas
Provas
Questão presente nas seguintes provas
Observe o circuito abaixo.

A figura acima representa uma impedância alimentada por uma fonte de tensão alternada senoidal V que ocasiona uma corrente I.
Admitindo que a frequência da fonte vale 60 Hz, é CORRETO afirmar que a impedância equivalente corresponde a:
Provas
Questão presente nas seguintes provas
Simplificando a expressão lógica !$ S \, = \, X \, + \, \bar{X} \, \cdot \, Y \, + \, (X \, + \, Y) \, \cdot \, (X \, + \, Z) !$, tem-se como resultado:
Provas
Questão presente nas seguintes provas
Observe o circuito abaixo.

No circuito acima, temos uma fonte de tensão alternada senoidal de VRMS =100 V que alimenta um motor cujo circuito equivalente é uma impedância RL série. O valor da potência ativa em watts é igual a:
Provas
Questão presente nas seguintes provas
Observe o circuito abaixo.

No monoestável com lógica de disparo acima, o disparo ocorre quando a entrada T recebe uma borda de subida. A tabela que apresenta todas as condições de disparo é
Provas
Questão presente nas seguintes provas
Cadernos
Caderno Container