Foram encontradas 40 questões.
Assinale a alternativa correta para a representação binária do número hexadecimal
ABBA.
Provas
Questão presente nas seguintes provas
Analise as assertivas abaixo sobre os sistemas de comunicação digital sem fio:
I. Ao analisar os gráficos BER (Bit Error Rate) desses sistemas, devemos sempre considerar como melhores as curvas e valores superiores do gráfico, localizados sempre mais no topo, pois no eixo vertical desse tipo de gráfico, os valores maiores representam sempre um melhor desempenho do sistema.
II. Usualmente, os fatores exigidos para o projeto de um sistema de comunicação digital são a taxa de comunicação (em bits/s) e a confiabilidade do canal de comunicação (avaliada diretamente da probabilidade de erro de bit). Em uma situação ideal, os demais fatores, tais como tipo de sistema de modulação, largura de banda do canal, energia exigida, meio de transmissão e número de símbolos, podem ser escolhidos e adequadamente especificados, para atender às exigências.
III. Os sistemas de comunicação digital QPSK e QAM utilizam a mesma técnica de modulação da portadora composta de dois sinais ortogonais (cosseno e seno).
Quais estão corretas?
I. Ao analisar os gráficos BER (Bit Error Rate) desses sistemas, devemos sempre considerar como melhores as curvas e valores superiores do gráfico, localizados sempre mais no topo, pois no eixo vertical desse tipo de gráfico, os valores maiores representam sempre um melhor desempenho do sistema.
II. Usualmente, os fatores exigidos para o projeto de um sistema de comunicação digital são a taxa de comunicação (em bits/s) e a confiabilidade do canal de comunicação (avaliada diretamente da probabilidade de erro de bit). Em uma situação ideal, os demais fatores, tais como tipo de sistema de modulação, largura de banda do canal, energia exigida, meio de transmissão e número de símbolos, podem ser escolhidos e adequadamente especificados, para atender às exigências.
III. Os sistemas de comunicação digital QPSK e QAM utilizam a mesma técnica de modulação da portadora composta de dois sinais ortogonais (cosseno e seno).
Quais estão corretas?
Provas
Questão presente nas seguintes provas
Considerando que a Figura 6 exibe um extrato da especificação do decodificador BCD
para 7-segmentos, assinale a alternativa que apresenta o tipo de CI ilustrado na figura.


Provas
Questão presente nas seguintes provas
Assinale a alternativa que preenche, correta e respectivamente, a tabela verdade
abaixo, sabendo que o circuito lógico correspondente é um somador completo de um bit.


Provas
Questão presente nas seguintes provas
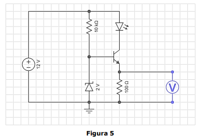
Sobre o circuito da Figura 5, analise as assertivas abaixo e assinale a alternativa correta. Observação: assumir Vbe = 0,8 V.

I. Trata-se de um circuito regulador a transistor tipo série.
II. O circuito está na condição de não condução.
III. A potência dissipada na carga de 100 Ohms é de 14,4 mW.
IV. O diodo zener no circuito não tem função relevante.
Provas
Questão presente nas seguintes provas
Determine a potência aparente (S) em módulo e ângulo (fase) de uma carga que
possui potência real P = 2 kW e potência reativa Q = 2√3 kvar .
Provas
Questão presente nas seguintes provas
Para o circuito da Figura 4, determine a resistência equivalente (Req) e a potência
dissipada (P).


Provas
Questão presente nas seguintes provas
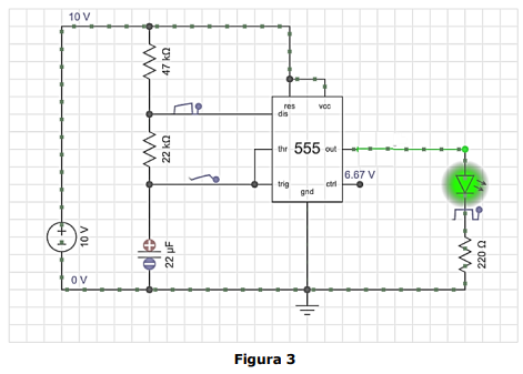
O circuito da Figura 3 é uma clássica aplicação tanto em eletrônica analógica quanto
em eletrônica digital, utilizando um CI conhecido há décadas.
Assinale a alternativa que descreve corretamente o circuito apresentado.
Assinale a alternativa que descreve corretamente o circuito apresentado.
Provas
Questão presente nas seguintes provas
- Modelo OSIModelo OSI: Camada de Rede
- Modelo OSIModelo OSI: Camada de Sessão
- Modelo OSIModelo OSI: Camada de Aplicação
Com referência ao modelo de redes de comunicação OSI definido pela International
Standard Organization (ISO), assinale a alternativa que preenche, correta e respectivamente, o
modelo apresentado na Figura 2.


Provas
Questão presente nas seguintes provas
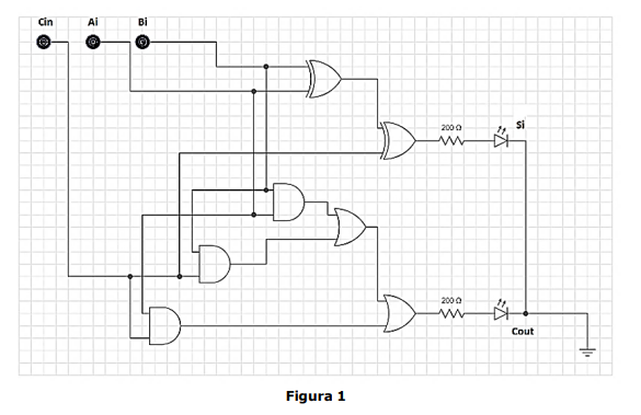
Observe o circuito digital da Figura 1 e determine as expressões lógicas
correspondentes às saídas Si e Cout.


Provas
Questão presente nas seguintes provas
Cadernos
Caderno Container