Foram encontradas 30 questões.
Considere as afirmativas I, II e III a respeito da NBR 5419 – Proteção de Estruturas Contra Descargas Atmosféricas. Assinale a alternativa que contém a(s) afirmativa(s) CORRETA(S):
I. Os pilares metálicos da estrutura podem ser utilizados como condutores de descida naturais.
II. Sistemas de aterramento distintos devem ser interligados através de uma ligação equipotencial de baixa impedância.
III. Os captores podem ser constituídos por uma combinação qualquer de hastes, condutores em malha, elementos naturais e cabos esticados.
Provas
Questão presente nas seguintes provas
A placa de informações em um motor elétrico rotativo de indução trifásico, tipo gaiola, de dois polos, 380V, 35CV (1CV = 736W) e 50Hz indica que a sua velocidade com carga nominal é de 2970rpm. Supondo que, em sua utilização, a máquina esteja operando com carga nominal, é INCORRETO afirmar que:
Provas
Questão presente nas seguintes provas
Um motor elétrico de indução trifásico do tipo gaiola de esquilo, 60Hz, oito polos, tem o seu eixo girando a uma velocidade de 873rpm à plena carga. A velocidade síncrona do campo magnético girante produzido no núcleo do primário e a frequência das corrente elétricas induzidas no rotor são, respectivamente:
Provas
Questão presente nas seguintes provas
Considere as afirmativas I, II e III a respeito de materiais isolantes, condutores e magnéticos. Assinale a alternativa que contém a(s) afirmativa(s) CORRETA(S):
I. Em geral, materiais isolantes possuem entre a banda de condução e a banda de valência um gap de energia menor do que o gap de materiais condutores.
II. Em geral, materiais isolantes apresentam resistência elétrica maior quanto maior for a temperatura.
III. Materiais ferromagnéticos magnetizam-se mais do que os paramagnéticos, considerando-se a mesma fonte de fluxo magnético.
Provas
Questão presente nas seguintes provas
Considere as afirmativas I, II e III a respeito da NR 10 – Segurança em Instalações e Serviços em Eletricidade. Assinale a alternativa que contém a(s) afirmativa(s) CORRETA(S):
I. Os serviços em instalações elétricas energizadas em alta tensão, bem como aqueles executados no sistema elétrico de potência, não podem ser realizados individualmente.
II. Dentre os procedimentos obrigatórios para considerar desenergizadas as instalações elétricas liberadas para trabalho, pode-se relacionar: seccionamento, impedimento de reenergização e constatação da ausência de tensão.
III. A Baixa Tensão é definida como a tensão superior a 50 volts em corrente alternada ou 120 volts em corrente contínua e igual ou inferior a 1000 volts em corrente alternada ou 1500 volts em corrente contínua, entre fases ou entre fase e terra.
Provas
Questão presente nas seguintes provas
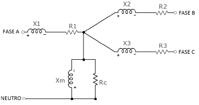
Assinale a alternativa INCORRETA em relação ao circuito equivalente de um determinado transformador, apresentado na figura a seguir:

Provas
Questão presente nas seguintes provas
Assinale a alternativa CORRETA que corresponda ao esquema de aterramento representado na figura a seguir.

Provas
Questão presente nas seguintes provas
Uma determinada indústria apresenta o triângulo de potências apresentado na figura a seguir. Baseado neste triângulo, assinale a alternativa CORRETA:

Provas
Questão presente nas seguintes provas
Uma instalação elétrica possui uma carga constante de 20 kW, com fator de potência 0,8 atrasado. Deseja-se corrigir o fator de potência da instalação para 0,95 atrasado, sem alterar as características da carga, por meio de um método de compensação de reativos. A respeito desta situação, assinale a alternativa INCORRETA:
Provas
Questão presente nas seguintes provas
Assinale a alternativa INCORRETA, conforme o Regulamento de Instalações Consumidoras de Média Tensão até 25 kV.
Provas
Questão presente nas seguintes provas
Cadernos
Caderno Container