Foram encontradas 40 questões.
Provas
Provas
- Elementos OrçamentáriosDespesas de Exercícios Anteriores
- Elementos OrçamentáriosIngressos e Dispêndios
Provas
- Escrituração ContábilPlano de Contas Aplicado ao Setor Público (PCASP)
- Escrituração ContábilContas Contábeis
- Sistema Contábil
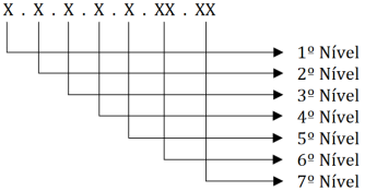
A ilustração abaixo simboliza a estrutura do código das contas contábeis presentes no Plano de Contas Aplicado ao Setor Público (PCASP). Com base nesta estrutura, responda à questão.

Provas
Provas
- Escrituração ContábilPlano de Contas Aplicado ao Setor Público (PCASP)
- Escrituração ContábilContas Contábeis
- Sistema Contábil
A ilustração abaixo simboliza a estrutura do código das contas contábeis presentes no Plano de Contas Aplicado ao Setor Público (PCASP). Com base nesta estrutura, responda à questão.

Provas
Provas
Disciplina: Administração Financeira e Orçamentária
Banca: IF-PE
Orgão: IF-PE
Provas
Disciplina: Administração Financeira e Orçamentária
Banca: IF-PE
Orgão: IF-PE
Provas
Disciplina: Administração Financeira e Orçamentária
Banca: IF-PE
Orgão: IF-PE
A Lei nº. 4.320, de 17 de março de 1964, classifica a despesa orçamentária nas categorias econômicas corrente e de capital. As categorias econômicas são subdivididas em agrupamentos tais como os presentes nos itens I a IV a seguir. Observe-os e responda ao que se pede.
I. Despesas de Custeio.
II. Inversões Financeiras.
III. Investimentos.
IV. Transferências de Capital.
São despesas correntes apenas o(s) item(itens)
Provas
Caderno Container