Foram encontradas 685 questões.

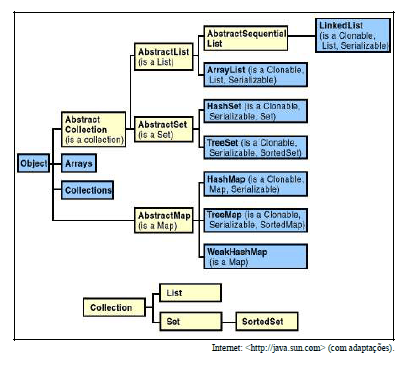
A figura acima, apresenta um relacionamento entre algumas classes e interfaces de estruturas de dados do package java.util da linguagem Java, chamado collections framework. Julgue os itens seguintes acerca das informações apresentadas e dos conceitos de programação, construção de algoritmos, estruturas de dados, orientação a objetos e linguagem orientada a objetos Java.
As interfaces “List” e “Set” têm a propriedade comum de descreverem o comportamento de objetos que contém entre outras coisas, coleções de elementos diferindo entre si no que se refere à forma de tratamento de ocorrências múltiplas de um mesmo elemento, pois um conjunto não contém elementos duplicados, enquanto que uma lista pode conter elementos repetidos em posições distintas.
Provas

A figura acima, apresenta um relacionamento entre algumas classes e interfaces de estruturas de dados do package java.util da linguagem Java, chamado collections framework. Julgue os itens seguintes acerca das informações apresentadas e dos conceitos de programação, construção de algoritmos, estruturas de dados, orientação a objetos e linguagem orientada a objetos Java.
“LinkedList” e “ArrayList” são classes que oferecem diferentes implementações de objetos que se comportam como uma lista; “LinkedList” implementa uma estrutura de memória com encadeamento, e “ArrayList”, uma estrutura de memória com contigüidade.
Provas

A figura acima apresenta um modelo de alinhamento estratégico entre tecnologia da informação e negócios de organizações. Julgue os itens seguintes, acerca das informações apresentadas na figura e dos conceitos de planejamento de sistemas de informação.
Os termos processamento de dados, sistemas de informação e tecnologia da informação possuem significados equivalentes e intercambiáveis, variando seu uso conforme avança o estado da arte na computação.
Provas

A figura acima apresenta um modelo de alinhamento estratégico entre tecnologia da informação e negócios de organizações. Julgue os itens seguintes, acerca das informações apresentadas na figura e dos conceitos de planejamento de sistemas de informação.
O termo governança de TI compreende o alinhamento entre sistemas de informação e estratégia de negócios de uma organização.
Provas

A figura acima apresenta um modelo de alinhamento estratégico entre tecnologia da informação e negócios de organizações. Julgue os itens seguintes, acerca das informações apresentadas na figura e dos conceitos de planejamento de sistemas de informação.
A estratégia de TI de uma organização deve ser concebida visando apoiar a estratégia de negócios da organização, sendo a relação inversa de menor impacto.
Provas

A figura acima apresenta um modelo de alinhamento estratégico entre tecnologia da informação e negócios de organizações. Julgue os itens seguintes, acerca das informações apresentadas na figura e dos conceitos de planejamento de sistemas de informação.
Processos de negócio são concebidos fundamentalmente visando apoiar os processos de TI, sendo a relação inversa de menor importância.
Provas

A figura acima apresenta um modelo de alinhamento estratégico entre tecnologia da informação e negócios de organizações. Julgue os itens seguintes, acerca das informações apresentadas na figura e dos conceitos de planejamento de sistemas de informação.
A estratégia de negócios de uma organização é concebida fundamentalmente para apoiar os processos de negócio da organização, sendo a relação inversa de menor importância.
Provas

A figura acima apresenta um esquema da arquitetura de informação e infra-estrutura de tecnologia da informação de uma organização. Julgue os próximos itens, acerca das informações apresentadas na figura e dos conceitos de desenvolvimento de aplicações e bancos de dados e planejamento de sistemas de informação.
Sistemas de informação podem ser chamados de sistemas sociotécnicos, pois sua gênese e gestão sofrem efeitos de componentes das esferas tecnológicas e sociais.
Provas

A figura acima apresenta um esquema da arquitetura de informação e infra-estrutura de tecnologia da informação de uma organização. Julgue os próximos itens, acerca das informações apresentadas na figura e dos conceitos de desenvolvimento de aplicações e bancos de dados e planejamento de sistemas de informação.
Os elementos chamados de processos, indicados nos vários níveis da pirâmide, também podem ser denominados processos de TI.
Provas

A figura acima apresenta um esquema da arquitetura de informação e infra-estrutura de tecnologia da informação de uma organização. Julgue os próximos itens, acerca das informações apresentadas na figura e dos conceitos de desenvolvimento de aplicações e bancos de dados e planejamento de sistemas de informação.
A engenharia de software e a gestão de sistemas de informação são áreas de conhecimento similares e intercambiáveis, e, portanto, seus métodos de planejamento sofrem, com a mesma extensão qualitativa e quantitativa, a influência de fatores organizacionais.
Provas
Caderno Container