Foram encontradas 469 questões.
Disciplina: TI - Desenvolvimento de Sistemas
Banca: CESPE / CEBRASPE
Orgão: FINEP

A figura acima apresenta a estrutura geral da evolução de esforço ou da ênfase da produção de um software durante o desenvolvimento de várias disciplinas típicas do processo unificado, nomeadas de D1 a D6. As diversas fases e iterações do processo unificado estão identificadas ao longo da horizontal superior do diagrama da figura. As disciplinas de D1 a D6 não estão dispostas conforme a ordem natural na qual são usualmente apresentadas no processo unificado. A partir dessas informações, julgue os itens a seguir, sabendo que as seis disciplinas efetivamente propostas no diagrama mostrado na figura são: modelagem de negócios (business modeling); requisitos (requirements); análise e projeto (analysis and design); implementação (implementation); teste (test); e implantação (deployment).
I Uma parte considerável das atividades de D1 depende de D6, mas essa dependência é inversamente proporcional ao conhecimento acerca do domínio da aplicação a ser desenvolvida.
II D3 deve seu comportamento periódico ao alto grau de independência que suas atividades apresentam relativamente a artefatos integrados.
III Para que se alcance o final da fase de elaboração em D4, é necessário transpor um marco que corresponde ao desenvolvimento de uma linha de base da arquitetura que seja executável.
IV Em D5, pode ser intensa a realização de tarefas que envolvam a migração de bases de dados.
V Em D6, são usualmente elaborados casos de uso de negócio, cuja arquitetura é realizada em D2.
Estão certos apenas os itens
Provas
Disciplina: TI - Desenvolvimento de Sistemas
Banca: CESPE / CEBRASPE
Orgão: FINEP

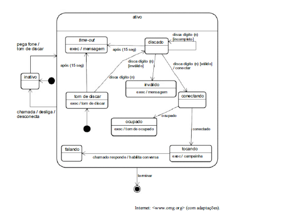
Considerando o diagrama ilustrado na figura acima, que representa um sistema telefônico, assinale a opção correta a respeito de UML e orientação a objetos.
Provas
Disciplina: TI - Desenvolvimento de Sistemas
Banca: CESPE / CEBRASPE
Orgão: FINEP

Reúso e reusabilidade, que constituem princípios da engenharia de software, são apoiados pelo uso adequado dos mecanismos fornecidos pelo paradigma orientado a objetos. A figura acima apresenta um diagrama UML no qual se define o relacionamento entre várias entidades, todas elas com maior ou menor reusabilidade. Considerando essa figura, julgue os itens a seguir, a respeito de UML, de análise e projeto orientado a objetos e dos princípios da engenharia de software.
I Order recebe de Store a delegação para realizar a interface OrderEntry.
II Customer é uma Person e sistemas que reúsam Order sempre dependem de Customer.
III Store depende de Account para funcionar.
IV Order é composto por Customer, Product e Account.
V Store é mais reusável que Customer.
Estão certos apenas os itens
Provas
Disciplina: TI - Desenvolvimento de Sistemas
Banca: CESPE / CEBRASPE
Orgão: FINEP

Considerando a figura acima, que apresenta um esquema de vários tipos de diagramas suportados pela UML, julgue os seguintes itens, a respeito de análise e projeto orientado a objetos e de UML.
I O esquema apresentado é um diagrama de comportamento (behavior diagram), no qual 18 classificadores (classifiers) estão presentes.
II Um diagrama de caso de uso (use case diagram) é um diagrama de comportamento (behavior diagram) utilizado para representar requisitos de um sistema. Nele, estão presentes atores e casos de uso, sendo que os atores sempre representam entidades fora do sistema.
III Diagramas de sequência (sequence diagram) são diagramas de interação (interaction diagram) e de comportamento (behavior) que podem descrever realizações de casos de uso na forma de troca de mensagens entre um conjunto de linhas de vida de objetos (lifelines).
IV Diagramas de comunicação (communication diagram) privilegiam a representação da sequência de troca de mensagens entre objetos, em detrimento da representação da arquitetura do sistema no qual essa troca de mensagens ocorre.
Estão certos apenas os itens
Provas
Provas
As grandes instituições públicas do país possuem em sua estrutura veículos de comunicação institucional que incluem jornal, rádio, TV e agência de notícias em tempo real, além de uma assessoria de imprensa ou de comunicação. Cada um desses veículos possui particularidades, mas todos trabalham conteúdos de interesse e buscam a adequação de linguagem na informação ao cidadão.
Tendo o texto acima como referência e acerca dos múltiplos aspectos que ele suscita, assinale a opção correta.
Provas
A comunicação com o público precisa envolver ações que visem ao desenvolvimento e à cidadania. As atividades institucionais precisam ser exercidas com ética, para que a coisa pública seja objeto de visibilidade, transparência e controle. Com base nessas informações, julgue os itens a seguir.
I Na comunicação com o público, as organizações só usam a área de jornalismo quando há problemas ou crises.
II Ética é um conjunto de princípios que diz respeito a todo ser humano.
III Instituições envolvidas em ações de responsabilidade social promovem cidadania.
IV Garantir transparência é responsabilidade de toda a instituição e não apenas da assessoria de imprensa.
V O controle da coisa pública é atribuição tanto das instituições, quanto da imprensa e de toda a sociedade.
Estão certos apenas os itens
Provas
Provas
Provas
Além das suas atribuições corriqueiras, as assessorias de imprensa têm-se tornado, cada vez mais, instrumentos de mobilização de públicos em relação a causas sociais. Muitas campanhas de esclarecimento e de conscientização da população passam por essas assessorias, que se tornam, assim, responsáveis pela promoção de bem-estar social.
Tendo como referência essas informações, julgue os itens a seguir.
I Alerta contra doenças, prevenção de acidentes, incentivo a práticas sociais, conscientização sobre direitos são campanhas de mobilização nas quais a assessoria de imprensa não deve se engajar.
II As assessorias se preocupam com a reputação das instituições.
III Mobilizar não é manipular.
IV Campanhas feitas ou apoiadas por assessorias de imprensa geralmente repercutem nos veículos de comunicação.
V Ações de responsabilidade social também dizem respeito às assessorias de imprensa.
A quantidade de itens certos é igual a
Provas
Caderno Container