Foram encontradas 70 questões.
Disciplina: TI - Segurança da Informação
Banca: CESPE / CEBRASPE
Orgão: FINEP
Acerca de segurança da informação, julgue os itens abaixo.
I A autenticação visa garantir que as entidades participantes de um processo de comunicação realmente são as que afirmam ser.
II A autorização tem por objetivo verificar se uma entidade autenticada possui os devidos direitos para executar determinadas ações em um sistema.
III Em sistemas de informação, a auditoria interna é igual à auditoria externa.
IV Em sistemas com base em login e senha, somente o processo de autenticação não garante que um impostor seja facilmente descoberto.
V A autorização é uma maneira de se negar a participação em determinada operação.
Estão certos apenas os itens
Provas
Provas
Disciplina: TI - Desenvolvimento de Sistemas
Banca: CESPE / CEBRASPE
Orgão: FINEP
- Arquitetura e Design de SoftwareArquitetura de Sistemas de Informação
- Arquitetura e Design de SoftwarePadrões de Arquitetura
- Arquitetura e Design de SoftwareSOA: Arquitetura Orientada a Serviço
Provas
Disciplina: TI - Desenvolvimento de Sistemas
Banca: CESPE / CEBRASPE
Orgão: FINEP
- Fundamentos de ProgramaçãoEstruturas de DadosEstrutura de Dados: ÁrvoreÁrvore Binária
- Fundamentos de ProgramaçãoPonteiros e Referências
- LinguagensC++
- LinguagensJava
A respeito de árvores binárias, estruturas utilizadas em desenvolvimento de aplicações, julgue os itens a seguir.
I Uma árvore binária, ao ser iniciada, deve estar sempre vazia.
II Para se criar nova árvore binária a partir de uma já existente, é necessário, antes, esvaziar toda esta árvore.
III O uso de ponteiros em árvores binárias dificulta a busca de elementos; com ponteiros, os nós deixam as árvores sem elementos internos.
IV Para se percorrer uma árvore binária em busca de um elemento, a função de busca tem de apontar primeiro para o nó final da árvore.
V Em Java e C++, a implementação de estrutura de árvore utiliza a mesma biblioteca padrão de dados: b-tree.h.
A quantidade de itens certos é igual a
Provas
Provas
Disciplina: TI - Desenvolvimento de Sistemas
Banca: CESPE / CEBRASPE
Orgão: FINEP
- Fundamentos de ProgramaçãoEstruturas de DadosEstrutura de Dados: Array
- Fundamentos de ProgramaçãoEstruturas de DadosEstrutura de Dados: Lista
- Fundamentos de ProgramaçãoEstruturas de DadosEstrutura de Dados: Pilha
A estrutura de dados do tipo pilha
I permite a inserção e a remoção de elementos de uma sequência pela mesma extremidade.
II utiliza o conceito de LIFO.
III é considerada mais simples que a estrutura do tipo lista.
IV não pode ser implementada na forma de vetores.
V possui tamanho limitado de bytes em função do uso de variáveis booleanas.
Estão certos apenas os itens
Provas
Disciplina: TI - Desenvolvimento de Sistemas
Banca: CESPE / CEBRASPE
Orgão: FINEP
- Arquitetura e Design de SoftwareArquitetura Cliente-Servidor
- Interoperabilidade e IntegraçãoIntegração de Sistemas e MiddlewareRPC: Remote Procedure Call
Provas
Disciplina: TI - Desenvolvimento de Sistemas
Banca: CESPE / CEBRASPE
Orgão: FINEP
- Fundamentos de ProgramaçãoEstruturas de DadosDefinição: Estrutura de Dados
- Fundamentos de ProgramaçãoEstruturas de DadosEstrutura de Dados: ListaLista Encadeada
Provas
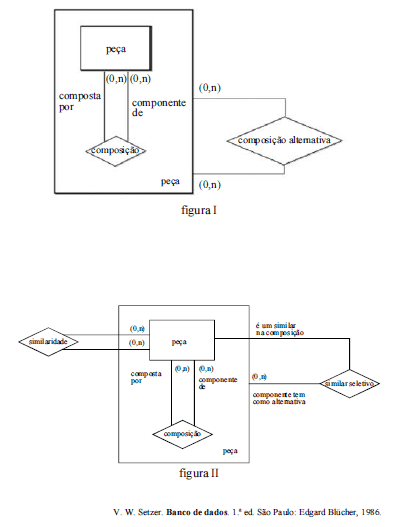
O modelo entidade-relacionamento, definido primeiramente por Peter Chen, em 1976, é composto de três principais componentes: entidades, atributos e relacionamentos. Em um banco de dados, um modelo de dados representa estruturas de dados e suas características, relações, restrições e transformações. As figuras a seguir exibem versões de modelos entidade-relacionamento para a representação de peças e suas componentes em um sistema de almoxarifado.

Com referência as figuras I e II acima e ao conceito de modelo entidade-relacionamento, assinale a opção correta.
Provas
Ted Codd foi o grande responsável pela elaboração do modelo de dados relacional. Em 1970, Codd publicou o artigo intitulado A rational model of data for large shared data banks (um modelo racional de dados para grandes bancos de dados compartilhados). O trabalho, extremamente acadêmico, lançou os fundamentos daquilo que se tornaria um dos recursos mais utilizados da tecnologia dos computadores. De fato, o modelo relacional estabeleceu-se como o primeiro modelo de dados para aplicações comerciais. Existe uma teoria substancial acerca de bancos de dados relacionais, que apoia o desenvolvimento de projetos e permite o processamento eficiente das necessidades de informações dos usuários desses bancos.
Tendo como referência o texto acima, assinale a opção correta acerca de modelo de dados relacional.
Provas
Caderno Container