Foram encontradas 612 questões.
A figura ilustra a formação de células sanguíneas a partir da medula óssea.

(www.megatimes.com.br)
A produção dos elementos figurados ocorre a partir de
Provas
Utilize as figuras a seguir para responder a questão.
As quatro figuras representam as etapas (I, II, III, e IV) de um processo de divisão celular.

(www.infoescola.com. Adaptado)
A análise das estruturas hereditárias presentes nas figuras permite afirmar que a célula mãe que iniciou o processo de divisão celular, apresentava ploidia e as células filhas apresentarão ploidia igual a .
Assinale a alternativa que contém as informações que preenchem, correta e respectivamente, as lacunas do parágrafo.
Provas
Utilize as figuras a seguir para responder a questão.
As quatro figuras representam as etapas (I, II, III, e IV) de um processo de divisão celular.

(www.infoescola.com. Adaptado)
A análise da etapa permite afirmar que se trata de uma divisão , em função .
Assinale a alternativa que contém as informações que preenchem, correta e respectivamente, as lacunas da frase.
Provas
O processo de especiação pode ocorrer em função de alguns mecanismos evolutivos elucidados, por exemplo, a partir da separação abrupta de uma população original em duas populações menores. O surgimento geológico de rios e cânions são exemplos de barreiras surgidas naturalmente. A construção de rodovias e o desmatamento para agropecuária são exemplos de barreiras geradas pelo ser humano.
Nesses dois casos o tipo de especiação é a
Provas
A figura ilustra quatro espécies de aves classificadas por Charles Darwin que contribuíram para formulação de sua teoria.

(https://educador.brasilescola.uol.com.br)
A análise comparativa das características anatômicas das espécies também foi alvo de estudo de Alfred Wallace, evolucionista contemporâneo a Darwin.
Darwin e Wallace chegaram basicamente às mesmas conclusões com relação ao processo evolutivo, o qual consiste em
Provas
Considerando a relação metabólica entre as moléculas de DNA, RNAm, RNAr e RNAt, as enzimas, os aminoácidos, os ribossomos e as proteínas, de acordo com o dogma central da biologia molecular,
Provas
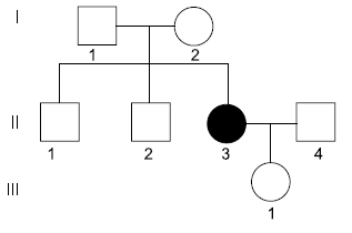
Utilize o seguinte heredograma para responder a questão.
A característica presente no indivíduo II-3 é autossômica e condicionada por um par de alelos.

Considerando que o heredograma é referente a uma espécie de roedores, a probabilidade do casal II-3 e II-4 gerar um filhote macho e homozigoto dominante, é igual a
Provas
Utilize o seguinte heredograma para responder a questão.
A característica presente no indivíduo II-3 é autossômica e condicionada por um par de alelos.

A probabilidade do indivíduo II-1 ser portador do alelo que condiciona a característica citada é igual a
Provas
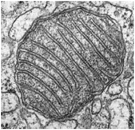
A imagem da organela a seguir foi obtida a partir de microscopia eletrônica.

(www2.ibb.unesp.br)
As cristas, dobras internas, dessa organela são essenciais em seu metabolismo bioquímico, uma vez que são locais onde ocorre
Provas
O esquema ilustra uma ligação química entre dois monômeros.

(https://experimentemos.wordpress.com)
Se trata de uma ligação do tipo
Provas
Caderno Container