Foram encontradas 1.037 questões.
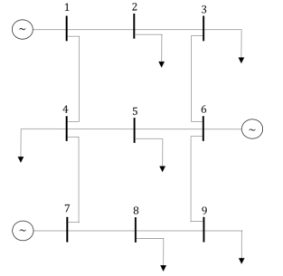
O sistema elétrico a seguir tem a barra 7 escolhida como barra de referência.

Assim, o problema de fluxo de potência linearizado pelo método de Newton-Raphson terá a matriz jacobiana quadrada de ordem igual a
Provas
- Instalações ElétricasSubestaçõesCustos, diagramas unifilares básicos, tipos de barramentos, sistemas auxiliares
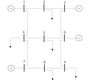
No diagrama unifilar a seguir, a barra 6 é escolhida como a barra de referência do sistema.

Visto isso, assinale a opção que indica as variáveis que compõem o Subsistema 1.
Provas
A formulação básica do problema de fluxo de potência é decomposta em dois subsistemas de equações algébricas não lineares para facilitar sua solução.
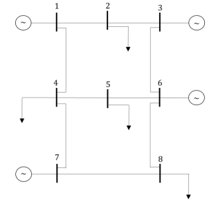
Considere o diagrama unifilar abaixo, em que a barra 3 é escolhida como barra de referência.

Com isso, os subsistemas de equações 1 e 2 do sistema elétrico apresentado têm, respectivamente, o número de equações/incógnitas iguais a
Provas
Na elaboração de um estudo para expansão da rede de transmissão foram constatadas três possíveis alternativas.
A primeira é a implantação de uma linha de transmissão (LT) com torres de circuito simples (CS) no ano 0, sendo necessário adicionar uma nova LT, de mesma característica, no ano 3 para atender ao crescimento previsto da carga.
A segunda seria a implantação de uma LT com torres de circuito duplo (CD) já no ano 0, o que prescindiria de reforços adicionais até o ano horizonte do estudo.
A terceira seria a implantação de uma LT com torres de CD no ano 0, todavia com os cabos apenas do primeiro circuito lançados, ficando o lançamento dos cabos do segundo circuito nas mesmas torres para uma data posterior, no ano 3.
Os custos das diferentes configurações de LT são apresentados na tabela a seguir.
Tipo de LT | Custo (R$ Milhões) |
LT com torres de CS | 267 |
LT com torres de CD | 467 |
LT com torres de CD apenas 1º circuito lançado | 322 |
Apenas lançamento do 2º circuito em LT com torres de CD existente | 152 |
Com base nessas informações e no valor presente líquido das alternativas, considerando uma taxa de desconto anual de 10%, avalie das afirmativas a seguir.
I. A alternativa mais econômica é a terceira.
II. Um aumento da taxa de desconto tende a favorecer a economicidade da segunda alternativa.
III. A primeira alternativa passaria a ser mais econômica que a segunda se a LT adicional, com torres de CS, pudesse ser implantada a partir do ano 4.
Está correto o que se afirma em
Provas
- Instalações ElétricasSubestaçõesCustos, diagramas unifilares básicos, tipos de barramentos, sistemas auxiliares
Existem algumas formas para agentes geradores ou consumidores viabilizarem seu acesso à rede básica, em nível de tensão de transmissão. A conexão diretamente em uma nova subestação é a mais comum, mas é possível realizar ainda o seccionamento de uma linha de transmissão cujo traçado passe próximo da planta que se deseja conectar.
Sobre as conexões à rede básica por seccionamento de linhas de transmissão, analise as afirmativas a seguir.
I. Será estabelecida parcela adicional da RAP em favor da transmissora responsável pela linha seccionada, destinada a remunerar os custos para a operação e a manutenção das instalações do seccionamento transferidas.
II. Para linhas longas, que sofrem seccionamento para conexão de novos agentes, a adequação de sua compensação reativa e a correção da transposição dos trechos à montante e à jusante são de responsabilidade do poder concedente.
III. O novo barramento, as novas entradas de linhas e as extensões de linhas associadas ao seccionamento e os eventuais reforços e modificações na própria linha de transmissão serão classificados como integrantes da rede básica; as transferências de propriedade previstas geram direito à indenização para o acessante empreendedor das instalações.
Está correto o que se afirma em
Provas
A documentação técnica para a licitação de uma nova instalação de transmissão integrante da Rede Básica é composta por cinco relatórios técnicos, a saber, R1, R2, R3, R4 e R5. Esses relatórios buscam nivelar, entre as partes interessadas, as informações concernentes a cada solução de expansão proposta. Com base nisso, relacione os relatórios aos seus respectivos enfoques.
1. R1
2. R2
3. R3
4. R4
5. R5
( ) Apresenta o detalhamento técnico da alternativa de referência.
( ) Apresenta a estimativa dos custos fundiários referentes à região em que a nova instalação será implantada.
( ) Apresenta a diretriz de traçado para as linhas de transmissão e localização das subestações, bem como a análise socioambiental associada.
( ) Demonstra a viabilidade técnico-econômica e socioambiental da nova instalação.
( ) Define os requisitos do sistema circunvizinho, de forma a assegurar o adequado compartilhamento entre as instalações existentes e a nova obra.
Assinale a opção que apresenta a relação correta, segundo a ordem apresentada.
Provas
O planejamento para implantação de novas instalações de transmissão no setor elétrico brasileiro gera dois conjuntos de obras: o de obras determinativas, que devem seguir para o leilão de transmissão; e outro, de obras indicativas, que podem ser reavaliadas conforme a necessidade.
Assinale a opção que indica o documento que apresenta esses conjuntos de obras.
Provas
A tabela a seguir apresenta cinco projetos que têm o mesmo propósito, a mesma taxa de atratividade e durações diferentes.
Projetos | VPL (Unidades monetárias) | Duração (anos) | Taxa de Juros por Período (%) |
I | 650 | 5 | 10 |
II | 500 | 4 | 10 |
III | 450 | 3 | 10 |
IV | 300 | 2 | 10 |
V | 170 | 1 | 10 |
Assinale a opção que apresenta o projeto mais interessante sob o ponto de vista do valor presente líquido anualizado.
Provas
Considere o código a seguir, escrito na linguagem de programação Python (versão 3.11.3).
<1> x = []
<2> for i in range(1,10,2):
<3> x.append(i)
<4> y = x
<5> x[1] = 0
<6> z = y[1]
Assinale a opção que indica o valor que z recebe na linha <6>.
Provas
Considere o código a seguir, escrito na linguagem de programação Python (versão 3.11.3).
<1> import numpy as np
<2> x = np.arange(1,30,2).reshape(3,5)
<3> y = x[[1,2]]
<4> y[0,:]=0
<5> z = x[0,2]
Assinale a opção que indica o valor que z recebe na linha <5>.
Provas
Caderno Container