Foram encontradas 40 questões.
- EletrotécnicaCircuitos Elétricos em Eletricidade
- EletrotécnicaCircuitos de Corrente Contínua e de Corrente Alternada
Sabendo que as lâmpadas apresentam as potências de 100W e 200W se forem ligadas
diretamente em uma rede elétrica na tensão de 100V, determine a leitura do amperímetro ideal A no
circuito a seguir e assinale a alternativa correta.


Provas
Questão presente nas seguintes provas
- EletrotécnicaCircuitos Elétricos em Eletricidade
- EletrotécnicaCircuitos de Corrente Contínua e de Corrente Alternada
Sabendo que as lâmpadas apresentam as potências de 100W e 200W se forem ligadas
diretamente em uma rede elétrica na tensão de 100V, determine a leitura do voltímetro V no circuito
a seguir e assinale a alternativa correta. Considere o valor arredondado sem casas decimais.


Provas
Questão presente nas seguintes provas
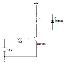
Sabendo que o circuito a seguir aciona a bobina do relé L1, determine a mínima
resistência que a bobina poderá ter para que no acionamento DC a tensão na bobina seja de 24V e
assinale a alternativa correta. Considere que o hfe do transistor é 100 e que o Vbe é 0,7V.


Provas
Questão presente nas seguintes provas
De acordo com a Lei de Improbidade Administrativa, constitui ato de improbidade
administrativa que causa prejuízo ao erário, EXCETO:
Provas
Questão presente nas seguintes provas
Conforme a Lei de Improbidade Administrativa, o sucessor ou o herdeiro daquele que
causar dano ao erário ou que se enriquecer ilicitamente estão sujeitos:
Provas
Questão presente nas seguintes provas
Conforme a Lei de Improbidade Administrativa, o órgão competente para tomar as
medidas necessárias quando houver indícios de ato de improbidade é o(a):
Provas
Questão presente nas seguintes provas
Conforme o plano de cargos e salários da ELETROCAR, são empregos de nível médio
de caráter permanente, EXCETO:
Provas
Questão presente nas seguintes provas
Conforme o plano de cargos e salários da ELETROCAR, são empregos de nível superior
de caráter permanente, EXCETO:
Provas
Questão presente nas seguintes provas
2785480
Ano: 2023
Disciplina: Segurança e Saúde no Trabalho (SST)
Banca: FUNDATEC
Orgão: Eletrocar
Disciplina: Segurança e Saúde no Trabalho (SST)
Banca: FUNDATEC
Orgão: Eletrocar
Provas:
A NR 10 define em seu item 10.12 a situação de emergência. Sobre isso, analise as
assertivas, assinalando V, se verdadeiras, ou F, se falsas.
( ) As ações de emergência que envolvam as instalações ou serviços com eletricidade devem constar do plano do PPCI.
( ) Os trabalhadores autorizados devem estar aptos a executar o resgate e prestar primeiros socorros a acidentados, especialmente por meio de reanimação cardiorrespiratória.
( ) A empresa deve possuir métodos de resgate padronizados e adequados às suas atividades, disponibilizando os meios para a sua aplicação.
( ) Os trabalhadores autorizados devem conhecer e saber executar o plano de combate a incêndio existente na empresa.
A ordem correta de preenchimento dos parênteses, de cima para baixo, é:
( ) As ações de emergência que envolvam as instalações ou serviços com eletricidade devem constar do plano do PPCI.
( ) Os trabalhadores autorizados devem estar aptos a executar o resgate e prestar primeiros socorros a acidentados, especialmente por meio de reanimação cardiorrespiratória.
( ) A empresa deve possuir métodos de resgate padronizados e adequados às suas atividades, disponibilizando os meios para a sua aplicação.
( ) Os trabalhadores autorizados devem conhecer e saber executar o plano de combate a incêndio existente na empresa.
A ordem correta de preenchimento dos parênteses, de cima para baixo, é:
Provas
Questão presente nas seguintes provas
2785479
Ano: 2023
Disciplina: Segurança e Saúde no Trabalho (SST)
Banca: FUNDATEC
Orgão: Eletrocar
Disciplina: Segurança e Saúde no Trabalho (SST)
Banca: FUNDATEC
Orgão: Eletrocar
Provas:
A NR 10 que trata sobre segurança em instalações e serviços em eletricidade define
em seu item 10.2.8 as medidas de proteção coletiva. Sobre isso, analise as assertivas a seguir,
assinalando V, se verdadeiras, ou F, se falsas.
( ) Em todos os serviços executados em instalações elétricas, devem ser previstas e adotadas, prioritariamente, medidas de proteção coletiva aplicáveis, mediante procedimentos, às atividades a serem desenvolvidas, de forma a garantir a segurança e a saúde dos trabalhadores.
( ) As medidas de proteção coletiva compreendem, prioritariamente, a desenergização elétrica conforme estabelece esta NR e, na sua impossibilidade o serviço não deve ser realizado.
( ) Na impossibilidade de implementação desenergização, devem ser utilizadas outras medidas de proteção coletiva, tais como: isolação das partes vivas, obstáculos, barreiras, sinalização, sistema de seccionamento automático de alimentação, bloqueio do religamento automático.
( ) O aterramento das instalações elétricas deve ser executado conforme regulamentação estabelecida pelos órgãos competentes e, na ausência desta, deve atender às normas da empresa concessionária de energia.
A ordem correta de preenchimento dos parênteses, de cima para baixo, é:
( ) Em todos os serviços executados em instalações elétricas, devem ser previstas e adotadas, prioritariamente, medidas de proteção coletiva aplicáveis, mediante procedimentos, às atividades a serem desenvolvidas, de forma a garantir a segurança e a saúde dos trabalhadores.
( ) As medidas de proteção coletiva compreendem, prioritariamente, a desenergização elétrica conforme estabelece esta NR e, na sua impossibilidade o serviço não deve ser realizado.
( ) Na impossibilidade de implementação desenergização, devem ser utilizadas outras medidas de proteção coletiva, tais como: isolação das partes vivas, obstáculos, barreiras, sinalização, sistema de seccionamento automático de alimentação, bloqueio do religamento automático.
( ) O aterramento das instalações elétricas deve ser executado conforme regulamentação estabelecida pelos órgãos competentes e, na ausência desta, deve atender às normas da empresa concessionária de energia.
A ordem correta de preenchimento dos parênteses, de cima para baixo, é:
Provas
Questão presente nas seguintes provas
Cadernos
Caderno Container