Foram encontradas 731 questões.
READ TEXT I AND ANSWER QUESTIONS 11 TO 14:
The right to drive or the right to breathe?
Politicians have taken some steps to cut
deaths from dirty air, but more are needed.
In 1554, a band of wandering Jesuits, after
sweating through southern Brazil’s forested
05 coastal hills, stopped by a river on the high
Piratininga plateau and, delighted at its fresh, cool
air, founded the city of São Paulo. Were they to
return now, for much of the year they would find a
grey-brown smog shrouding a metropolis of 18m
10 people and 6m vehicles. The foul air kills t
housands of people a year and inflicts chronic
illness on countless others.
Mexico city has long been notorious for its
polluted air. Fuel burns less efficiently at high
15 altitudes, and thermal inversions mean that the
surrounding mountains trap a layer of cold air
above the city, preventing the dispersal of fumes.
But the surge in car ownership throughout Latin
America since the 1970s means that São Paulo
20 and other Latin American capitals are no longer
far behind. Though at lower altitudes, both São
Paulo and Santiago suffer from thermal
inversions, too
(http://www.cnn.com/2001/TECH/science/)
Preventing in "preventing the dispersal of fumes" (l.17) can be replaced by:
Provas
In "more are needed" (l.02), the word that has been omitted is:
Provas
The pollution in São Paulo has worsened because of:
Provas
A execução do trecho de JCL (step) mostrado abaixo tem o seguinte efeito:

Provas
Com as CLISTs podemos trabalhar eficientemente com o TSO/E. Podemos usar CLISTs para executar uma tarefa ou um grupo de tarefas. O seguinte trecho de CLIST aloca um arquivo já existente, cujo nome é montado através de variáveis de controle concatenadas:

Se o usuário I123456 executar esta CLIST no dia 12 de maio de 2002, o nome do arquivo alocado será:
Provas
Observe o diagrama de seqüência mostrado abaixo.

Observe as seguintes assertivas sobre o diagrama de seqüência dado:

As essertivas corretas são:
Provas
Considere as seguintes assertivas sobre o modelo de classes mostrado abaixo (notação UML padrão):

As assertivas corretas são:
Provas
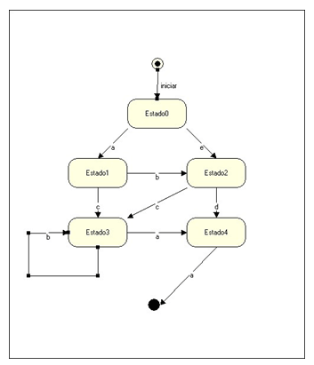
Observe o seguinte diagrama de transição de estados. Suponha que o sistema se encontra no estado Estado0, e que ocorra a seguinte seqüência de eventos:
a b c b b b c a

O estado do sistema após a ocorrência destes eventos é:
Provas
- Compilação e Interpretação de CódigoAnálise Sintática
- Fundamentos de ProgramaçãoAlgoritmosTeoria dos Autômatos e Linguagens Formais
- Fundamentos de ProgramaçãoLógica de Programação
- Na definição abaixo, X é uma estrutura de dados e A,B,C elementos componentes desta estrutura:
X = [ {A} | B+C ]
Considere as seguintes ocorrências de dados:
I ) X = A A A
II ) X= A B C
III ) X = B C A
IV ) X= B C V
V ) X = B C B C
As ocorrências compatíveis com a definição estrutural são:
Provas
Considere os seguintes grupos de comandos ADABAS:

A classificação que melhor caracteriza cada um desses grupos de comandos, respectivamente, é:
Provas
Caderno Container