Foram encontradas 100 questões.
Em que tipo de semicondutor as lacunas são os portadores minoritários?
Provas
Questão presente nas seguintes provas
Assinale a frase correta quanto à concordância verbal.
Provas
Questão presente nas seguintes provas
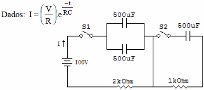
Assinale a alternativa que apresenta a equação da corrente instantânea I, para S1 fechado e S2 aberta.

Provas
Questão presente nas seguintes provas
Assinale a alternativa em que o substantivo destacado é comum de dois gêneros.
Provas
Questão presente nas seguintes provas
A figura abaixo representa a resposta em frequência ideal de um tipo de filtro. Assinale a alternativa que corresponde a esse tipo de filtro.

Provas
Questão presente nas seguintes provas
2505926
Ano: 2015
Disciplina: Engenharia de Telecomunicações
Banca: DIRENS Aeronáutica
Orgão: EEAr
Disciplina: Engenharia de Telecomunicações
Banca: DIRENS Aeronáutica
Orgão: EEAr
Provas:
Sabendo-se que um canal de voz possui uma faixa de frequência de 1,0 kHz a 3,3 kHz, qual a taxa mínima para que esse sinal seja amostrado de modo a respeitar o teorema de Nyquist?
Provas
Questão presente nas seguintes provas
Com base nos princípios de propagação de ondas eletromagnéticas, assinale a alternativa incorreta.
Provas
Questão presente nas seguintes provas
Para um amplificador, sabe-se que a tensão máxima de saída é 10 V e suas frequências de corte são 5 Hz e 100 kHz. Assinale a alternativa que apresenta a Banda Média desse amplificador.
Provas
Questão presente nas seguintes provas
Leia:
“O que podemos experimentar de mais belo é o mistério. É a fonte de toda arte e ciência verdadeiras. Aquele que for alheio a esta emoção, aquele que não se detenha a admirar as coisas, sentindo-se cheio de surpresas, é como se estivesse morto: seu espírito e seus olhos são fechados.” (A. Einstein)
Considerando as orações adjetivas, na frase acima há
Provas
Questão presente nas seguintes provas
Considerando a polarização por divisor de tensão do circuito abaixo, pode-se afirmar que ocorrendo aumento da temperatura, inicialmente, o valor .

Provas
Questão presente nas seguintes provas
Cadernos
Caderno Container