Foram encontradas 566 questões.
Considere o perfil geotécnico de um terreno localizado na cidade de Boa Vista, constituído de uma camada de argila arenosa,
com peso específico natural de 20 kN/m3 e com 3 m de espessura, acima de uma camada de areia grossa, com peso específico
natural de 22 kN/m3 e espessura de 4 m, apoiado sobre um solo de alteração de rocha. Sabendo-se que o nível de água
coincide com o nível do terreno (cota 0 m), o valor da tensão vertical efetiva no contato entre a areia grossa e o solo de alteração
é, em KPa,
Provas
Questão presente nas seguintes provas
Um edifício de apartamentos foi executado e entregue ao seu proprietário, o qual o aceitou. Decorrido um ano o edifício
começou a apresentar rachaduras que comprometiam a sua solidez. O dono da obra tem o direito de exigir que o empreiteiro
que executou o edifício responda pelos danos ocorridos. Contudo, decairá do direito assegurado o dono da obra que não
propuser a ação contra o empreiteiro, após o aparecimento do vício ou defeito, em um prazo máximo de, em dias,
Provas
Questão presente nas seguintes provas
- EstruturasEstruturas Metálicas
- EstruturasAnálise Estrutural
- Resistência dos Materiais e Análise Estrutural
Considere a viga de aço com seção transversal retangular, ilustrada na figura abaixo, para ser utilizada em uma estrutura metálica.
O módulo de resistência plástico em torno do eixo baricêntrico X-X é, em cm3,
O módulo de resistência plástico em torno do eixo baricêntrico X-X é, em cm3,
Provas
Questão presente nas seguintes provas
No terreno do perfil geotécnico, representado abaixo, pretende-se construir um depósito de dois andares em concreto armado,
cujos pilares terão cargas em torno de 850 kN. As construções vizinhas são recentes e encontram-se em ótimo estado
estrutural.

A fundação técnica e economicamente recomendada é:

A fundação técnica e economicamente recomendada é:
Provas
Questão presente nas seguintes provas
Considere a viga hiperestática da figura submetida a uma carga uniformemente distribuída de q = 2 kN/m ao longo de todo o seu
comprimento.

A reação no apoio B é, em kN,

A reação no apoio B é, em kN,
Provas
Questão presente nas seguintes provas
Considere a viga de uma ponte submetida à carga móvel representada na figura.

O momento fletor máximo no ponto C, obtido pelo método das linhas de influência é, em kNm,

O momento fletor máximo no ponto C, obtido pelo método das linhas de influência é, em kNm,
Provas
Questão presente nas seguintes provas
A viga simplesmente apoiada, da figura abaixo, está submetida a três cargas concentradas.

O momento fletor máximo na viga é, em kNm,

O momento fletor máximo na viga é, em kNm,
Provas
Questão presente nas seguintes provas
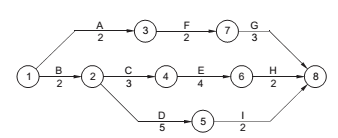
Uma obra civil seguiu o planejamento de acordo com o cronograma abaixo, onde o tempo de cada atividade é representado em
dias.

Após análise do cronograma, verificou-se que no caminho das atividades A, F e G há uma folga que, em número de dias, é

Após análise do cronograma, verificou-se que no caminho das atividades A, F e G há uma folga que, em número de dias, é
Provas
Questão presente nas seguintes provas
A segurança das construções correntes feitas com estruturas de madeira deve ser verificada em relação aos estados limites de
deformações excessivas que possam afetar a utilização normal da construção ou seu aspecto estético. A flecha efetiva,
determinada pela soma das parcelas devidas à carga permanente e à carga acidental, NÃO pode superar o comprimento do vão
dividido por
Provas
Questão presente nas seguintes provas
Considere uma instalação predial de água fria composta das peças relacionadas no quadro abaixo, alimentadas por uma
tubulação, com seus respectivos pesos relativos.
Peça de utilização Quantidade Peso Relativo
Bacia sanitária com válvula de descarga 1 32,0
Chuveiro com misturador de água fria 3 0,4
Pia com torneira 2 0,7
Tanque com torneira 2 0,7
A vazão estimada de projeto dessa tubulação de água fria é, em litros por segundo,
Peça de utilização Quantidade Peso Relativo
Bacia sanitária com válvula de descarga 1 32,0
Chuveiro com misturador de água fria 3 0,4
Pia com torneira 2 0,7
Tanque com torneira 2 0,7
A vazão estimada de projeto dessa tubulação de água fria é, em litros por segundo,
Provas
Questão presente nas seguintes provas
Cadernos
Caderno Container