Foram encontradas 50 questões.
Para cotar o desenho abaixo foram utilizados três tipos de cotas.
Assinale, dentre as opções a seguir, os nomes dos tipos dessas cotas.

Provas
Para modificar o desenho abaixo, de ANTES para DEPOIS, utilizou-se um comando.
Assinale, dentre as opções a seguir, o nome desse comando.

Provas
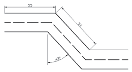
Com um único comando foi elaborado simultaneamente o trajeto abaixo com três linhas paralelas.
Assinale, dentre as opções a seguir, o nome desse comando.

Provas
Utilizou-se o comando BOX para executar-se o desenho abaixo (ANTES) e outro comando para modificá-lo (DEPOIS), reduzindo-se apenas o seu comprimento. Assinale, dentre as opções a seguir, o nome desse outro comando.

Provas
A figura abaixo foi desenhada utilizando-se dois comandos (ANTES) e para modificá-la (DEPOIS) apenas um comando. Assinale, dentre as opções a seguir, o nome desses três comandos.

Provas
Para desenhar a figura abaixo, utilizou-se um comando (ANTES) e para modificá-la (DEPOIS) outros dois comandos.
Assinale, dentre as opções a seguir, o nome dos três comandos utilizados.

Provas
Com apenas um comando verificou- se simultaneamente o comprimento das cinco linhas abaixo.
Assinale, dentre as opções a seguir, o nome desse comando.

Provas
Com apenas um comando a figura abaixo foi modificada de ANTES para DEPOIS.Assinale, dentre as opções a seguir, o nome desse comando.

Provas
Utilizou-se um único comando para desenhar a figura abaixo. Assinale, dentre as opções a seguir, o nome desse comando.

Provas
Desenhou-se o contorno de um jardim (ANTES) e com apenas um comando foram marcados seis pontos equidistantes (DEPOIS). Assinale, dentre as opções a seguir, o nome desse comando.

Provas
Caderno Container