Foram encontradas 1.100 questões.
- Conversores Analógicos Digitais (AD) e Digitais Analógicos (DAC)
- Eletrônica Digital na Engenharia Eletrônica
Considerando que se deseje converter um sinal analógico em um
digital com 10 bits de resolução, julgue o item a seguir, acerca
das topologias de circuitos para conversão analógico/digital
(A/D).
Caso seja escolhido um conversor em rampa digital, uma de suas desvantagens é a utilização de diversos comparadores, cujas saídas são interligadas a um circuito decodificador.
Caso seja escolhido um conversor em rampa digital, uma de suas desvantagens é a utilização de diversos comparadores, cujas saídas são interligadas a um circuito decodificador.
Provas
Questão presente nas seguintes provas
- Conversores Analógicos Digitais (AD) e Digitais Analógicos (DAC)
- Eletrônica Digital na Engenharia Eletrônica
Considerando que se deseje converter um sinal analógico em um digital com 10 bits de resolução, julgue o item a seguir, acerca das topologias de circuitos para conversão analógico/digital (A/D).
Caso se escolha a conversão A/D simultânea para essa resolução, seriam necessários 1023 circuitos comparadores.
Caso se escolha a conversão A/D simultânea para essa resolução, seriam necessários 1023 circuitos comparadores.
Provas
Questão presente nas seguintes provas
- Conversores Analógicos Digitais (AD) e Digitais Analógicos (DAC)
- Eletrônica Digital na Engenharia Eletrônica
Considerando que se deseje converter um sinal analógico em um digital com 10 bits de resolução, julgue o item a seguir, acerca das topologias de circuitos para conversão analógico/digital (A/D).
Para permitir uma integração na mesma pastilha de um microprocessador que irá utilizar o sinal digital advindo da conversão, pode ser utilizado um conversor Sigma-Delta.
Para permitir uma integração na mesma pastilha de um microprocessador que irá utilizar o sinal digital advindo da conversão, pode ser utilizado um conversor Sigma-Delta.
Provas
Questão presente nas seguintes provas
A arquitetura de um microprocessador está associada às
operações que caracterizam uma unidade central de
processamento e seu relacionamento com outros elementos
funcionais, que permitem a realização dessas operações. Com
relação a essa arquitetura, julgue o item que se segue.
Com a utilização de uma estrutura pipelined, houve um aumento de performance dos processadores em relação à estrutura sequencial.
Com a utilização de uma estrutura pipelined, houve um aumento de performance dos processadores em relação à estrutura sequencial.
Provas
Questão presente nas seguintes provas
A arquitetura de um microprocessador está associada às operações que caracterizam uma unidade central de processamento e seu relacionamento com outros elementos funcionais, que permitem a realização dessas operações. Com relação a essa arquitetura, julgue o item que se segue.
A inclusão da unidade de ponto flutuante no microprocessador substituiu a utilização de um coprocessador aritmético.
A inclusão da unidade de ponto flutuante no microprocessador substituiu a utilização de um coprocessador aritmético.
Provas
Questão presente nas seguintes provas
A arquitetura de um microprocessador está associada às operações que caracterizam uma unidade central de processamento e seu relacionamento com outros elementos funcionais, que permitem a realização dessas operações. Com relação a essa arquitetura, julgue o item que se segue.
O barramento de endereços é bidirecional, o que permite ao processador enviar o endereço e receber os dados da memória pela mesma via.
O barramento de endereços é bidirecional, o que permite ao processador enviar o endereço e receber os dados da memória pela mesma via.
Provas
Questão presente nas seguintes provas

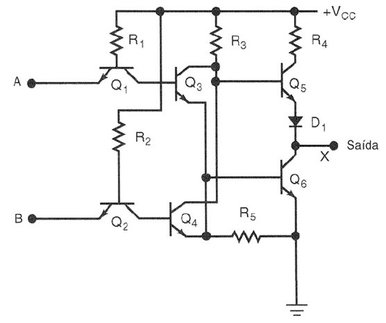
Na família representada pelo circuito da figura em questão, como muitos dos transistores realizam o chaveamento com saturação, há um atraso no armazenamento.
Provas
Questão presente nas seguintes provas

Considerando o circuito apresentado na figura precedente, julgue o item que se segue.
O circuito apresentado é de uma porta NAND.
Provas
Questão presente nas seguintes provas

A série mostrada na figura possui redução de atraso no tempo de armazenamento devido à utilização do diodo entre o emissor e o coletor do transistor de saída.
Provas
Questão presente nas seguintes provas

Para um funcionamento correto, o circuito apresentado deve ser alimentado com tensão VCC de 2V.
Provas
Questão presente nas seguintes provas
Cadernos
Caderno Container