Foram encontradas 120 questões.

Tendo como base o diagrama esquemático box plot precedente, que descreve a distribuição de uma variável quantitativa Y, julgue os próximos itens.
O terceiro quartil da distribuição em questão é igual a 60.
Provas

Tendo como base o diagrama esquemático box plot precedente, que descreve a distribuição de uma variável quantitativa Y, julgue os próximos itens.
O intervalo interquartil referente ao diagrama esquemático é igual a 20.
Provas

Tendo como base o diagrama esquemático box plot precedente, que descreve a distribuição de uma variável quantitativa Y, julgue os próximos itens.
Pelo menos metade da distribuição da variável Y encontra-se no intervalo [40, 60].
Provas
- Estatística DescritivaMedidas de DispersãoDesvio Padrão
- Estatística DescritivaMedidas de Tendência CentralBox Plot

Tendo como base o diagrama esquemático box plot precedente, que descreve a distribuição de uma variável quantitativa Y, julgue os próximos itens.
O desvio padrão de Y é superior a 50.
Provas

Tendo como base o diagrama esquemático box plot precedente, que descreve a distribuição de uma variável quantitativa Y, julgue os próximos itens.
De acordo com o diagrama esquemático, o valor zero representa uma observação discrepante.
Provas
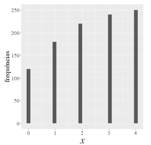
X | frequência absoluta acumulada |
0 | 120 |
1 | 180 |
2 | 220 |
3 | 240 |
4 | 250 |
A tabela precedente mostra a distribuição de frequências do número diário (X) de denúncias recebidas pela ouvidoria de um tribunal de justiça.
Com base nos dados apresentados na tabela, julgue os itens que se seguem.
A mediana de X é igual a 2.
Provas
X | frequência absoluta acumulada |
0 | 120 |
1 | 180 |
2 | 220 |
3 | 240 |
4 | 250 |
A tabela precedente mostra a distribuição de frequências do número diário (X) de denúncias recebidas pela ouvidoria de um tribunal de justiça.
Com base nos dados apresentados na tabela, julgue os itens que se seguem.
A moda da variável X é igual a 4.
Provas
X | frequência absoluta acumulada |
0 | 120 |
1 | 180 |
2 | 220 |
3 | 240 |
4 | 250 |
A tabela precedente mostra a distribuição de frequências do número diário (X) de denúncias recebidas pela ouvidoria de um tribunal de justiça.
Com base nos dados apresentados na tabela, julgue os itens que se seguem.
A média de X é inferior a 1.
Provas
X | frequência absoluta acumulada |
0 | 120 |
1 | 180 |
2 | 220 |
3 | 240 |
4 | 250 |
A tabela precedente mostra a distribuição de frequências do número diário (X) de denúncias recebidas pela ouvidoria de um tribunal de justiça.
Com base nos dados apresentados na tabela, julgue os itens que se seguem.
O tamanho da amostra é igual a 1.010.
Provas
X | frequência absoluta acumulada |
0 | 120 |
1 | 180 |
2 | 220 |
3 | 240 |
4 | 250 |
A tabela precedente mostra a distribuição de frequências do número diário (X) de denúncias recebidas pela ouvidoria de um tribunal de justiça.
Com base nos dados apresentados na tabela, julgue os itens que se seguem.
O histograma a seguir representa corretamente a distribuição de frequências da variável X.

Provas
Caderno Container