Foram encontradas 1.800 questões.
O pneumotórax é uma condição caracterizada pela presença de ar na cavidade pleural, podendo ser espontâneo ou secundário a traumas. O manejo depende do tipo, gravidade e características clínicas do paciente, variando de oxigenoterapia à intervenção cirúrgica. Sobre o tratamento do pneumotórax, assinale a opção correta.
Provas
Hérnias inguinais são protrusões de conteúdo abdominal através do canal inguinal, comuns em homens e frequentemente necessitam de reparo cirúrgico. Sobre as hérnias inguinais, analise as afirmativas abaixo.
I. A herniorrafia inguinal com anestesia local é contraindicação absoluta em pacientes idosos com comorbidades significativas.
II. No reparo da hérnia femoral, o ligamento de Cooper é um ponto de fixação importante, que aumenta a resistência do reparo.
III. O uso de telas de polipropileno em herniorrafias está associado a alto risco de infecção e rejeição, sendo contraindicado em pacientes imunocomprometidos.
IV. Na abordagem laparoscópica da hérnia femoral, o reparo com tela deve incluir o fechamento do orifício femoral para prevenir recidivas futuras.
Estão corretas apenas as afirmativas
Provas
Sobre a doença arterial obstrutiva periférica (DAOP), todas as opções estão corretas, exceto:
Provas
A pneumectomia é um procedimento desafiador que pode estar associado a complicações graves, como síndrome pós-pneumectomia, insuficiência respiratória e complicações cardíacas. Sobre as complicações pós-operatórias de pneumectomia, assinale a opção correta.
Provas
A obstrução intestinal neonatal é uma condição crítica que pode ser causada por atresias intestinais, doença de Hirschsprung ou má rotação. A abordagem pré-operatória adequada é fundamental para reduzir complicações e mortalidade. Em relação ao manejo pré-operatório da obstrução intestinal neonatal, assinale a opção correta.
Provas
As complicações tardias da cirurgia bariátrica podem se manifestar de forma aguda, exigindo atenção médica imediata. Considerando as possíveis complicações e suas respectivas abordagens, analise as afirmativas abaixo.
I. A hérnia interna é uma complicação comum após o bypass gástrico em Y de Roux, geralmente se manifestando por meio de dor abdominal aguda e intermitente, frequentemente localizada no epigástrio. A tomografia computadorizada com contraste oral é o exame de imagem de escolha para o diagnóstico.
II. A estenose da anastomose gastrojejunal após bypass gástrico em Y de Roux é uma complicação frequente, com sintomas como náuseas, vômitos e disfagia. O tratamento inicial geralmente envolve dilatação endoscópica com balão, podendo ser necessária a revisão cirúrgica em casos refratários.
III. As úlceras marginais, que ocorrem próximas à anastomose gastrojejunal após bypass gástrico em Y de Roux, podem resultar em sangramento gastrointestinal. O tratamento inicial geralmente é clínico, com inibidores da bomba de prótons em altas doses, sendo a cirurgia reservada para casos de sangramento persistente ou recorrente, apesar do tratamento clínico adequado.
IV. A perfuração de úlcera marginal após bypass gástrico em Y de Roux é uma complicação grave que exige intervenção cirúrgica imediata. O tratamento cirúrgico geralmente envolve revisão e reconstrução da anastomose gastrojejunal junto com ressecção da úlcera e colocação de dreno abdominal.
Estão corretas apenas as afirmativas:
Provas
Durante a dissecção do hilo esplênico em uma esplenectomia laparoscópica, ocorre lesão inadvertida da cauda do pâncreas, com envolvimento do ducto pancreático principal e extravasamento de suco pancreático. Qual a conduta mais apropriada para o manejo dessa complicação intraoperatória?
Provas
Um paciente de 55 anos é diagnosticado com adenocarcinoma de pâncreas localizado na cabeça do pâncreas, com invasão da artéria mesentérica superior, mas sem metástases a distância. Qual a conduta terapêutica mais adequada?
Provas
As doenças cirúrgicas do esôfago incluem câncer, acalasia, hérnia de hiato e perfuração esofágica. O manejo envolve diagnóstico precoce com endoscopia e exames de imagem, e tratamento cirúrgico, que pode incluir esofagectomia, miotomia ou fundoplicatura, conforme a condição. Sobre as doenças cirúrgicas do esôfago informe verdadeiro (V) ou falso (F) para as assertivas abaixo e, em seguida, marque a opção que apresenta a sequência correta.
( ) A disfagia progressiva, inicialmente para sólidos e posteriormente para líquidos, associada à perda ponderal e à anemia, é sugestiva de acalasia esofágica avançada, especialmente em pacientes com histórico de regurgitação noturna e pneumonia aspirativa de repetição.
( ) Na doença do refluxo gastroesofágico (DRGE), a presença de hérnia hiatal por deslizamento volumosa, associada a sintomas atípicos como tosse crônica, rouquidão e asma, justifica a indicação de tratamento cirúrgico (fundoplicatura videolaparoscópica) mesmo em pacientes com esofagite leve (grau A de Los Angeles) e resposta parcial ao tratamento clínico com inibidores de bomba de prótons.
( ) O carcinoma epidermoide de esôfago, geralmente associado ao tabagismo e ao etilismo crônicos, apresenta-se em estágios iniciais como lesão ulcerada ou vegetante na endoscopia digestiva alta, sendo a biópsia fundamental para a confirmação diagnóstica e a classificação histológica.
( ) A tomografia por emissão de pósitrons (PET-CT) com 18F-fluordesoxiglicose (FDG) é um exame de estadiamento importante no câncer de esôfago, auxiliando na avaliação da resposta ao tratamento neoadjuvante e na detecção de recidivas, especialmente em pacientes com linfonodos mediastinais aumentados e suspeita de metástases a distância.
Provas
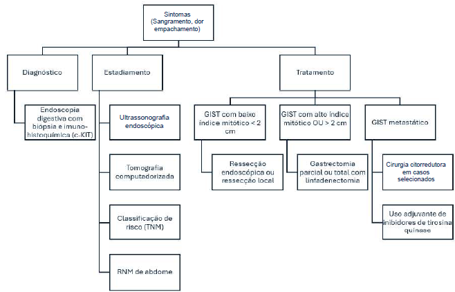
Observe o algoritmo abaixo e responda a questão.

Um paciente de 55 anos apresenta uma lesão gástrica de 1,8 cm detectada incidentalmente durante uma endoscopia digestiva alta. A biópsia confirma o diagnóstico de GIST com baixo índice mitótico. Qual é a conduta inicial mais apropriada e quais fatores devem ser considerados para determinar o risco de recidiva e a necessidade de terapia adjuvante?
Provas
Caderno Container