Foram encontradas 780 questões.
A odontologia vem passando por evoluções constantes, essa afirmativa também é valida para a ortodontia. A incorporação da ancoragem esquelética, mais precisamente dos mini-implantes nos tratamentos ortodônticos, permitiu realizar tratamentos antes não possíveis ou de difícil realização com métodos convencionais.
É característica importante em relação ao uso dos mini-implantes:
Provas
No que diz respeito aos antibióticos na terapia periodontal, é correto afirmar que a/o
Provas
Os idosos usam medi c amentos que podem causar efeitos adversos na cavidade bucal.
Associe as colunas, relacionando cada fármaco com seu efeito adverso.
FÁRMACOS
(1) Fenitoína.
(2) Heparina.
(3) Prometazina.
(4) Carbamazepina.
EFEITOS ADVERSOS
( ) Sangramentos
( ) Alteração do paladar
( ) Movimentos involuntários orofaciais
( ) Periodontite, gengivite, hiperplasias gengivais
A sequência correta é
Provas
Os eventos celulares e moleculares presentes após o procedimento cirúrgico periodontal são essenciais para o sucesso do reparo periodontal.
A cerca dos estágios da cicatrização, após a lesão traumática, é incorreto afirmar que na fase de
Provas
Associe corretamente as alvenarias e materiais com as suas respectivas assimilações.
ALVENARIAS E MATERIAIS
(1) Alvenaria de vedação
(2) Alvenaria estrutural
(3) Alvenaria com argamassa de assentamento
(4) Alvenaria de meio tijolo
ASSIMILAÇÕES
( ) Contribui com a caracterísitica estanque das vedações.
( ) Possuem somente tijolos furados na sua constituição.
( ) Proporcionam isolamento térmico e acústico ao ambiente.
( ) Pode ser executada por blocos de concreto.
A sequência correta é:
Provas
A mecanoterapia ortodôntica é baseada nas seis chaves da oclusão de Andrews, as quais representam o limite distal para uma boa oclusão.
Quais características a seguir fazem parte das seis chaves?
Provas
Podem os considerar músculos importantes na Implantodontia inseridos na maxila:
Provas
Paciente do gênero feminino, 35 anos, chegou ao consultório com queixa de obstrução nasal, coceira e dor no nariz, há dois dias. Ao exame clínico, observou-se uma tumefação na região posterior do palato duro e palato mole com uma pequena área ulcerada. Ao observar a característica da lesão, o cirurgião bucomaxilofacial optou por realizar uma biópsia, que foi agendada para três dias após a primeira consulta. No dia do procedimento, foi observado piora significativa das características clínicas e sintomatológicas observadas três dias antes, com aumento da úlcera, que se apresentava profunda e com características necróticas, limitada à linha média do palato e com a presença de fístula oronasal.
Com base nas características clínicas apresentadas, a primeira hipótese de diagnóstico é o
Provas
Durante o crescimento do complexo orofacial ocorre aposição óssea em algumas áreas e reabsorção óssea em outras regiões. Ao longo do processo de crescimento, a maxila é transladada para baixo e para frente pelo crescimento da base do crânio e também devido à remodelação óssea das estruturas maxilares.
Em quais superfícies da maxila ocorre adição de osso ao longo do crescimento das faces?
Provas
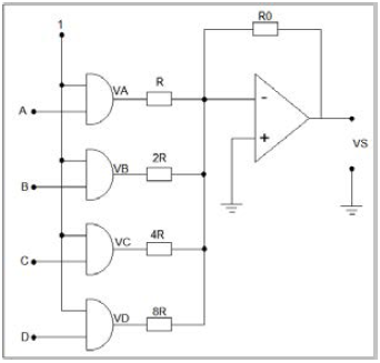
Observe o diagrama a seguir.

Fonte: Arquivo Banca Elaboradora.
Amplificadores operacionais e portas lógicas digitais são exemplos de dispositivos eletrônicos amplamente utilizados em diversos tipos de circuitos e aplicações.
Sabendo dessa afirmação, que tipo de circuito está representado pelo diagrama elétrico acima?
Provas
Caderno Container