Foram encontradas 50 questões.

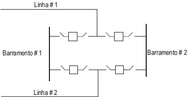
Os barramentos e as linhas de uma subestação em alta tensão são conectados conforme indicado na figura.
Esse tipo de arranjo de conexão é denominado de
Provas
O diâmetro da área “varrida” pelas pás de uma turbina eólica é de 60 m. No local e na temperatura em que a turbina se encontra, a velocidade do vento é de 10 m/s, e a densidade do ar é de 1,2 kg/m3.
Sabendo-se que, para essa velocidade, o coeficiente de potência da turbina é de 40%, então, o valor, em kW, da potência mecânica no eixo da turbina é
Provas

A figura mostra o diagrama unifilar simplificado de um Sistema Elétrico de Potência, em que as reatâncias das linhas são apresentadas em valores por unidade na base de 100 MVA. Para um cálculo expedito do fluxo de potência nas linhas de transmissão, foi utilizado o método do fluxo de potência linearizado com as perdas desprezadas.
Por essa metodologia de cálculo, o valor, em MW, do fluxo de potência na linha de transmissão da barra #1 para a barra #2 é
Provas
Em relação a subestações de alta tensão, considere as afirmativas abaixo.
I - As subestações a gás SF6 são mais compactas que as subestações ao ar livre, para uma mesma capacidade instalada.
II - A máxima tensão de operação admissível em uma subestação a gás SF6 é 115 kV.
III - Em uma subestação de manobra, o principal componente é o transformador de potência.
Está correto APENAS o que se afirma em
Provas
De acordo com o guia de gerenciamento de projetos (PMBOK), é possível mapear 42 processos de gerenciamento em grupos de processos. Esses grupos identificam quando os processos são tipicamente utilizados.
O número de grupos de processos identificados no guia PMBOK é
Provas

Uma linha de transmissão está operando a vazio quando ocorre um curto-circuito entre duas fases, conforme indicado na figura acima.
Durante o curto-circuito, o valor, em kA, da corrente de sequência zero fornecida pela fonte é
Provas
Um transformador de 350 MVA, 150kV/350kV, tem uma reatância de dispersão de 10%.
Considerando o lado de maior tensão, o valor por unidade dessa reatância, na base 100 MVA e 500kV, é
Provas
Em um disjuntor de alta tensão do tipo PVO, o meio dielétrico em que ocorre a extinção do arco elétrico é
Provas
Um disjuntor de 69 kV é projetado para operar em uma faixa de tensão de 60 kV a 72 kV. A corrente de curto-circuito nominal desse disjuntor é igual a 15 kA quando operando em 72 kV.
O valor rms, em kA, da máxima capacidade de interrupção de corrente simétrica desse disjuntor é
Provas

A proteção diferencial de um transformador trifásico é mostrada na figura. As tensões apresentadas são as tensões nominais por fase de cada enrolamento do transformador e, em condição de regime permanente e operação balanceada, os sentidos das correntes são conforme indicado para uma das fases do circuito. A potência nominal do transformador é !$ 500\sqrt{3} !$ kVA.
Supondo as tensões constantes e de sequência positiva, quando o transformador estiver operando com uma sobrecarga de 20%, o valor rms, em ampères, da corrente por fase do relé será
Provas
Caderno Container