Foram encontradas 125 questões.
O banco XX possui um patrimônio líquido, publicado em
31.12.20X2, no valor de $ 4.000.000,00. Para calcular
seu patrimônio de referência - PR, o banco considera
$ 1.520.000,00 de ajustes prudenciais, nos termos da resolução 4.192/2013. Possui ainda letras financeiras subordinadas no nível I, no valor total de $ 520.000,00 e
ainda $ 300.000,00, de letras financeiras subordinadas
no nível 2. O total dos ativos ponderados pelo risco (risk
weighted assets - rwa) importa, em 31.12.20X2, no valor
de $ 18.500.000,00.
O índice de Basileia e o índice do capital principal são, em 31.12.20X2, respectivamente,
O índice de Basileia e o índice do capital principal são, em 31.12.20X2, respectivamente,
Provas
Questão presente nas seguintes provas
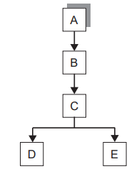
A empresa “A” detém 100% do capital ordinário da empresa “B”. Por sua vez, a empresa “B” detém 100% do capital ordinário da empresa “C”, que detém 51% do capital
ordinário da empresa “D” e 60% do capital ordinário da
empresa “E”. Considere-se que todas as empresas são
sociedades anônimas de capital aberto, e o auditor independente presta serviços de auditoria para a empresa “B”
e serviços de consultoria para a empresa “D”. Toda essa
relação está ilustrada na Figura abaixo:
Observe-se que os honorários cobrados, em ambos os serviços, são relevantes.
Pelo seguinte motivo, pode-se caracterizar que
Observe-se que os honorários cobrados, em ambos os serviços, são relevantes.
Pelo seguinte motivo, pode-se caracterizar que
Provas
Questão presente nas seguintes provas
No trabalho de asseguração baseado em afirmações,
conforme disposição NBC PO 900, a avaliação ou mensuração do objeto é realizada
Provas
Questão presente nas seguintes provas
A Resolução 4.910 de 27/05/2021, que substituiu a 3.198
de 27/05/2004, com efeitos a partir de 01.01.2022, dispõe
sobre a prestação de serviços de auditoria independente
para as instituições financeiras e demais instituições autorizadas a funcionar pelo Banco Central do Brasil.
No que tange ao retorno de responsável técnico, diretor, gerente, supervisor ou qualquer outro integrante com função de gerência da equipe técnica envolvida nos trabalhos de auditoria, deve ser observado o intervalo mínimo de
No que tange ao retorno de responsável técnico, diretor, gerente, supervisor ou qualquer outro integrante com função de gerência da equipe técnica envolvida nos trabalhos de auditoria, deve ser observado o intervalo mínimo de
Provas
Questão presente nas seguintes provas
Segundo o Plano Contábil das Instituições Financeiras do
Sistema Financeiro Nacional - COSIF, Normas básicas,
operações de crédito, no caso de recuperação de créditos
baixados como prejuízos mediante doação de bens em
pagamento, está adequada a observação de que, quando
a avaliação dos bens for
Provas
Questão presente nas seguintes provas
A NBC CTA 16 trata da emissão de relatório de auditoria
sobre a base de contribuições dos agentes financeiros ao
Fundo de Compensação de Variações Salariais (FCVS).
A referida norma, mencionando outras NBC, entre outros assuntos, dispõe o seguinte:
A referida norma, mencionando outras NBC, entre outros assuntos, dispõe o seguinte:
Provas
Questão presente nas seguintes provas
A NBC CTA 29 dispõe sobre mudanças na apresentação
das demonstrações contábeis semestrais de responsabilidade das instituições autorizadas a funcionar pelo Banco
Central do Brasil. Segundo a NBC TA 700, a estrutura de
relatório financeiro pode ser uma estrutura de apresentação adequada ou uma estrutura de conformidade.
No caso de ter sido adotada a opção pela estrutura de apresentação de notas explicativas selecionadas, nos termos da Resolução nº 4.720 do CMN e da Circular nº 3.959 do Bacen, deverá o auditor independente adotar
No caso de ter sido adotada a opção pela estrutura de apresentação de notas explicativas selecionadas, nos termos da Resolução nº 4.720 do CMN e da Circular nº 3.959 do Bacen, deverá o auditor independente adotar
Provas
Questão presente nas seguintes provas
A NBC PA 11 relaciona quatro tipos de relatórios da revisão pelos pares. Um deles é chamado de “Relatório de
Revisão de Sistema de Qualidade com Deficiências”.
Trata-se de um tipo de relatório onde o revisor conclui que
Trata-se de um tipo de relatório onde o revisor conclui que
Provas
Questão presente nas seguintes provas
A um auditor independente, que já presta serviço de auditoria, foi solicitado também realizar uma avaliação para
auxiliar o cliente em suas obrigações de apresentação
de relatórios fiscais. Tais relatórios poderão ser utilizados
para fins de planejamento tributário. Considere-se que os
resultados dessa avaliação não terão efeito direto nas demonstrações contábeis e que haverá cobrança pelo serviço prestado. Se aceita aquela prestação de serviço, há
necessidade de avaliação sobre os fatores relacionados
às ameaças ao cumprimento dos princípios fundamentais.
Segundo a NBC PA 400, são duas as ameaças:
Segundo a NBC PA 400, são duas as ameaças:
Provas
Questão presente nas seguintes provas
Em uma firma de auditoria, um profissional contador e auditor regularmente registrado e habilitado, enquanto realizava um teste de receitas operacionais, percebeu uma
inconsistência na soma do razão, pois havia um saldo a
maior do que as notas fiscais demonstravam. No mesmo
momento, ele comunicou ao controller e, após 4 dias, o
problema foi resolvido. Durante esse período, o profissional relatou esse fato para amigos em uma confraternização, dizendo que havia descoberto uma fraude no cliente
de auditoria, relatando em detalhes a descoberta.
Nesse caso, de acordo com o Código de Ética Profissional do Contador, o profissional transgrediu um preceito, ao deixar de
Nesse caso, de acordo com o Código de Ética Profissional do Contador, o profissional transgrediu um preceito, ao deixar de
Provas
Questão presente nas seguintes provas
Cadernos
Caderno Container