Foram encontradas 1.015 questões.
- Protocolos e ServiçosRedes, Roteamento e TransporteBGP: Border Gateway Protocol
- Protocolos e ServiçosRedes, Roteamento e TransporteOSPF: Open Shortest Path First
Provas
- AbrangênciaLAN: Local Area Network
- Topologias de RedeTopologia: Anel
- Topologias de RedeTopologia: Barramento
Provas
Provas
Provas
Considerando o ajuste geostrófico como um processo por meio do qual o vento sopra ao longo das isóbaras em vez de cruzá-las, julgue o item seguinte, relativo a esse mecanismo.
Esse mecanismo decorre do balanço entre as forças gradiente de pressão e Coriolis.
Provas

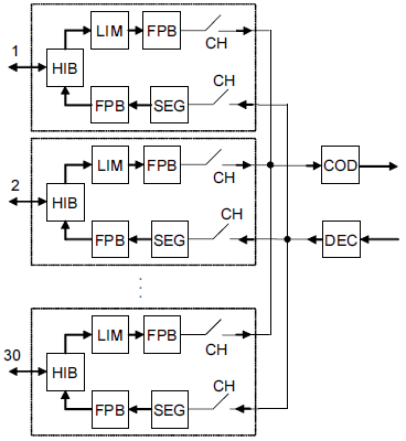
Legenda: HIB – junção híbrida; LIM – limitador; FPB –
filtro passa-baixas; SEG – segurador de tensões (sample and hold); CH – chave de amostragem; COD –codificador PCM; DEC – decodificador.
Considerando o equipamento multiplex PCM de 30 canais ilustrado acima, julgue o item que se segue.
São funções dos componentes do equipamento: HIB – provê transformação de dois para quatro fios, separando os dois sentidos de comunicação; LIM – limita a tensão na entrada do codificador, evitando sobrecarga; FPB – elimina as componentes espectrais espúrias de dentro do espectro audível de frequências; SEG – aumenta a energia do um sinal codificado.
Provas
BRASILSAT B4
Downlink nacional (transponder típico) – EIRP (dBW)

Principais características:
► posição orbital: 92,0º W
► cobertura: Brasil
► n.º de transponders: 28
► frequência:
!$ \circ !$ banda C
• uplink: 5.850 MHz a 6.425 MHz
• downlink: 3.625 MHz a 4.200 MHz
► EIRP típica: 36,7 dBW < G/T típico: !2,5 dB/K
► fluxo de saturação típico (SFD): !86 dBW/m2
► polarização: linear
► veículo de lançamento: Arianespace / Ariane 44 LP
► vida útil no lançamento: 12,5 anos
Acima, são apresentadas informações referentes ao satélite geoestacionário brasileiro Brasilsat B4, operado pela exploradora de satélite StarOne. Considerando essas informações e que haja uma rede de estações terrestres fixas que operam com o referido satélite, julgue o item seguinte.
Sabendo que o satélite Brasilsat B4 opera com transponders de 40 MHz, sendo 4 MHz de banda de guarda, e tendo como base as informações apresentadas, é correto concluir que o referido satélite opera, necessariamente, com múltiplo acesso por divisão espacial (SDMA).
Provas
Disciplina: TI - Desenvolvimento de Sistemas
Banca: CESPE / CEBRASPE
Orgão: CENSIPAM
Provas
Provas
Provas
Caderno Container