Foram encontradas 1.730 questões.
Considere uma carga industrial alimentada por meio de uma linha de transmissão que tem uma impedância de linha de 0,1 + j 0,2 !$ Ω !$. A tensão da linha na carga é igual a 480 VRMS e 60 Hz. A carga consome 124 kW a 0,75 FP em atraso.
O valor da capacitância que, colocado em paralelo com a carga, muda o fator de potência para 0,9 em atraso é igual a
Provas
A NBR 5410 refere-se a três sistemas de aterramentos mais utilizados na indústria. Entre eles encontra-se o TN-S.
Nesse caso, assinale a alternativa que melhor representa esse sistema.
Provas
Observe um seccionalizador ligado à jusante de um religador.

Sobre esse equipamento, está CORRETO afirmar
Provas
Analise as seguintes afirmativas sobre Fator de Potência nos circuitos elétricos.
I. É uma característica da carga e varia entre 0 e 1.
II. Um alto fator de potência causa uma maior queda de tensão.
III. A instalação de capacitores corrige o fator de potência.
IV. Proporciona uma maior perda por efeito joule na instalação.
A partir dessa análise, pode-se concluir que estão CORRETAS apenas as afirmativas
Provas
Analise os seguintes dados nominais de uma máquina síncrona operando como gerador.
!$ \bullet !$ Número de fases = 3
!$ \bullet !$ Ligação em Estrela
!$ \bullet !$ Tensão nominal =230 V
!$ \bullet !$ Potência aparente = 60 kVA
!$ \bullet !$ Número de polos = 6
!$ \bullet !$ Frequência = 60 Hz
A partir desses dados, está CORRETO afirmar que a rotação síncrona desse gerador é igual a
Provas
Um sistema de energia elétrica tem uma série de dispositivos de controle que influenciam diretamente as condições de operação. Entre os controles, geralmente representados em programas de fluxo de carga, temos o controle de magnitude de tensão nodal.
Sobre esse modelo, pode-se afirmar que ele é construído por meio de
Provas
Dentre as partes que constituem uma máquina de corrente contínua, encontra-se o estator.
Sendo assim, constitui como uma das partes do estator o
Provas
Em casos de acidentes envolvendo queimaduras, entre os procedimentos a serem adotados em primeiros socorros, encontra-se
Provas
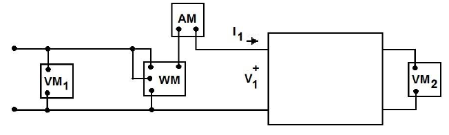
Analise o seguinte circuito que se refere a um arranjo de instrumentos para a medição da potência, da tensão e da corrente em um transformador.

A partir da análise das conexões dos instrumentos no primário e secundário do transformador, é possível concluir que se trata de um teste de
Provas
Um material ferromagnético tende a conservar o seu estado de magnetização, isto é, tende a se opor às variações de fluxo.
Essa propriedade é denominada
Provas
Caderno Container