Foram encontradas 49 questões.
No prompt de comandos (cmd) do sistema
operacional Microsoft Windows, o seguinte
comando pode ser utilizado quando se tem por
objetivo a identificação de todos os saltos entre o
host local e o destino:
Provas
Questão presente nas seguintes provas
A seguinte estrutura de dados é ilustrada através da figura abaixo:

Provas
Questão presente nas seguintes provas
Seu gerente verificou uma irregularidade no
tráfego HTTP e HTTPS em sua rede corporativa e
solicita que estes serviços sejam bloqueados
imediatamente através do sistema de firewall, sendo
assim, as seguintes portas deverão ter o acesso
bloqueado:
Provas
Questão presente nas seguintes provas
Assinale a alternativa que corresponde ao método de ordenação de vetores correspondente ao trecho de código JAVA abaixo apresentado:

Provas
Questão presente nas seguintes provas
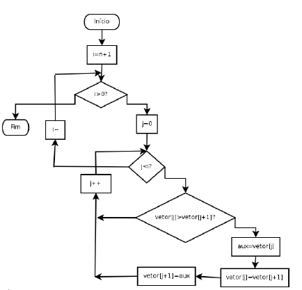
Assinale a alternativa que corresponde ao método de ordenação de vetores correspondente ao fluxograma abaixo ilustrado:

Provas
Questão presente nas seguintes provas
No prompt de comandos (cmd) do sistema
operacional Microsoft Windows, uma nova pasta
com o nome EXEMPLO pode ser criada através do
seguinte comando:
Provas
Questão presente nas seguintes provas
1901467
Ano: 2014
Disciplina: TI - Organização e Arquitetura dos Computadores
Banca: EXATUS
Orgão: CEB
Disciplina: TI - Organização e Arquitetura dos Computadores
Banca: EXATUS
Orgão: CEB
Provas:
Em um disco rígido tradicional, o tempo de
acesso pode ser estimado através de três variáveis
principais. A seguinte alternativa não corresponde a
um atraso temporal considerável, ou seja, não faz
parte destas 3 variáveis mais relevantes:
Provas
Questão presente nas seguintes provas
No sistema gerenciador de banco de dados
conhecido como MySQL, os comandos GRANT e
REVOKE podem ser utilizados pelos
administradores do sistema para tarefas de
concessão e revogação de privilégios. São quatro os
diferentes níveis de privilégios, sendo o seguinte o
menos abrangente:
Provas
Questão presente nas seguintes provas
Em uma página HTML, a inserção de meta tags
responsáveis pela definição do título e descrição da
página, deve ser realizada entre as seguintes tags:
Provas
Questão presente nas seguintes provas
O protocolo definido na RFC 1661, responsável
pelo transporte de tráfego entre dois dispositivos de
uma rede (exemplo: roteador para roteador ou
usuário doméstico para provedor), é conhecido
como:
Provas
Questão presente nas seguintes provas
Cadernos
Caderno Container