Magna Concursos

Foram encontradas 1.177 questões.

No processo de planejamento e gestão das Relações Públicas nas organizações, segundo Margarida Kunsch (Planejamento de Relações Públicas na Comunicação Integrada. 2003. p. 100), as teorias do “gerenciamento”, da “comunicação” e a de “conflitos − resoluções” são, respectivamente funções:
 

Provas

Questão presente nas seguintes provas
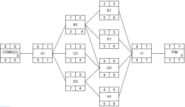
O planejamento de um programa de comunicação ficou graficamente representado conforme o diagrama de blocos abaixo. Em um replanejamento, constatou-se que a atividade “B” em vez de ter duração de “1” dia passará a ter a duração de “3” dias. Após o replanejamento, a execução da tarefa levará, para ser concluída,
Enunciado 1848179-1
 

Provas

Questão presente nas seguintes provas
O serviço que reúne e distribui notícias recentes e importantes, veiculadas em diversas mídias, sobre temas escolhidos por uma determinada pessoa ou instituição é chamado de
 

Provas

Questão presente nas seguintes provas
No jornal interno da instituição, a publicação de um calhau que trata da campanha de novos sócios para o clube dos funcionários é
 

Provas

Questão presente nas seguintes provas
“O conjunto das melhores práticas de gestão que evidenciam o compromisso da empresa com a comunidade e o país onde atua”, segundo Maristela Mafei (Assessoria de Imprensa: como se relacionar com a Mídia. 2005. p. 52), refere-se a
 

Provas

Questão presente nas seguintes provas
A função da administração que congrega os diversos recursos e fatores necessários para por em execução o que foi planejado refere-se a
 

Provas

Questão presente nas seguintes provas
Um release com texto curto, entre quatro e seis linhas, mas com a notícia completa é do tipo
 

Provas

Questão presente nas seguintes provas
A Bandeira Nacional
 

Provas

Questão presente nas seguintes provas
Uma característica da opinião pública é ser
 

Provas

Questão presente nas seguintes provas
Os programas de comunicação na administração pública apresentam um grande leque de funções. Segundo Gaudêncio Torquato (Tratado de Comunicação Organizacional e Política. 2002. p. 122), a função: Direito à informação é a comunicação como
 

Provas

Questão presente nas seguintes provas