Foram encontradas 50 questões.
Um país identifica seus veículos de modo idêntico ao Brasil; isto é, suas placas possuem 3 caracteres alfabéticos (alfabeto composto por 26 letras) e 4 dígitos decimais.
Devido ao rápido crescimento econômico, o governo desse país prevê que será necessário alterar, em breve, a estrutura dos códigos das placas se seus veículos. Uma das propostas em análise prevê a adoção de letras minúsculas e maiúsculas na composição dos 3 caracteres alfabéticos utilizados nas placas atuais.
Em quantas vezes será aumentado o número de automóveis que poderão ser emplacados, caso essa proposta seja adotada?
Provas
Uma das medidas que podem ser adotadas para evitar que um deadlock ocorra é impor uma ordenação linear a todos os tipos de recursos disponíveis em um sistema e fazer com que os processos adquiriam tais recursos na mesma ordem em que estes foram ordenados. A medida acima evita qual situação necessária à ocorrência de deadlocks?
Provas
- Arquitetura e Design de SoftwarePadrões de Arquitetura
- Interoperabilidade e IntegraçãoIntegração de Sistemas e MiddlewareCORBA
- Interoperabilidade e IntegraçãoIntegração de Sistemas e MiddlewareRPC: Remote Procedure Call
Arquiteturas do tipo broker são usadas por aplicações distribuídas para coordenar e facilitar a comunicação entre clientes e servidores registrados. Nesse tipo de arquitetura, um de seus componentes é responsável por mediar, de modo transparente, a comunicação entre o cliente e o broker, além de encapsular funcionalidades específicas do sistema. Que componente é esse?
Provas
O esquema relacional a seguir servirá de contexto para a questão. Ele descreve um banco de dados usado por uma empresa com o objetivo de guardar informações sobre seus clientes e suas vendas:
CREATE TABLE CLIENTE (
CoD NUMBER(7) NOTNULL,
NOME VARCHAR2(80) NOT NULL,
NUM_CPF NUMBER(11),
E_MAIL VARCHAR2(80) NOT NULL,
CONSTRAINT CLIENTE PKPRIMARY KEY
(COD))
CREATE TABLE VENDA(
COD_VENDA NUMBER(5) NOTNULL,
COD_CLI NUMBER(7) NOT NULL,
VALOR NUMBER(11,2),
CONSTRAINTVENDA_PKPRIMARY KEY
(COD VENDA),
CONSTRAINT VENDA_FKFOREIGN KEY
(COD_CLI) REFERENCES
CLIENTE(COD))
Qual consulta SQL irá exibir os nomes dos clientes que fizeram pelo menos duas compras cujos valores são maiores do que a média das vendas registradas na tabela de vendas?
Provas
O esquema relacional a seguir servirá de contexto para a questão. Ele descreve um banco de dados usado por uma empresa com o objetivo de guardar informações sobre seus clientes e suas vendas:
CREATE TABLE CLIENTE (
CoD NUMBER(7) NOTNULL,
NOME VARCHAR2(80) NOT NULL,
NUM_CPF NUMBER(11),
E_MAIL VARCHAR2(80) NOT NULL,
CONSTRAINT CLIENTE PKPRIMARY KEY
(COD))
CREATE TABLE VENDA(
COD_VENDA NUMBER(5) NOTNULL,
COD_CLI NUMBER(7) NOT NULL,
VALOR NUMBER(11,2),
CONSTRAINT VENDA PKPRIMARY KEY
(COD_VENDA),
CONSTRAINT VENDA FKFOREIGN KEY
(COD_CLI)REFERENCES
CLIENTE(COD))
Qual comando SQL irá inserir corretamente uma nova linha na tabela de clientes?
Provas
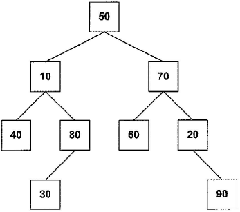
A figura a seguir exibe uma árvore binária.

Os nós dessa árvore binária são representados em C++ pela seguinte struct:
struct arv
{
int info;
struct arv* esq;
strucot arv* dir;
};
typedef struct arv Arv;
A função a seguir percorre uma árvore binária como a descrita acima e insere o valor de cada nó no vetor passado como parâmetro. O parâmetro i, passado por referência, guarda a posição do vetor na qual o valor de um nó deve ser inserido. Essa função será inicialmente chamada passando-se O (zero) como argumento para o parâmetro i.
void insereVetor (Arv *a, int vet [],
int &i)
if(arv vazia(a))
return;
insereVetor (a->esg, vet, 1);
insereVetor(a->dir,vet,1):;
vet [il=a->info;
i++;
}
Qual será a configuração do vetor passado como parâmetro após a árvore ter sido totalmente percorrida”?
Provas
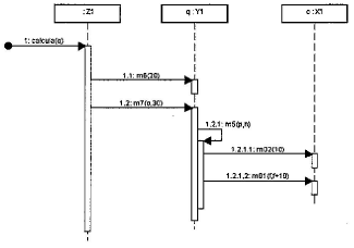
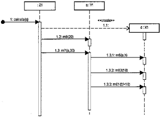
Sejam as seguintes classes Java:
public class Xl f
private int x=10,y,2z=18;
public int m0i(inta,intb)f
return a+b;
}
public voidml2(inta) í
x = x -a
}
}
public class Y1 {
private int x,y;
public int m5(Xle,int £) (
p.m02 (10);
return p.m0l (£, E+10);
}
public void mb(int g) 1
x=g;
}
public intm7(Xlp, inth) {
y=h;
return x/y + m5(p,h);
}
}
public class Z1 {
private X1 o;
public int calcula(Y1 q) {
o=new K1 ();
q.m6 (20);
return g.m7 (0,30);
}
}
Qual diagrama de sequência UML é compatível com o código acima?
Provas
Sejam as seguintes afirmativas sobre a técnica de teste de software conhecida como Particionamento de Equivalência:
I. É classificada como técnica caixa- branca.
II. Permite reduzir o tempo necessário para testar um software por meio de redução do número de casos de teste.
III. O particionamento é geralmente aplicado sobre o domínio dos dados de saída do software em teste, embora essa técnica também possa ser aplicada no particionamento do domínio dos dados de entrada,
Marque a alternativa correta em relação às afirmativas acima.
Provas
- Banco de Dados RelacionalDependência Funcional
- Banco de Dados RelacionalNormalização3FN: Terceira Forma Normal
- Banco de Dados RelacionalTipos de ChavesChave Primária
Uma notação para descrever esquemas relacionais possui as seguintes características:
• relações são representadas por um nome e uma lista de atributos separados por vírgulas.
• os atributos sublinhados formam a chave primária.
• dependências funcionais são mostradas logo abaixo das relações.
Considerando que todos os esquemas atendem a 1FN, qual alternativa contém um esquema que se encontra na 3FN?
Provas
Diz-se que um DFD está balanceado quando:
Provas
Caderno Container