Foram encontradas 50 questões.
- Interpretação de TextosCoesão e CoerênciaCoesão
- Interpretação de TextosSubstituição/Reescritura de TextoEquivalência
Considerando o emprego que as expressões destacadas têm no texto, NÃO está correta a substituição da alternativa
Provas

O verbo "envolver" tem o mesmo sentido em "Essas ocupações envolvem administrar, negociar, coordenar, comunicar-se" (linhas 05 e 06) e na alternativa
Provas
- Interpretação de TextosTipologia e Gênero TextualTipologias TextuaisTexto Dissertativo-argumentativoEstratégias Argumentativas
Considere as afirmações sobre os recursos empregados na argumentação desenvolvida.
I – O autor compara os tipos de profissionais e suas chances no mercado de trabalho.
II – O autor procura analisar, sem desqualificar, opiniões contrárias às suas.
III – O autor apóia-se em idéias de conhecidos escritores da literatura ocidental.
Quais estão corretas?
Provas
De acordo com o ponto de vista do autor, o melhor profissional é o que
Provas

No texto NÃO há a mínima indicação sobre
Provas
A segurança de redes de computadores é um dos fatores de grande preocupação de administradores de redes. Procurando minimizar os riscos de invasão a sistemas privados em redes com componentes públicos e privados, implementa-se o dispositivo conhecido por
Provas
Na linguagem LINC II, tem-se o comando CONTRA. Levando-se em consideração a criação de uma variável numérica chamada quantidade e nela a atribuição de 13,53, ao usar o Comando CONTRA da seguinte forma:
CONTRA; quantidade o valor resultante na variável éProvas
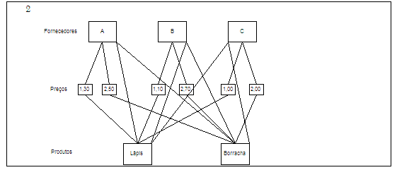
Instrução: Uma das fases da Engenharia de Informação é o desenvolvimento do modelo de dados. No momento em que se realiza a definição de dados com o método de definição e armazenamento de dados, surge a possibilidade de utilização do Modelo Hierárquico, do Modelo Rede e do Modelo Relacional. Analise os seguintes diagramas, respectivamente identificados.



Provas
A linguagem SQL serve para realizar operações sobre banco de dados. Dada a tabela pessoa representada pela figura seguinte:

Provas
A linguagem SQL serve para realizar operações sobre banco de dados. Dada a tabela pessoa representada pela figura seguinte:

ao executar o seguinte comando SQL:

qual o resultado obtido na tabela?
Provas
Caderno Container