Foram encontradas 809 questões.
2661083
Ano: 2015
Disciplina: Engenharia Eletrônica
Banca: CESGRANRIO
Orgão: BR Distribuidora
Disciplina: Engenharia Eletrônica
Banca: CESGRANRIO
Orgão: BR Distribuidora
Provas:
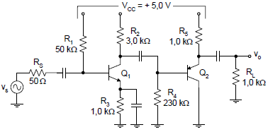
Um engenheiro projetou o circuito amplificador de sinal apresentado na Figura abaixo, onde os transistores utilizados possuem um parâmetro !$ \beta !$ = 200 e uma tensão |VBE| = 0,7 V quando em condução.

Ao realizar o teste experimental do circuito, verificou-se que ele não funcionou adequadamente. Qual é o problema desse projeto?
Provas
Questão presente nas seguintes provas
2661082
Ano: 2015
Disciplina: Engenharia Eletrônica
Banca: CESGRANRIO
Orgão: BR Distribuidora
Disciplina: Engenharia Eletrônica
Banca: CESGRANRIO
Orgão: BR Distribuidora
Provas:
Considere o sistema de controle em malha fechada representado pelo diagrama de blocos abaixo.

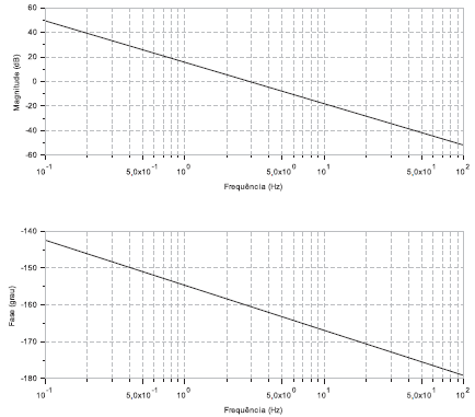
O Diagrama de Bode da planta G(s) é mostrado na Figura a seguir.

Qual o valor aproximado do ganho K necessário para aumentar em 10º a margem de fase do sistema?
Provas
Questão presente nas seguintes provas
2661081
Ano: 2015
Disciplina: Engenharia Eletrônica
Banca: CESGRANRIO
Orgão: BR Distribuidora
Disciplina: Engenharia Eletrônica
Banca: CESGRANRIO
Orgão: BR Distribuidora
Provas:
O diagrama de blocos do sistema de malha fechada e a curva polar de !$ G (j \omega.) !$ de um sistema de controle para uma planta não linear estão representados abaixo.

A amplitude do sinal do ciclo limite é
Provas
Questão presente nas seguintes provas
2661080
Ano: 2015
Disciplina: Engenharia Eletrônica
Banca: CESGRANRIO
Orgão: BR Distribuidora
Disciplina: Engenharia Eletrônica
Banca: CESGRANRIO
Orgão: BR Distribuidora
Provas:
Considere o sistema massa-mola-amortecedor da Figura abaixo.

A frequência de ressonância do sistema, em rad/s, é
Provas
Questão presente nas seguintes provas
2661079
Ano: 2015
Disciplina: Engenharia Eletrônica
Banca: CESGRANRIO
Orgão: BR Distribuidora
Disciplina: Engenharia Eletrônica
Banca: CESGRANRIO
Orgão: BR Distribuidora
Provas:
Um Sistema Linear contínuo tem a sua dinâmica, em espaço de estado, representada pela seguinte equação matricial:
!$ \dot{X}(t) = {\begin {bmatrix} - 7\,\,-2,5\\4\,\,\,\,0 \end{bmatrix}} X(t) + {\begin{bmatrix} 1\\0 \end{bmatrix}} u(t)\,\,e\,\,y(t)= {\begin{bmatrix} 1\,\,K\end{bmatrix}} X(t) !$
onde X(t) é o vetor de estado, u(t) é o sinal de entrada, y(t) é o sinal de saída, e k é um parâmetro desconhecido. Existem dois valores para o parâmetro k que tornam este sistema NÃO OBSERVÁVEL. Estes valores são
Provas
Questão presente nas seguintes provas
2661078
Ano: 2015
Disciplina: Engenharia Eletrônica
Banca: CESGRANRIO
Orgão: BR Distribuidora
Disciplina: Engenharia Eletrônica
Banca: CESGRANRIO
Orgão: BR Distribuidora
Provas:
O degrau unitário u(t) é assim definido:
!$ { \begin{cases} u (t) = 1\,\,para\,\,t > 0\\ u(t) = 0\,\,para\,\,t<0\\e\,\,apresenta\,\,descontinuidade\,\,em\,\,t=0 \end{cases}} !$
Um sinal pulsado v(t) é formado pela associação de funções do tipo degrau com a seguinte configuração:
v(t) = 5u(t + 4) -10u(t) + 5u(t-2)
O valor da integral !$ \int_{- \infty}^{\infty} v (t) dt !$ é
Provas
Questão presente nas seguintes provas
2661077
Ano: 2015
Disciplina: Engenharia Eletrônica
Banca: CESGRANRIO
Orgão: BR Distribuidora
Disciplina: Engenharia Eletrônica
Banca: CESGRANRIO
Orgão: BR Distribuidora
Provas:
Um sinal digitalizado gera uma sequência numérica, cuja expressão, obtida pela transformada Z, é !$ X (z) = {\large 5 z^2 -13 z \over z^2 - 5z +6} !$ . A sequência x(n), obtida pela transformada inversa é causal, ou seja, x(n) = 0 para n<0 . Os valores de x(n), para n = 0, 1 e 2, respectivamente, são
Provas
Questão presente nas seguintes provas
Desejando determinar a resistência desconhecida Rx do circuito mostrado na Figura abaixo, um operador mediu a resistência equivalente entre os pontos 1 e 3 do circuito e obteve o valor de 3,0 !$ \Omega !$.

Considerando a configuração do circuito e o valor da resistência R = 2,0 !$ \Omega !$, o operador verificou que o valor da resistência Rx, em !$ \Omega !$, é de
Provas
Questão presente nas seguintes provas
Considere as seguintes quantidades de fluidos colocadas em 3 reservatórios distintos: 14 m3 de água, 1 m3 de mercúrio e 15 m3 de gasolina.
| Dados de pesos específicos (N/m3) Água 10.000 Gasolina 7.200 Mercúrio 136.000 |
Em ordem crescente de peso nos reservatórios, tem-se
Provas
Questão presente nas seguintes provas
Entre os critérios de resistência recomendados para o dimensionamento de eixos de materiais dúcteis sujeitos a esforços de torção e de flexão, destaca-se o critério de Von Mises.
Se o ponto mais solicitado de um eixo nessas condições apresenta tensões principais em que !$ \sigma_1 \ge\, \sigma_2 \ge\, \sigma_3 \ge !$, esse critério, comparativamente ao critério de Tresca (máxima tensão cisalhante.), será menos conservativo porque naquele ponto
Provas
Questão presente nas seguintes provas
Cadernos
Caderno Container