Foram encontradas 960 questões.
Disciplina: TI - Sistemas Operacionais
Banca: CESPE / CEBRASPE
Orgão: BASA
- Gerenciamento de ProcessosEscalonamento de Processos
- Sistemas de ArquivosMétodos de Alocação de Espaço em Disco
Provas
Disciplina: TI - Sistemas Operacionais
Banca: CESPE / CEBRASPE
Orgão: BASA
- Gerenciamento de ProcessosEscalonamento de ProcessosAlgoritmo Round-Robin
- Gerenciamento de ProcessosTime Slice (Quantum)
Provas
Disciplina: TI - Sistemas Operacionais
Banca: CESPE / CEBRASPE
Orgão: BASA
Provas
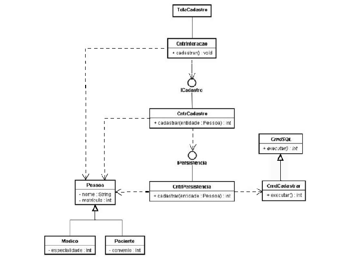
Disciplina: TI - Desenvolvimento de Sistemas
Banca: CESPE / CEBRASPE
Orgão: BASA

Com relação ao diagrama UML apresentado acima, julgue os próximos itens.
Provas
Em uma criação de búfalos em propriedade rural localizada no interior do estado do Amazonas, verificou-se que, em períodos chuvosos (dezembro a abril), animais submetidos à desmama começaram a apresentar lesões difusas na pele, que atingiam todo o corpo do animal. Alguns deles apresentavam erupções cutâneas crostosas e escamosas (lesões circunscritas). Observou-se ainda que, em alguns animais adultos, as lesões começavam nas regiões anterior do pescoço e peitoral, sem atingir todo o corpo.
Considerando a situação hipotética acima, julgue os itens a seguir.
Provas
Considerando a figura ao lado, que representa um fragmento de uma carta editada pelo IBGE, julgue os próximos itens.


Provas

A figura acima mostra uma janela do Excel 2002, com uma planilha, em processo de edição, contendo os saldos das contas de três clientes de um banco. Com relação a essa figura e ao Excel 2002, julgue os itens subseqüentes.
![]()
Provas

A figura acima mostra uma janela do Word 2002, com parte de um documento em processo de edição. Com relação a essa janela e ao Word 2002, julgue os itens seguintes.

Provas

A figura acima mostra uma janela do Word 2002, com parte de um documento em processo de edição. Com relação a essa janela e ao Word 2002, julgue os itens seguintes.

Provas

A figura acima mostra uma janela do Word 2002, com parte de um documento em processo de edição. Com relação a essa janela e ao Word 2002, julgue os itens seguintes.

Provas
Caderno Container