Foram encontradas 60 questões.
Uma empresa resolveu fazer uma rede TCP/IP isolada para ligar alguns equipamentos críticos em seu processo, com todo o roteamento feito por rotas estáticas. O diagrama a seguir representa um pedaço da rede. As redes estão indicadas nas ligações entre roteadores e computadores, na notação CDIR. Cada computador e cada interface dos roteadores têm seu número IP indicado.

Foi detectado um problema: o computador A não consegue enviar pacotes de rede para computador C. Os gerentes, então, analisaram a tabela de roteamento do Roteador 1 e perceberam que faltava uma rota estática. Para criar essa rota estática, no Roteador 1, que permita que o computador A envie pacotes para o computador C, o comando a ser usado exige que o gerente conheça a rede de destino (DESTINATION_NETWORK), a máscara de sub-rede da rede destino (SUBNET_MASK) e o endereço IP do próximo roteador no caminho (NEXT_HOP_IP_ADDRESS).
Os valores corretos a serem usados no comando são, respectivamente,
Provas
Disciplina: Atualidades e Conhecimentos Gerais
Banca: CESGRANRIO
Orgão: BASA
As mudanças climáticas geram uma série de impactos em nossas vidas. Projeções apontam consequências como aumento de temperatura, redução de chuvas e, consequentemente, períodos mais secos em algumas regiões, incluindo a América do Sul. O Brasil está em chamas, e isso não é uma figura de linguagem. A destruição ambiental não respeita fronteiras nem biomas, e o País enfrenta hoje uma das piores crises ambientais de sua história, com consequências potencialmente danosas para toda a sociedade.
Disponível em: <https://www.greenpeace.org/brasil/blog/brasil-
em-chamas-negando-as-aparencias-e-disfarcando-as-
evidencias/>. Acesso em: 31 jan. 2021. Adaptado.
A respeito da crise ambiental no Brasil, os biomas da Amazônia, do Pantanal e do Cerrado foram severamente afetados em 2020 devido ao seguinte fator principal:
Provas
Disciplina: TI - Desenvolvimento de Sistemas
Banca: CESGRANRIO
Orgão: BASA
Considere a classe Java abaixo.
public class Main {
public static void main(String[] args) {
String s1=”Brasil”,s2=””;
s2=geraString(s1, s2, 0);
System.out.println(s2);
}
public static String geraString(String s1, String s2, int cont) {
if(cont==s1.length())
return s2;
String vogal=”aeiou”;
char c=s1.charAt(s1.length()-cont-1);
if(vogal.indexOf(c) < 0)
s2+=Character.toString(c);
else
s2+=”.”;
cont++;
return geraString(s1, s2, cont);
}
}
O que o console exibirá quando o método main() for executado?
Provas
Disciplina: TI - Desenvolvimento de Sistemas
Banca: CESGRANRIO
Orgão: BASA
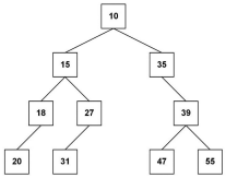
A classe Java ArvNo, exibida abaixo, é usada para representar os nós de uma árvore binária.
package estruturas;
class ArvNo {
int info;
ArvNo esq=null,dir=null;
}
Ela é usada na implementação de uma árvore binária pela classe Arv, exibida a seguir.
package estruturas;
public class Arv {
private ArvNo raiz;
public Arv(){
}
public void exibe(){
percorre(raiz);
System.out.println("\n");
}
private void percorre(ArvNo r) {
if(r==null)
return;
percorre(r.dir);
percorre(r.esq);
System.out.print(r.info+" ");
}
}
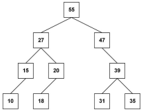
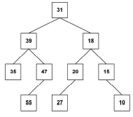
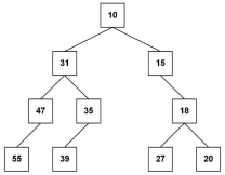
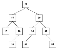
Que árvore terá os valores de seus nós exibidos em ordem descendente quando for percorrida pelo método percorre(), definido na classe Arv?
Provas
Disciplina: TI - Desenvolvimento de Sistemas
Banca: CESGRANRIO
Orgão: BASA
A classe Queue a seguir é uma implementação parcial do tipo abstrato de dados Fila.
import java.util.ArrayList;
public class Queue<ELM> {
private ArrayList<ELM> lst=new ArrayList<ELM>();
public boolean isEmpty() {
return lst.isEmpty();
}
public void enqueue(ELM s) {
}
public ELM dequeue() {
}
}
Nesse contexto, qual implementação dos métodos enqueue() e dequeue() completa a classe Queue, de modo que todos os elementos inseridos em uma fila possam ser recuperados de acordo com a propriedade FIFO?
Provas
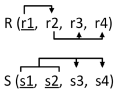
O seguinte diagrama, feito segundo o Modelo Entidades e Relacionamentos, indica entidades, relacionamento e atributos e, ainda, as chaves primárias das entidades de um pequeno banco de dados que guarda o saldo atual de várias contas, que podem pertencer a um ou a mais clientes que residem, possivelmente, em países distintos.

Foi feita uma transformação desse diagrama em tabelas relacionais para a terceira forma normal, na qual o sublinhado indica chaves primárias e não são usadas chaves substitutas ou artificiais (surrogate keys). Qual a melhor representação dessa transformação?
Provas
Disciplina: TI - Desenvolvimento de Sistemas
Banca: CESGRANRIO
Orgão: BASA
Ao modelar um processo com um Diagrama de Atividades, um analista de sistemas encontrou o seguinte caso: um pacote, ao chegar a um restaurante, é analisado (atividade A), quando se detecta se ele deve ser guardado na geladeira (atividade B) ou no armário (atividade C). Após guardado, o pacote deve ser pago (atividade D), e o estoque, atualizado (atividade E) — sendo estas duas atividades realizadas em paralelo —, encerrando-se o processo quando essas duas últimas atividades estiverem completas.
Qual a representação desse processo segundo um diagrama de atividades em UML?
Provas
Disciplina: TI - Desenvolvimento de Sistemas
Banca: CESGRANRIO
Orgão: BASA
O corredor com camisa de numeração 327 foi prejudicado durante uma competição pelos 10 corredores que chegaram logo a sua frente. A direção da corrida resolveu, então, desclassificar esses 10 corredores. Um programador designado para construir um programa que listasse somente os números das camisas desses corredores desclassificados chegou ao programa apresentado abaixo, que recebe como entrada o número de cada um dos competidores pela ordem de chegada, do primeiro ao último, e acha o competidor 327.
<?php
$fh = fopen('php://stdin','r');
$array = array();
while ($array[] = fgets($fh));
fclose($fh);
for ($i=0;$array[$i]<>327;$i++);
// TODO: laço para imprimir os 10 anteriores
//
?>
No entanto, esse programa está incompleto porque apenas encontra o corredor 327.
Que instruções PHP devem ser colocadas, no lugar do comentário marcado com a palavra TODO no programa apresentado, para que sejam impressas as numerações das camisas dos 10 competidores desclassificados?
Provas
Seja a seguinte notação para descrever esquemas de bancos de dados relacionais:
• uma tabela possui um nome e um conjunto de colunas, separadas por vírgulas;
• em uma linha qualquer, os valores referentes às colunas são atômicos e monovalorados;
• colunas que admitem o valor nulo aparecem entre colchetes;
• colunas que compõem a chave primária aparecem sublinhadas;
• a notação X → Y indica que Y depende funcionalmente de X (ou X determina Y).
De acordo com a notação apresentada, qual esquema relacional de banco de dados se encontra na 3FN?
Provas
Disciplina: TI - Desenvolvimento de Sistemas
Banca: CESGRANRIO
Orgão: BASA
A classe Java a seguir contém dois métodos (busca e buscaBin) que implementam um algoritmo de busca binária sobre um array de inteiros.
public class Main {
public static void main(String[] args) {
int arry[]= {220,158,133,100,98,96,80,60,55,22,8};
busca(arry,61);
}
public static int busca(int vet[], int elem) {
return buscaBin(vet,elem,0,vet.length-1);
}
private static int buscaBin(int vet[], int elem, int ini, int fin) {
if(ini > fin)
return -1;
int m=(ini+fin)/2;
System.out.printf(“%d “ ,vet[m]);
if(vet[m]==elem)
return m;
else
if(vet[m]>elem)
return buscaBin(vet,elem,m+1,fin);
else
return buscaBin(vet,elem,ini,m-1);
}
}
O que será exibido no console quando o método main() for executado?
Provas
Caderno Container