Foram encontradas 40 questões.
Os motores elétricos são máquinas que transformam energia elétrica em força motriz; há diversos modelos e classes que variam conforme a sua aplicação. Porém, sua estrutura é geralmente composta por um grupo de componentes típicos, conforme a figura a seguir; observe.

Correspondem corretamente às partes A, B, C e D:
Provas
O dia em que a Suécia acordou com o trânsito ‘virado do avesso’
“Emocionante” é a palavra mais usada por Jan Ramqvist, de 77 anos, para descrever a sensação de participar da missão que mudou a rotina de motoristas e ciclistas suecos em todo o país: começar a dirigir, pela primeira vez, no lado direito da pista.
Ramqvist era um engenheiro de tráfego recém-formado, de 26 anos, na cidade de Malmö, quando a polêmica mudança de mão foi implementada, em 3 de setembro de 1967. A data é oficialmente conhecida como Högertrafikomläggningen (desvio do tráfego para a direita, em tradução livre) ou simplesmente Dagen H (Dia-H). A missão de Ramqvist e seus colegas era ajudar a colocar a Suécia na mesma “direção” que seus vizinhos europeus – a maioria havia seguido a tendência mundial de dirigir carros à direita.
Além de melhorar a reputação internacional do país, o governo sueco estava cada vez mais preocupado com a segurança. O número de veículos registrados nas estradas havia disparado de 862.992 na década anterior para 1.976.248 na época do Dagen H, segundo a Statistics Sweden. A população do país era de cerca de 7,8 milhões.
Apesar de seguirem a mão inglesa, muitos suecos já possuíam carros com o volante no lado esquerdo, próprios para a direção pela direita – fossem comprados no exterior ou mesmo dos principais fabricantes de carros suecos, como a Volvo, que escolheram seguir a tendência.
Mas acreditava-se que essa fosse uma das causas do aumento no número de acidentes de trânsito fatais – de 595 em 1950 para 1.313 em 1966 –, juntamente à ocorrência frequente de colisões nas fronteiras da Suécia com a Dinamarca, Noruega e Finlândia.
“O mercado de carros na Suécia não era tão grande e costumávamos comprar carros com volante à esquerda”, explica Lars Magnusson, professor de história econômica da Universidade de Uppsala, na Suécia. “Mas isso significava que você estaria sentado do lado oposto do que fazia sentido.”
No período que antecedeu o Dagen H, cada município teve de lidar com diversas questões – desde repintar as marcações nas estradas até realocar sinais de trânsito e pontos de ônibus. [...]
Cerca de 360 mil placas de trânsito tiveram de ser trocadas em todo o país, o que foi feito em um único dia antes da inversão da mão. Funcionários municipais e militares trabalharam juntos até tarde da noite para garantir que a tarefa fosse cumprida antes do Dagen H, um domingo. Para isso, todo o tráfego, exceto o essencial, foi interditado nas estradas.
Mas, quando o Dagen H finalmente chegou, o trabalho árduo parecia ter valido a pena. Os suecos começaram a
dirigir com cautela do lado direito das estradas de todo o país, precisamente às 5h da manhã de 3 de setembro de 1967, após uma contagem regressiva no rádio.
Olof Palme, o ministro sueco da Comunicação (que mais tarde se tornou primeiro-ministro), entrou no ar para dizer que o movimento representava “uma mudança muito grande em nossa existência diária, em nossa vida cotidiana”. “Eu ouso dizer que nunca antes um país investiu tanto trabalho pessoal e dinheiro para alcançar uniformidade com as regras de tráfego internacional”, anunciou.
No total, o projeto custou o equivalente a cerca de 2,6 bilhões de coroas suecas (US$ 316 milhões) em valores atuais. Mas o historiador econômico Lars Magnusson argumenta que esse valor é relativamente baixo, dada a escala do plano – o maior projeto de infraestrutura que a Suécia já viu. Para efeito de comparação, basta olhar o orçamento total de 2017 concedido à Administração Sueca de Transportes (agência do governo responsável pelo planejamento de transportes) para estradas e ferrovias – cerca de 25 bilhões de coroas suecas (US$ 2,97 bilhões).
Em termos de segurança, o projeto foi declarado um sucesso quase imediatamente. À medida que os suecos iniciavam sua semana de trabalho, no dia seguinte ao Dagen H, 157 acidentes de trânsito de pequeno porte foram registrados em todo o país, um pouco abaixo da média de uma segunda-feira típica. Ninguém morreu nos acidentes.
No total, 1.077 pessoas morreram em acidentes e 21.001 ficaram feridas em 1967, ano do Dagen H, menos que em 1965, quando foram registrados 1.313 mortos e 23.618 feridos. Isso se deve em grande parte à cautela extra adotada pelos suecos após a transição e à campanha nacional promovida pelo Estado. Levou mais três anos até que as taxas de acidentes e mortes retornassem aos seus níveis originais, período em que o número de carros continuou a aumentar rapidamente em todo o país.
O investimento em planejamento e logística necessários para preparar as estradas ajudou claramente a evitar a confusão entre os motoristas. Mas grande parte do orçamento do governo para o Dagen H também foi gasto em iniciativas de comunicação destinadas a educar os suecos sobre a mudança. Na teoria, não parecia fácil: em um referendo realizado em 1955, 83% da população tinha sido contra a alteração.
A campanha educativa contemplava anúncios de televisão, rádio e jornais, além de palestras nas escolas. O Dagen H tinha seu próprio logotipo, estampado em outdoors, ônibus e caixas de leite. Houve até um concurso para selecionar uma trilha sonora para a mudança – a música Håll dig till höger Svensson (título do livro de Peter Kronborg) foi selecionada em uma votação nacional, chegando ao top cinco da parada de sucessos sueca.
Enquanto isso, a televisão estatal contratou celebridades globais para aparecer em seus programas mais populares, projetados para atrair grandes audiências, que seriam informadas sobre o Dagen H. “Os políticos perceberam que não era suficiente ter um programa educativo, precisavam de uma campanha publicitária”, ri Kronborg. “A ambição não era atingir 99%, mas 100%.”
Ao mesmo tempo, Lars Magnusson acrescenta que a “cultura do conformismo” e a confiança nas autoridades da época prevaleceram, ajudando a possibilitar a mudança da opinião pública. “Naquela época, a imprensa era menos crítica e estava relatando o que diziam os especialistas. Se os especialistas afirmassem que não seria muito caro e que beneficiaria a todos, suponho que a mídia aceitaria e que o público aceitaria também.”
(SAVAGE, Maddy. O dia em que a Suécia acordou com o trânsito “virado do avesso”. BBC CAPITAL, 28 set. 2018. Tradução disponível em: https://www.bbc.com/portuguese/vert-cap-45592900.)
“O investimento em planejamento e logística necessários para preparar as estradas ajudou claramente a evitar a confusão entre os motoristas.” Sobre a palavra destacada, é correto afirmar:
Provas
O quadro identifica a descrição e a identificação do cabeamento utilizado em um projeto de instalações telefônicas; observe.

Assinale a alternativa que descreve correta e respectivamente a representação das letras X, Y e Z.
Provas
Na eletrônica de potência, há dispositivos semicondutores que atuam no controle de potência, utilizando suas propriedades de condução e disparo. A curva representa o comportamento de um desses dispositivos, em que o eixo vertical é representado pela corrente e o horizontal pela tensão; observe.

Podemos afirmar que o gráfico é a curva característica de um:
Provas
Analise o circuito alimentado por uma tensão alternada v(t) = 100 sen (2,5 t x 106) rad/s (V) e i(t) = 4 sen (2,5 t x 106) rad/s (A).

O valor do módulo da corrente que passa pelo indutor e o valor L são, respectivamente:
Provas
Observe um diagrama unifilar de um circuito de uma instalação elétrica predial:

Assinale a alternativa que identifica correta e respectivamente a simbologia dos dispositivos X, Y e Z.
Provas
Disciplina: Atualidades e Conhecimentos Gerais
Banca: Consulplan
Orgão: AMTT Ji-Paraná
O trabalho intermitente foi instituído em 2017, por meio da nova lei trabalhista. O ministro Luiz Edson Fachin, do Supremo Tribunal Federal (STF), votou por tornar inconstitucional o trabalho intermitente. Em relação ao trabalho intermitente, marque V para as afirmativas verdadeiras e F para as falsas.
( ) Concede o direito das empresas em admitir funcionários para trabalhar eventualmente e remunerá-los pelo período de execução desse ofício.
( ) O trabalhador poderá ficar meses sem trabalhar e, consequentemente, sem remuneração.
( ) O funcionário intermitente, mesmo fazendo parte da equipe de trabalho de uma empresa, não tem direito aos benefícios inerentes dessa posição como o FGTS.
A sequência está correta em
Provas
O dia em que a Suécia acordou com o trânsito ‘virado do avesso’
“Emocionante” é a palavra mais usada por Jan Ramqvist, de 77 anos, para descrever a sensação de participar da missão que mudou a rotina de motoristas e ciclistas suecos em todo o país: começar a dirigir, pela primeira vez, no lado direito da pista.
Ramqvist era um engenheiro de tráfego recém-formado, de 26 anos, na cidade de Malmö, quando a polêmica mudança de mão foi implementada, em 3 de setembro de 1967. A data é oficialmente conhecida como Högertrafikomläggningen (desvio do tráfego para a direita, em tradução livre) ou simplesmente Dagen H (Dia-H). A missão de Ramqvist e seus colegas era ajudar a colocar a Suécia na mesma “direção” que seus vizinhos europeus – a maioria havia seguido a tendência mundial de dirigir carros à direita.
Além de melhorar a reputação internacional do país, o governo sueco estava cada vez mais preocupado com a segurança. O número de veículos registrados nas estradas havia disparado de 862.992 na década anterior para 1.976.248 na época do Dagen H, segundo a Statistics Sweden. A população do país era de cerca de 7,8 milhões.
Apesar de seguirem a mão inglesa, muitos suecos já possuíam carros com o volante no lado esquerdo, próprios para a direção pela direita – fossem comprados no exterior ou mesmo dos principais fabricantes de carros suecos, como a Volvo, que escolheram seguir a tendência.
Mas acreditava-se que essa fosse uma das causas do aumento no número de acidentes de trânsito fatais – de 595 em 1950 para 1.313 em 1966 –, juntamente à ocorrência frequente de colisões nas fronteiras da Suécia com a Dinamarca, Noruega e Finlândia.
“O mercado de carros na Suécia não era tão grande e costumávamos comprar carros com volante à esquerda”, explica Lars Magnusson, professor de história econômica da Universidade de Uppsala, na Suécia. “Mas isso significava que você estaria sentado do lado oposto do que fazia sentido.”
No período que antecedeu o Dagen H, cada município teve de lidar com diversas questões – desde repintar as marcações nas estradas até realocar sinais de trânsito e pontos de ônibus. [...]
Cerca de 360 mil placas de trânsito tiveram de ser trocadas em todo o país, o que foi feito em um único dia antes da inversão da mão. Funcionários municipais e militares trabalharam juntos até tarde da noite para garantir que a tarefa fosse cumprida antes do Dagen H, um domingo. Para isso, todo o tráfego, exceto o essencial, foi interditado nas estradas.
Mas, quando o Dagen H finalmente chegou, o trabalho árduo parecia ter valido a pena. Os suecos começaram a
dirigir com cautela do lado direito das estradas de todo o país, precisamente às 5h da manhã de 3 de setembro de 1967, após uma contagem regressiva no rádio.
Olof Palme, o ministro sueco da Comunicação (que mais tarde se tornou primeiro-ministro), entrou no ar para dizer que o movimento representava “uma mudança muito grande em nossa existência diária, em nossa vida cotidiana”. “Eu ouso dizer que nunca antes um país investiu tanto trabalho pessoal e dinheiro para alcançar uniformidade com as regras de tráfego internacional”, anunciou.
No total, o projeto custou o equivalente a cerca de 2,6 bilhões de coroas suecas (US$ 316 milhões) em valores atuais. Mas o historiador econômico Lars Magnusson argumenta que esse valor é relativamente baixo, dada a escala do plano – o maior projeto de infraestrutura que a Suécia já viu. Para efeito de comparação, basta olhar o orçamento total de 2017 concedido à Administração Sueca de Transportes (agência do governo responsável pelo planejamento de transportes) para estradas e ferrovias – cerca de 25 bilhões de coroas suecas (US$ 2,97 bilhões).
Em termos de segurança, o projeto foi declarado um sucesso quase imediatamente. À medida que os suecos iniciavam sua semana de trabalho, no dia seguinte ao Dagen H, 157 acidentes de trânsito de pequeno porte foram registrados em todo o país, um pouco abaixo da média de uma segunda-feira típica. Ninguém morreu nos acidentes.
No total, 1.077 pessoas morreram em acidentes e 21.001 ficaram feridas em 1967, ano do Dagen H, menos que em 1965, quando foram registrados 1.313 mortos e 23.618 feridos. Isso se deve em grande parte à cautela extra adotada pelos suecos após a transição e à campanha nacional promovida pelo Estado. Levou mais três anos até que as taxas de acidentes e mortes retornassem aos seus níveis originais, período em que o número de carros continuou a aumentar rapidamente em todo o país.
O investimento em planejamento e logística necessários para preparar as estradas ajudou claramente a evitar a confusão entre os motoristas. Mas grande parte do orçamento do governo para o Dagen H também foi gasto em iniciativas de comunicação destinadas a educar os suecos sobre a mudança. Na teoria, não parecia fácil: em um referendo realizado em 1955, 83% da população tinha sido contra a alteração.
A campanha educativa contemplava anúncios de televisão, rádio e jornais, além de palestras nas escolas. O Dagen H tinha seu próprio logotipo, estampado em outdoors, ônibus e caixas de leite. Houve até um concurso para selecionar uma trilha sonora para a mudança – a música Håll dig till höger Svensson (título do livro de Peter Kronborg) foi selecionada em uma votação nacional, chegando ao top cinco da parada de sucessos sueca.
Enquanto isso, a televisão estatal contratou celebridades globais para aparecer em seus programas mais populares, projetados para atrair grandes audiências, que seriam informadas sobre o Dagen H. “Os políticos perceberam que não era suficiente ter um programa educativo, precisavam de uma campanha publicitária”, ri Kronborg. “A ambição não era atingir 99%, mas 100%.”
Ao mesmo tempo, Lars Magnusson acrescenta que a “cultura do conformismo” e a confiança nas autoridades da época prevaleceram, ajudando a possibilitar a mudança da opinião pública. “Naquela época, a imprensa era menos crítica e estava relatando o que diziam os especialistas. Se os especialistas afirmassem que não seria muito caro e que beneficiaria a todos, suponho que a mídia aceitaria e que o público aceitaria também.”
(SAVAGE, Maddy. O dia em que a Suécia acordou com o trânsito “virado do avesso”. BBC CAPITAL, 28 set. 2018. Tradução disponível em: https://www.bbc.com/portuguese/vert-cap-45592900.)
Essa reportagem foi escrita com a finalidade de:
Provas
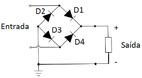
Analise o circuito retificador de onda completa em ponte.

Em relação aos diodos retificadores D1, D2, D3 e D4, quanto à condução e bloqueio da corrente, considerando a tensão positiva no terminal de entrada superior é correto afirmar que, EXCETO:
Provas
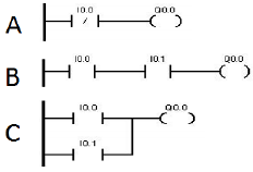
Os CLPs – Controladores Lógicos Programáveis – são equipamentos eletrônicos utilizados em sistemas de automação que, a partir de sensores, permitem que um microcontrolador, através de um programa, comande dispositivos e atuadores monitorando e controlando o processo de produção de uma indústria, por exemplo. Para isso, um programa deve ser codificado na linguagem Ladder. Observe a simbologia de três esquemas (A, B e C) utilizados nesta linguagem:

Correspondem corretamente às funções A, B e C da lógica binária:
Provas
Caderno Container