Foram encontradas 1.406 questões.
- Gerenciamento, Planejamento e Controle de Obras
- Orçamento no Planejamento e Controle de Obras na Engenharia Civil
O gráfico a seguir apresenta as curvas “S” de uma dada obra.
As curvas são assim definidas:
• COSE: custo orçado dos serviços estimados;
• CRSR: custo real dos serviços realizados;
• COSR: custo orçado dos serviços realizados.
A respeito do desempenho em relação ao custo e ao prazo dessa obra, pode-se afirmar que ela está
Provas
Atenção: o enunciado a seguir refere-se à questão que se segue.
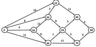
A figura a seguir mostra uma rede PERT-CPM em que as atividades, representadas por setas, possuem duração em dias corridos expressa pelo número acima da seta. Os círculos mostram as incidências de início e término das atividades e o projeto se inicia em 0 e termina em 80.

Provas
Atenção: o enunciado a seguir refere-se à questão que se segue.
A figura a seguir mostra uma rede PERT-CPM em que as atividades, representadas por setas, possuem duração em dias corridos expressa pelo número acima da seta. Os círculos mostram as incidências de início e término das atividades e o projeto se inicia em 0 e termina em 80.

Provas
A figura apresenta o pluviograma registrado em um evento de chuva com duração de 80 minutos.

Baseado nesses dados, a intensidade média de chuva que ocorreu nesse período de 80 minutos é de
Provas
O gráfico mostra os valores médios mensais de temperatura (em °C) e precipitação (mm) de uma localidade do Brasil.

Nesse local o clima é do tipo
Provas
A figura mostra o fluxograma típico do sistema de lodos ativados convencional implantado em uma estação de tratamento de esgotos.

O conjunto dos reatores I, II e III trata os esgotos a nível
Provas
A figura mostra a curva de cloração ao ponto crítico, que é muito utilizada para obtenção de um residual de cloro livre ao final do tratamento de água em uma estação.

Assinale a opção que apresenta a fase onde ocorre a formação do cloro livre, ainda que tenha a presença de compostos organoclorados não destruídos.
Provas
Seja uma treliça plana submetida à aplicação de uma carga concentrada vertical de intensidade P em seu nó H, conforme ilustra a figura a seguir.

As barras que se encontram com esforço normal de compressão são
Provas
Assinale a opção que apresenta o diagrama de momentos fletores (DMF) correspondente à viga contínua hiperestática representada a seguir.

Provas
Atenção: considere o modelo plano de escada em viga inclinada biapoiada apresentado a seguir para responder à questão.

Provas
Caderno Container