Foram encontradas 844 questões.
Segundo os padrões de acessibilidade na web definidos para sites do Governo Eletrônico, códigos CSS devem estar sempre em arquivos externos a serem chamados pelas páginas do sítio/portal. Por exemplo, a instrução <link rel="stylesheet" type="text/css" href="aleap.css"/> pode ser também escrita na forma:
Provas
Questão presente nas seguintes provas
Sobre a lista de design patterns no padrão GoF, é correto afirmar:
Provas
Questão presente nas seguintes provas
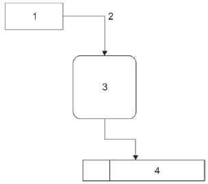
Considere o seguinte Diagrama de Fluxo de Dados:

Os elementos de 1 a 4 representam, correta e respectivamente,
Provas
Questão presente nas seguintes provas
Em um contêiner criado pela tag div há vários contêineres menores. Para que estes contêineres internos sejam posicionados um ao lado do outro horizontalmente, pode ser utilizada, em todos eles, a instrução CSS:
Provas
Questão presente nas seguintes provas
Em um computador com o servidor de aplicações WildFly versão 10, para um Analista encontrar os arquivos standalone.conf e domain.conf, que definem as configurações utilizadas para iniciar o servidor nos modos standalone ou domínio, respectivamente, ele deve procurar no diretório
Provas
Questão presente nas seguintes provas
- Fundamentos de Programação
- Paradigmas de ProgramaçãoOrientação a ObjetosAnálise e Projeto Orientado a Objetos
- Paradigmas de ProgramaçãoProgramação Estruturada
- Paradigmas de ProgramaçãoProgramação Estruturada vs Orientada a Objetos
Um Desenvolvedor de Sistemas precisa decidir qual tipo de linguagem de programação deve escolher para o desenvolvimento de um projeto e, para tanto, avaliou linguagens estruturadas e linguagens orientadas a objetos. Nessa avaliação, ele constatou que
Provas
Questão presente nas seguintes provas
Em uma empresa de desenvolvimento de software, o arquiteto de solução é único e compartilhado entre todos os projetos que ela faz. Com isso, considerando que todos os projetos necessitam do arquiteto para auxiliar na validação dos modelos de dados e de software projetados, as atividades desse arquiteto devem ser planejadas conforme a disponibilidade desse recurso, sem exceder a carga horária da jornada de trabalho, podendo alterar o caminho crítico inicialmente traçado. Essa técnica é conhecida como
Provas
Questão presente nas seguintes provas
Considere a lista abaixo, elaborada durante um levantamento de requisitos na Assembleia Legislativa do Amapá, para um sistema hipotético de avaliações internas:
1. Registrar avaliação de colaborador por parlamentar: O sistema deve permitir ao parlamentar, em uma única tela, a avaliação de todos os seus colaboradores.
2. Considerar Aspectos Legais: O sistema deve seguir orientações elencadas na Resolução 099/XXXX do Conselho Legislativo do Estado.
3. Registrar autoavaliação de parlamentar: O sistema deve permitir ao parlamentar sua autoavaliação em relação às disposições legais sob as quais atuou no período.
4. Atentar à Segurança: O sistema deve fornecer mecanismos de segurança e autenticação alinhados com os adotados pelo processo XPTO.
5. Impedir acesso direto ao processo XPTO: O sistema deverá mostrar ao usuário que existem formulários de avaliação a serem respondidos e dará a opção de respondê-los depois.
Adotando RFU para requisitos funcionais e RNF para não-funcionais, a classificação correta e respectiva da lista 1 a 5 acima é:
Provas
Questão presente nas seguintes provas
Para um cálculo hipotético de Ponto por Função − PF, considere as quantidades e correspondentes funções:
− 3 EE baixa complexidade
− 1 EE média complexidade
− 2 EE alta complexidade
− 3 ALI baixa complexidade
− 2 ALI média complexidade
− 4 AIE baixa complexidade
− 3 AIE alta complexidade
− 5 SE baixa complexidade
− 5 CE média complexidade
E os seguintes valores padrão:
− 3, para EE baixa
− 4, para EE média
− 6, para EE alta
− 7, para ALI baixa
− 10, para ALI média
− 5, para AIE baixa
− 10, para AIE alta
− 4, para SE baixa
− 4, para CE média
Sem considerar o fator de ajuste, o total de pontos Função de Dados e o total de pontos Função de Transação são, respectivamente,
Provas
Questão presente nas seguintes provas
Em um fragmento de código jQuery, para representar um elemento HTML cujo valor de id é bloco e um elemento cujo valor de classe é centro, utilizam-se, respectivamente:
Provas
Questão presente nas seguintes provas
Cadernos
Caderno Container