Em transmissão de sinais por rádio, usamos um parâmetro muito conhecido, designado pela sigla EIRP (potência efetiva isotropicamente irradiada). Este parâmetro se refere:
A hierarquia PDH (Hierarquia Digital Plesiócrona) tem seu nome derivado do grego, significando ser uma hierarquia de transmissão de dados "quase síncrona", tanto assim que a taxa do tributário E2, da hierarquia européia, não é um múltiplo exato da taxa do tributário E1. Para obtermos a taxa de E2 devemos multiplicar a taxa de:
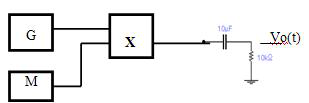
No diagrama em blocos a seguir "X" é um multiplicador ideal de quatro quadrantes de sinais e a reatância do capacitor é desprezível em relação à resistência do resistor.
Nas centrais telefônicas digitais, a Modulação por Codificação de Pulsos (PCM) é realizada por circuitos integrados conhecidos por CODEC (Codificadores/Decodificadores). Um codificador para a conversão do sinal analógico em PCM de hierarquia européia deve conter:
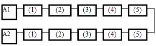
Em uma rede telefônica interurbana entre duas localidades L1 e L2, A1 é um assinante de uma central de L1 que deseja se comunicar com A2, assinante de uma central de L2. Foi usada uma conexão por rádio-enlace em microondas.
Os números (1), (2), (3), (4) e (5) representam os seguintes equipamentos relacionados com esta conexão:
Em uma rede telefônica, cada aparelho telefônico de assinante é acoplado à central digital do seu prefixo através de uma interface conhecida por "SLIC". São todas funções desta interface:
A Hierarquia Digital Plesiócrona (PDH) é usada para a transmissão digital de sinais de áudio e para a transmissão de dados. A taxa do tributário E1 (padrão europeu) é decorrente: