Magna Concursos

Foram encontradas 6.381 questões.

1482763 Ano: 2004
Disciplina: Engenharia de Telecomunicações
Banca: NCE-UFRJ
Orgão: INFRAERO

No diagrama abaixo, os "Dados" devem ser transmitidos no lado da transmissão e recuperados no lado da recepção. "CPA" é um gerador de códigos pseudo-aleatórios e "F" é um filtro passa - baixa. O diagrama representa, de um modo simplificado, um tipo de acesso ao meio usada em telefonia.

enunciado 1482763-1

Esse modo de acesso é conhecido como:

 

Provas

Questão presente nas seguintes provas
1482761 Ano: 2004
Disciplina: Engenharia de Telecomunicações
Banca: NCE-UFRJ
Orgão: INFRAERO
No circuito deste item temos os seguintes blocos:

Bloco (1) - gerador de ondas triangulares com nível contínuo nulo e de freqüência "ft";

Bloco (2) - gerador de sinais senoidais de freqüência máxima "fs", sendo "fs"< "ft";

Bloco (3) - inversor analógico alimentado com fontes simétricas;

Bloco (4) - comparador diferencial alimentado com fontes simétricas

enunciado 1482761-1

Estando perfeitamente polarizado o circuito representa, de modo simplificado, um modulador:

 

Provas

Questão presente nas seguintes provas
1482760 Ano: 2004
Disciplina: Engenharia de Telecomunicações
Banca: NCE-UFRJ
Orgão: INFRAERO

- Em modulação angular digital é importante que saibamos o limiar de interferência do ruído branco na portadora, a partir do qual não mais poderemos diferençar um símbolo do outro, e assim haverá interferência inter-símbolos. Chamamos de ρ = Er/Eo, a relação entre a amplitude da senóide interferente "Er", e a amplitude da portadora "Eo". Para a modulação QPSK o ponto de limiar do deslocamento de fase ocorrerá quando "ρ" for igual a:

 

Provas

Questão presente nas seguintes provas
1482759 Ano: 2004
Disciplina: Engenharia de Telecomunicações
Banca: NCE-UFRJ
Orgão: INFRAERO

Na entrada de um amplificador de microondas, que apresenta uma Figura de Ruído igual a 10, é injetado um sinal com uma potência de 100 enunciado 1482759-1 e um ruído de 1 enunciado 1482759-2. A relação Sinal/Ruído na saída do amplificador será de :

 

Provas

Questão presente nas seguintes provas
1482758 Ano: 2004
Disciplina: Engenharia de Telecomunicações
Banca: NCE-UFRJ
Orgão: INFRAERO

O diagrama em blocos abaixo é de um modulador angular muito conhecido pelo nome de Modulador de Armstrong, professor da Universidade de Colúmbia (EUA), que foi o inventor da FM. O sinal "ec (t)" é o da portadora, o sinal "em (t)" é o da moduladora e a saída é em "s".

enunciado 1482758-1

Os blocos correspondem aos seguintes circuitos:

 

Provas

Questão presente nas seguintes provas
1482757 Ano: 2004
Disciplina: Engenharia de Telecomunicações
Banca: NCE-UFRJ
Orgão: INFRAERO

A banda de freqüências necessária à transmissão de um sinal modulado em freqüência, teoricamente, é infinita. Entretanto são feitas aproximações baseadas nas pequenas potências das faixas laterais a partir de uma certa ordem. Se estas faixas são eliminadas, na prática não haverá prejuízos. Considerando que uma rádio FM estéreo usa um desvio máximo da portadora de 75 kHz, uma sub-portadora estéreo de 38 kHz, e uma freqüência máxima da moduladora de 15 kHz, a banda necessária para a transmissão será de:

 

Provas

Questão presente nas seguintes provas
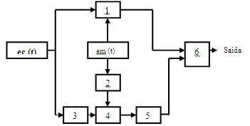
1482756 Ano: 2004
Disciplina: Engenharia de Telecomunicações
Banca: NCE-UFRJ
Orgão: INFRAERO

O diagrama em blocos abaixo corresponde a um método de geração de um sinal SSB (Single Side Band), em que ec (t) é o sinal da portadora e em (t) é o sinal da moduladora.

enunciado 1482756-1

A correspondência correta é:

 

Provas

Questão presente nas seguintes provas
1482755 Ano: 2004
Disciplina: Engenharia de Telecomunicações
Banca: NCE-UFRJ
Orgão: INFRAERO

Uma antena com refletor parabólico tem 1 (um) metro de raio (frontal sem se considerar a curvatura, conforme mostra a figura) e transmite um sinal em uma freqüência de 1,5 GHz.

enunciado 1482755-1

Para facilidade de cálculo consideraremos enunciado 1482755-2 = 10 e, assim, essa antena terá um ganho máximo de:

 

Provas

Questão presente nas seguintes provas
1482754 Ano: 2004
Disciplina: Engenharia de Telecomunicações
Banca: NCE-UFRJ
Orgão: INFRAERO

O dispositivo amplificador de alta potência usado em microondas é:

 

Provas

Questão presente nas seguintes provas
1482753 Ano: 2004
Disciplina: Engenharia de Telecomunicações
Banca: NCE-UFRJ
Orgão: INFRAERO

Um guia de onda fechado em uma das extremidades, sem perdas de propagação de RF, e com dimensões a = 5 cm e b = 3 cm, deve ser alimentado por uma antena excitadora, tipo sonda, que penetra no guia a uma distância "d" da extremidade fechada, como mostra o desenho abaixo

enunciado 1482753-1

Se a freqüência do gerador é de 5 (cinco) Giga Hertz, a distância "d" deverá ser aproximadamente de:

 

Provas

Questão presente nas seguintes provas