Magna Concursos

Foram encontradas 6.382 questões.

Numere a coluna da direita de acordo com a coluna da esquerda.
1. IS-136.
2. AMPS (Advanced Mobile Phone System).
3. CDMA 2000.
4. IS-95 (cdmaOne).
5. GSM (Groupe Spécial Móbile).
( ) Padrão de telefonia celular de 3ª geração que se propõe atingir taxas de transmissão da ordem dos 5 Mbits/s.
( ) Padrão que utiliza modulação GMSK (Gaussian Minimum Shift Keying) e acesso múltiplo por divisão de tempo (TDMA), para atingir uma taxa de transmissão de 270,833 kbits/s.
( ) Padrão de telefonia celular de 2ª geração que utiliza modulação por espalhamento espectral, fazendo-se a separação dos usuários através de diferentes códigos de espalhamento.
( ) Padrão de telefonia celular de 2ª geração que utiliza modulação p/4 DQPSK e acesso múltiplo por divisão de tempo (TDMA).
( ) Padrão de telefonia celular analógico que utiliza modulação FM e acesso múltiplo por divisão de freqüência (FDMA).
Assinale a alternativa que apresenta a seqüência correta da coluna da direita, de cima para baixo.
 

Provas

Questão presente nas seguintes provas
Com relação ao espectro de radiofreqüências, considere as seguintes afirmativas:
1. Comunicações submarinas acontecem na faixa SHF (Super High Frequency).
2. A faixa de freqüências da FM comercial (88 MHz–108 MHz) encontra-se dentro da faixa VHF (Very High Frequency).
3. A faixa das freqüências médias (MF: Medium Frequency) estende-se desde 300 kHz até 3 MHz.
4. Sinais de radiodifusão de televisão são transmitidos na faixa UHF (Ultra High Frequency).
5. Fornos de microondas operam com freqüências na faixa SHF (Super High Frequency).
Assinale a alternativa correta.
 

Provas

Questão presente nas seguintes provas

Uma antena dipolo de meia onda na posição horizontal em relação ao solo NÃO recebe potência de uma onda eletromagnética com polarização:

 

Provas

Questão presente nas seguintes provas
Considerando um enlace em radiovisibilidade e sem obstrução da primeira zona de Fresnel na faixa de UHF, a atenuação percebida no espaço livre entre as antenas depende:
1. da freqüência de transmissão.
2. da potência de transmissão.
3. do ganho das antenas.
4. da distância entre as antenas.
5. da altura das antenas em relação ao solo.
Está(ão) correto(s) o(s) item(ns):
 

Provas

Questão presente nas seguintes provas

Um equipamento transmissor com impedância de saída de 50 ohms está conectado a uma antena com impedância de entrada de 75 ohms, através de uma linha de transmissão coaxial cuja impedância característica vale 50 ohms. O coeficiente de reflexão da antena na conexão com a linha de transmissão vale:

 

Provas

Questão presente nas seguintes provas

Deseja-se transmitir, em dois segundos, uma mensagem alfanumérica composta por 100 caracteres. A transmissão será feita usando-se codificação ASCII (7 bits por caractere) seguida de mais um bit para detecção de erro por cada caractere (total de oito bits por caractere). Os símbolos transmitidos formam parte de um sinal com modulação por amplitude de pulso PAM M-ária com M = 32 níveis e serão enviados através de um canal de comunicações em banda base. Qual o valor da taxa de transmissão, em símbolos 32-PAM por segundo, que será utilizada?

 

Provas

Questão presente nas seguintes provas

Na figura a seguir são mostrados os componentes da secção de entrada de um receptor de rádio. A potência do sinal recebido pela antena, Pent, é de -50 dBm. Qual a potência de saída do amplificador de radiofreqüência?

Enunciado 1140504-1

 

Provas

Questão presente nas seguintes provas
939834 Ano: 2007
Disciplina: Engenharia de Telecomunicações
Banca: CESPE / CEBRASPE
Orgão: TRT-9
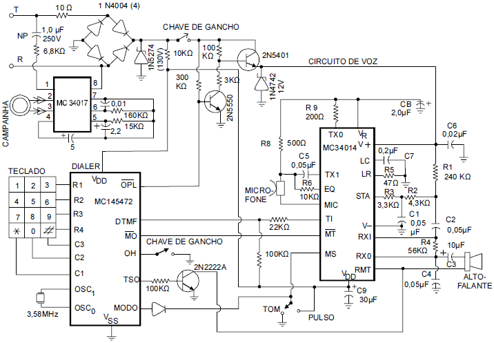
Enunciado 3279546-1
Considerando a figura acima, que mostra o circuito de um aparelho telefônico, julgue o item a seguir com relação a telefonia fixa e aparelhos telefônicos em geral.
A impedância do aparelho telefônico pode ser medida com um ohmímetro ligado nos terminais R e T, e essa medição deve registrar valores próximos a 600 Ω para um aparelho com funcionamento normal.
 

Provas

Questão presente nas seguintes provas
939832 Ano: 2007
Disciplina: Engenharia de Telecomunicações
Banca: CESPE / CEBRASPE
Orgão: TRT-9
Enunciado 3279545-1
Considerando a figura acima, que mostra o circuito de um aparelho telefônico, julgue o item a seguir com relação a telefonia fixa e aparelhos telefônicos em geral.
Em condições normais de funcionamento, o tom de discagem (dial ) pode ser ouvido na linha de assinante com o auxílio de um alto-falante de 8 Ω.
 

Provas

Questão presente nas seguintes provas
939830 Ano: 2007
Disciplina: Engenharia de Telecomunicações
Banca: CESPE / CEBRASPE
Orgão: TRT-9
Enunciado 3279544-1
Considerando a figura acima, que mostra o circuito de um aparelho telefônico, julgue o item a seguir com relação a telefonia fixa e aparelhos telefônicos em geral.
No circuito mostrado, o transistor 2N2222A tem a função de reduzir o nível do sinal de discagem no alto-falante.
 

Provas

Questão presente nas seguintes provas