Foram encontradas 8.137 questões.
Um novo projeto de geração de energia eólica foi iniciado em uma região com grande potencial de
ventos. A equipe técnica está planejando a configuração das turbinas e o tipo de gerador a ser utilizado.
Qual é o principal tipo de gerador utilizado em turbinas eólicas?
Qual é o principal tipo de gerador utilizado em turbinas eólicas?
Provas
Questão presente nas seguintes provas
Um engenheiro responsável pelo controle de qualidade de energia de uma subestação identificou que
algumas máquinas industriais estão sofrendo com variações de tensão. Esse problema tem causado
quedas na produção e falhas nos equipamentos.
Qual das opções abaixo representa uma solução para o problema de variações de tensão?
Qual das opções abaixo representa uma solução para o problema de variações de tensão?
Provas
Questão presente nas seguintes provas
Em um sistema elétrico de potência, a transmissão de energia em longas distâncias requer equipamentos
especializados para minimizar as perdas de energia. Recentemente, um transformador elevador foi
instalado para aumentar a eficiência de transmissão.
O papel do transformador elevador no Sistema Elétrico de Potência é:
O papel do transformador elevador no Sistema Elétrico de Potência é:
Provas
Questão presente nas seguintes provas
Uma fábrica automatizou seu processo de envase de líquidos utilizando um sistema de automação
industrial baseado em CLPs. Sensores de proximidade são instalados para detectar a posição das
garrafas e garantir que o enchimento ocorra no momento correto.
Em um sistema de automação industrial, qual é a principal função de um sensor de proximidade?
Em um sistema de automação industrial, qual é a principal função de um sensor de proximidade?
Provas
Questão presente nas seguintes provas
A NBR 5410:2004 é a norma brasileira que estabelece as condições adequadas para o projeto, execução
e verificação de instalações elétricas de baixa tensão, garantindo a segurança e o bom funcionamento
dos sistemas elétricos. De acordo com o item 5.2.2 da NBR 5410, "as instalações elétricas devem ser
projetadas e executadas de forma a assegurar a proteção contra choques elétricos, tanto em condições
normais de funcionamento como em caso de falta".
Considerando os requisitos da NBR 5410 para garantir a proteção contra choques elétricos, analise as seguintes afirmações e julgue-as como verdadeiras (V) ou falsas (F). Em seguida, escolha a alternativa que corresponde à sequência CORRETA de respostas.
I. O uso de disjuntores é suficiente para proteger contra choques elétricos em instalações de baixa tensão.
II. A utilização de aterramento adequado é recomendada para assegurar a proteção contra tensões de toque perigosas.
III. Condutores de proteção (PE) são obrigatórios apenas em instalações industriais de alta potência.
IV. A proteção diferencial residual é essencial em ambientes residenciais.
Assinale a alternativa que apresenta APENAS as afirmações corretas
Considerando os requisitos da NBR 5410 para garantir a proteção contra choques elétricos, analise as seguintes afirmações e julgue-as como verdadeiras (V) ou falsas (F). Em seguida, escolha a alternativa que corresponde à sequência CORRETA de respostas.
I. O uso de disjuntores é suficiente para proteger contra choques elétricos em instalações de baixa tensão.
II. A utilização de aterramento adequado é recomendada para assegurar a proteção contra tensões de toque perigosas.
III. Condutores de proteção (PE) são obrigatórios apenas em instalações industriais de alta potência.
IV. A proteção diferencial residual é essencial em ambientes residenciais.
Assinale a alternativa que apresenta APENAS as afirmações corretas
Provas
Questão presente nas seguintes provas
Imagine um edifício comercial que precisa de um sistema de proteção contra surtos e dimensionamento
adequado para suas instalações elétricas, a fim de evitar danos aos equipamentos. A equipe de
instalação está analisando a distribuição dos quadros e a proteção em cada ponto.
Qual é a principal finalidade de um Dispositivo de Proteção contra Surtos (DPS) em um sistema de instalação elétrica?
Qual é a principal finalidade de um Dispositivo de Proteção contra Surtos (DPS) em um sistema de instalação elétrica?
Provas
Questão presente nas seguintes provas
Um eletricista foi designado para realizar a manutenção preventiva em um quadro de distribuição de alta tensão em uma fábrica. Antes de iniciar o trabalho, ele deve garantir que todos os procedimentos de segurança exigidos pela Norma Regulamentadora(NR) 10 sejam seguidos rigorosamente. Isso inclui o uso correto de Equipamentos de Proteção Individual (EPIs), além de Equipamentos de Proteção Coletiva
(EPCs). No entanto, o eletricista está incerto sobre qual seria o procedimento correto, caso o sistema não possa ser completamente desenergizado.
Em uma situação na qual a desenergização total não é possível, a NR 10 estabelece que
Em uma situação na qual a desenergização total não é possível, a NR 10 estabelece que
Provas
Questão presente nas seguintes provas
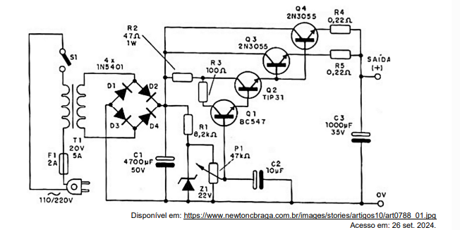
Para realizar o conserto de um equipamento, foi preciso consultar o seu diagrama eletrônico, que está
demonstrado na figura abaixo.
A função do capacitor de 4700 μF/50V no circuito eletrônico é
A função do capacitor de 4700 μF/50V no circuito eletrônico é
Provas
Questão presente nas seguintes provas
Durante a manutenção preventiva de um circuito eletrônico, realizou-se a substituição de um diodo semicondutor cujas informações técnicas foram obtidas por meio do datasheet abaixo. Com base nestas informações, analise as afirmações a seguir:
I. O nível máximo de dissipação de potência, a uma temperatura de 25 ºC, é de 0,5 W.
II. Um aumento de temperatura provocará uma diminuição do valor da sua potência máxima dissipada.
III. A corrente nominal é de 200mA.
IV. Quando aplicada uma tensão reversa de 100V a uma temperatura de 25ºC, o valor da corrente reversa será de 0,5 microampères.
Assinale a alternativa que contenha APENAS as afirmações corretas.
I. O nível máximo de dissipação de potência, a uma temperatura de 25 ºC, é de 0,5 W.
II. Um aumento de temperatura provocará uma diminuição do valor da sua potência máxima dissipada.
III. A corrente nominal é de 200mA.
IV. Quando aplicada uma tensão reversa de 100V a uma temperatura de 25ºC, o valor da corrente reversa será de 0,5 microampères.
Assinale a alternativa que contenha APENAS as afirmações corretas.
Provas
Questão presente nas seguintes provas
Um engenheiro foi encarregado de projetar um sistema de energia renovável para uma comunidade rural.
O sistema deve incluir painéis solares fotovoltaicos e turbinas eólicas, além de ser integrado à rede
elétrica local.
Quais são os principais fatores que o engenheiro deve considerar ao projetar e integrar um sistema de energia renovável para garantir sua eficiência e conformidade com as normas?
Quais são os principais fatores que o engenheiro deve considerar ao projetar e integrar um sistema de energia renovável para garantir sua eficiência e conformidade com as normas?
Provas
Questão presente nas seguintes provas
Cadernos
Caderno Container