Magna Concursos

Foram encontradas 50 questões.

2496047 Ano: 2014
Disciplina: Comunicação Social
Banca: UFS
Orgão: UFS
Provas:
Alguns equipamentos precisam converter o sinal de áudio analógico para digital. Sobre esse processo de conversão, analise as seguintes afirmações:
I Para gravarmos, digitalmente, um som de 16.000 Hz, são necessários 16 kHz de taxa de amostragem.
II Taxa de amostragem ou sampling rate é a quantidade de samples (amostras) por segundo e é medida em Hz.
III Resolução ou Bit Depth representa os valores das amostras e determina a variação dinâmica (amplitude).
IV Para se gravar em estéreo, é necessário utilizar 24 Bit de resolução.
Estão corretas as afirmações
 

Provas

Questão presente nas seguintes provas
Na primeira linha do sétimo parágrafo, o uso dos dois pontos introduz uma
 

Provas

Questão presente nas seguintes provas
Considere o período a seguir.
Estima-se que mais de 30 milhões de pessoas deixaram a linha de pobreza, com o aumento de renda e acesso a crédito e a bens de consumo.
Sobre os termos sublinhados, é correto afirmar que,
 

Provas

Questão presente nas seguintes provas
2494878 Ano: 2014
Disciplina: Comunicação Social
Banca: UFS
Orgão: UFS
Provas:
Sobre os cabos utilizados em sistemas de áudio, considere as seguintes afirmativas:
I Quanto menor o comprimento do cabo, maior a resistência elétrica.
II Quanto maior o diâmetro do cabo, menor a resistência elétrica.
III Os cabos balanceados possuem maior proteção contra interferências eletromagnéticas do que os cabos do tipo paralelo.
IV Os cabos coaxiais possuem uma malha de proteção dentro do condutor central de cobre, com o objetivo de eliminar possíveis interferências eletromagnéticas.
Estão corretas as afirmativas
 

Provas

Questão presente nas seguintes provas
O que a nova classe média pensa sobre sustentabilidade
Bruno Calixto
Na última década, uma parcela da população brasileira experimentou uma forte mudança social. Estima-se que mais de 30 milhões de pessoas deixaram a linha da pobreza, com aumento de renda e acesso a crédito e a bens de consumo. Esse grupo, que está sendo chamado de nova classe média, é um dos principais alvos das políticas sociais do governo federal. Mas, por ser um grupo grande e heterogêneo, sabe-se pouco sobre o que pensa de temas importantes, como a questão ambiental. O que a nova classe média pensa sobre sustentabilidade?
A pesquisadora Izabelle Vieira, da Universidade Federal Rural do Rio de Janeiro (UFRRJ), tenta responder a essa pergunta. A ideia é entender como essa parcela da população, que vive a festejada conquista de poder consumir mais, encara o discurso de sustentabilidade, que diz que o consumo deve ser controlado.
"O objetivo é conhecer as práticas reais e entender como esse grupo percebe as questões de consumo sustentável", diz Izabelle.
A dificuldade começa na definição do grupo a ser estudado. O conceito de nova classe média é novo, cunhado pelo economista Marcelo Neri, atual presidente do Instituto de Pesquisa Econômica Aplicada (Ipea). Mas não há consenso sobre isso entre a comunidade acadêmica. Para muitos pesquisadores, não é possível ainda dizer que surgiu uma nova classe no Brasil. Para fazer a pesquisa, Izabelle considerou como "nova classe média" o grupo social que estava na base da pirâmide e experimentou grande incremento de renda na última década, com aumento do salário mínimo, emprego e acesso ao crédito. São famílias que hoje possuem renda mensal entre R$ 1.000 e R$ 5.000 e que vivem nas periferias das grandes cidades.
O estudo ainda não está completo, mas os resultados iniciais mostram que o consumo sustentável não é prioridade para essas famílias, e que as questões ambientais são percebidas como distantes da realidade, mais associadas à ideia de proteção de florestas e rios e não com o dia a dia das grandes cidades. "Sustentabilidade não é um termo que costuma ser utilizado", diz Izabelle.
Isso não quer dizer que o assunto seja completamente ignorado. As pessoas enfatizam os problemas da comunidade, especialmente a questão do lixo. Além disso, as famílias da nova classe média mostram alguns comportamentos considerados sustentáveis, como economizar água e apagar as luzes ao sair dos quartos. Mas a motivação não é ambiental, é econômica. "Apagar a luz ou evitar o desperdício de água significa dinheiro no final do mês. Pode significar sair uma vez a mais para jantar no mês".
A pesquisadora ressalta que o objetivo do estudo não é defender a sustentabilidade nem criticar as famílias da nova classe média. "Não adianta simplesmente culpar o consumidor desse grupo por não adotar essas práticas. O consumo sustentável esbarra em questões materiais básicas e até diferenças filosóficas."
As questões materiais são evidentes: a população que vive nas periferias das grandes cidades brasileiras precisa lidar, diariamente, com a ausência de serviços básicos. Se falta coleta de lixo e saneamento, como esperar serviços como a coleta seletiva e a reciclagem? As famílias da nova classe média dificilmente conseguem seguir o que organizações ambientais definem como parâmetros para o consumo sustentável.
Com poder aquisitivo limitado, essas famílias não conseguem comprar produtos orgânicos ou certificados, que são mais caros que outros produtos. Também não têm acesso a informações como as condições de fabricação de um determinado produto ou a relação de empresas com a comunidade, e o preço costuma ser o fator mais importante na hora da compra.
Além das questões materiais, há diferenças filosóficas, especialmente na ideia de justiça social. As famílias se comparam com classes econômicas mais ricas e questionam que, justamente agora que elas têm acesso a bens de consumo, se fale em consumir menos em prol do planeta. Muitos interpretam que a ideia de limitar o consumo acaba punindo a nova classe média, já que só agora esse grupo tem condições de ter um carro e bens de consumo.
Um dos resultados desse pensamento é que a nova classe média não se vê como o sujeito, como os autores do comportamento sustentável. Diferentemente do que prega o movimento ambiental, que defende que cada pessoa pode agir para melhorar o mundo, a nova classe média, segundo a pesquisa, parece acreditar que quem deve agir são os governos, as empresas e as ONGs. Também há dificuldade em saber o que cada um pode fazer. "Não está claro para as pessoas o que elas podem fazer pelo meio ambiente", diz Izabelle.
Disponível em: <http://epoca.globo.com/colunas-e-blogs/blog-do-planeta/noticia/
2013/11/o-que-bnova-classe-mediab-pensa-sobre>. Acesso em: 03 mar. 2014. [Adaptado]
De acordo com o texto, a nova classe média é representada por
 

Provas

Questão presente nas seguintes provas
2494181 Ano: 2014
Disciplina: Comunicação Social
Banca: UFS
Orgão: UFS
Provas:
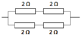
Um determinado alto-falante de 8 !$ \Omega !$ que estava conectado em um sistema de som queimou.
Para consertar, um técnico dispunha de alto-falantes com configurações diferentes. Assim, para manter o mesmo desempenho do alto-falante anterior, o técnico deve optar por um circuito que tenha a configuração presente na opção
 

Provas

Questão presente nas seguintes provas
2494096 Ano: 2014
Disciplina: Comunicação Social
Banca: UFS
Orgão: UFS
Provas:
Os equalizadores das mesas de som são ferramentas muito importantes nos sistemas de sonorização e trabalham alterando características físicas do sinal, como, por exemplo, o timbre sonoro. Sobre os filtros existentes nas mesas de som, considere as seguintes afirmações:
I O filtro chamado low cut serve para evitar o surgimento de microfonia, pois atua reduzindo os agudos.
II No equalizador paramétrico, existe uma variável chamada Q que se refere à largura do sino (onda) e quanto maior for o seu valor, mais estreita será a largura da banda.
III Diminuir o ganho do filtro high shelving fará com que o som fique com mais brilho.
IV As quantidades de frequências aumentadas ou diminuídas nos filtros são medidas em decibéis (dB). Se aumentarmos 3 dB de um determinado valor, estaremos dobrando a sua potência sonora.
Estão corretas as afirmações
 

Provas

Questão presente nas seguintes provas
Na expressão “nova classe média”, as aspas têm a função de
 

Provas

Questão presente nas seguintes provas
2493231 Ano: 2014
Disciplina: Comunicação Social
Banca: UFS
Orgão: UFS
Provas:
Sobre os amplificadores, considere as seguintes afirmações:
I São equipamentos responsáveis por enviar o sinal para as mesas de som.
II Para evitar a queima de determinadas caixas de som, os amplificadores devem ter pelo menos o dobro da potência apresentada nos alto-falantes.
III Os principais componentes dos amplificadores responsáveis por aumentar o nível do sinal são as válvulas e/ou transistores.
IV Nos amplificadores de Classe A, o dispositivo de saída conduz o sinal de entrada durante os 360 graus.
Estão corretas as afirmações
 

Provas

Questão presente nas seguintes provas
2490171 Ano: 2014
Disciplina: Comunicação Social
Banca: UFS
Orgão: UFS
Provas:
Um técnico de som necessita instalar um sistema de reforço (torre de delay) para um público que se encontra a uma distância de 27 metros das caixas do sistema principal (PA). Com o objetivo de promover a inteligibilidade do som produzido pelos alto-falantes, o técnico de som decidiu aplicar um atraso (delay) no sinal de áudio, mas ele tem dúvida em qual dos sistemas fazê-lo. [Dados: velocidade (som) = 340 m/s.]
O sistema correto a ser processado e o valor aproximado em milissegundos (ms) aplicado a esse sistema escolhido devem ser, respectivamente:
 

Provas

Questão presente nas seguintes provas