Foram encontradas 280 questões.
Provas
Provas
- Fundamentos de ProgramaçãoAnálise Assintótica (Notação Big-O)
- Fundamentos de ProgramaçãoComplexidade
I f(n) = Θ(g(n)) e g(n) = Θ(b(n)), logo f(n) = Θ(b(n)) II f(n) = O(g(n)) se e somente se g(n) = Ω(f(n)) III f(n) = O(g(n)) se e somente se g(n) = O(f(n)) IV f(n) = O(g(n)) e g(n) = O(b(n)), logo f(n) = Ω(b(n))
Em relação ao exposto, estão corretas as afirmativas
Provas
- LinguagensJava
- Paradigmas de ProgramaçãoOrientação a ObjetosOrientação a Objetos: Classes e Objetos
- Paradigmas de ProgramaçãoOrientação a ObjetosOrientação a Objetos: Herança
public abstract class OperacaoMatematica {
public abstract double calcular(double x, double y);
}
public class Soma extends OperacaoMatematica {
public double calcular(double x, double y) {
return x + y;
}
}
public class Subtracao extends OperacaoMatematica {
public double calcular(double x, double y) {
return x - y;
}
}
A relação entre a classe Soma e a classe OperacaoMatematica é de
Provas
- Fundamentos de ProgramaçãoAlgoritmosFatorial e Fibonacci
- Fundamentos de ProgramaçãoComplexidade
- Fundamentos de ProgramaçãoRecursividade
Analise os dois algoritmos a seguir:
Algoritmo1: Algoritmo2:
função algo(n) função algo(n)
se n < 2 então i <- 1
retorne n j <- 0
caso contrário para k de 1 até n faça
retorne algo(n - 1) + algo(n - 2) x <- i + j
i <- j
j <- x
retorne j
Em relação aos algoritmos expostos, é correto afirmar que
Provas
Observe o código em Ruby a seguir.
#!/usr/bin/ruby
b = 11 / 2
a = 0
while a < b
a = a + ( b / 2.0 )
end
print a, "\n"
Após a execução do código, o valor da variável “a” impresso na tela será
Provas
Provas
- Fundamentos de ProgramaçãoAlgoritmosAlgoritmos de Ordenação
- Fundamentos de ProgramaçãoAnálise Assintótica (Notação Big-O)
Provas
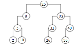
Considere a representação da árvore binária abaixo.

Sobre essa representação é correto afirmar que
Provas
Considere o seguinte programa escrito na linguagem C:

Ao final de sua execução, o programa exibirá
Provas
Caderno Container