Foram encontradas 60 questões.
Dados para auxiliar a resolução da questão seguinte.
| !$ \theta !$ | !$ \mathsf{sen\theta} !$ | !$ \mathsf{cos\theta} !$ |
| !$ 0^\circ !$ | !$ 0 !$ | !$ 1 !$ |
| !$ 30^\circ !$ | !$ 1/2 !$ | !$ \sqrt{3}/2 !$ |
| !$ 45^\circ !$ | !$ \sqrt{2}/2 !$ | !$ \sqrt{2}/2 !$ |
| !$ 60^\circ !$ | !$ \sqrt{3}/2 !$ | !$ 1/2 !$ |
| !$ 90^\circ !$ | !$ 1 !$ | !$ 0 !$ |
Em relação à questão anterior, o valor da potência aparente em VA é igual a:
Provas
Questão presente nas seguintes provas
Com relação ao circuito da questão anterior, qual o valor da corrente que atravessa o resistor de 18 Ω do ramo a-c ?
Provas
Questão presente nas seguintes provas
Com respeito ao osciloscópio, pressionado o botão Autoset, tem-se
1) O ajuste automático da escala vertical, escala horizontal e as configurações do Trigger.
2) O ajuste apenas da escala horizontal.
3) A gravação das configurações em uma USB flashdrive.
Está(ão) correta(s):
Provas
Questão presente nas seguintes provas
Dados para auxiliar a resolução da questão seguinte.
| !$ \theta !$ | !$ \mathsf{sen\theta} !$ | !$ \mathsf{cos\theta} !$ |
| !$ 0^\circ !$ | !$ 0 !$ | !$ 1 !$ |
| !$ 30^\circ !$ | !$ 1/2 !$ | !$ \sqrt{3}/2 !$ |
| !$ 45^\circ !$ | !$ \sqrt{2}/2 !$ | !$ \sqrt{2}/2 !$ |
| !$ 60^\circ !$ | !$ \sqrt{3}/2 !$ | !$ 1/2 !$ |
| !$ 90^\circ !$ | !$ 1 !$ | !$ 0 !$ |
Em relação à questão anterior, determine a potência reativa em VAR.
Provas
Questão presente nas seguintes provas
Dados para auxiliar a resolução da questão seguinte.
| !$ \theta !$ | !$ \mathsf{sen\theta} !$ | !$ \mathsf{cos\theta} !$ |
| !$ 0^\circ !$ | !$ 0 !$ | !$ 1 !$ |
| !$ 30^\circ !$ | !$ 1/2 !$ | !$ \sqrt{3}/2 !$ |
| !$ 45^\circ !$ | !$ \sqrt{2}/2 !$ | !$ \sqrt{2}/2 !$ |
| !$ 60^\circ !$ | !$ \sqrt{3}/2 !$ | !$ 1/2 !$ |
| !$ 90^\circ !$ | !$ 1 !$ | !$ 0 !$ |
Dado que !$ v1(t)=8\mathsf{cos}(\omega t) !$ e !$ v2(t)=8\mathsf{cos}(\omega t+90^\circ) !$, conforme figura. Determine a tensão !$ v !$, em valor eficaz:

Provas
Questão presente nas seguintes provas
Dados para auxiliar a resolução da questão seguinte.
| !$ \theta !$ | !$ \mathsf{sen\theta} !$ | !$ \mathsf{cos\theta} !$ |
| !$ 0^\circ !$ | !$ 0 !$ | !$ 1 !$ |
| !$ 30^\circ !$ | !$ 1/2 !$ | !$ \sqrt{3}/2 !$ |
| !$ 45^\circ !$ | !$ \sqrt{2}/2 !$ | !$ \sqrt{2}/2 !$ |
| !$ 60^\circ !$ | !$ \sqrt{3}/2 !$ | !$ 1/2 !$ |
| !$ 90^\circ !$ | !$ 1 !$ | !$ 0 !$ |
Uma carga indutiva é alimentada por uma tensão de 220∠0º e absorve uma potência reativa de !$ 110\sqrt{3}\mathsf{VAR} !$ com fator de potência 0,50 atrasado. Com base nesses dados, determine a potência ativa em W.
Provas
Questão presente nas seguintes provas
Dados para auxiliar a resolução da questão seguinte.
| !$ \theta !$ | !$ \mathsf{sen\theta} !$ | !$ \mathsf{cos\theta} !$ |
| !$ 0^\circ !$ | !$ 0 !$ | !$ 1 !$ |
| !$ 30^\circ !$ | !$ 1/2 !$ | !$ \sqrt{3}/2 !$ |
| !$ 45^\circ !$ | !$ \sqrt{2}/2 !$ | !$ \sqrt{2}/2 !$ |
| !$ 60^\circ !$ | !$ \sqrt{3}/2 !$ | !$ 1/2 !$ |
| !$ 90^\circ !$ | !$ 1 !$ | !$ 0 !$ |
Dado que !$ \omega !$ = 1 rad/s, determine a impedância do circuito.

Provas
Questão presente nas seguintes provas
Na inicialização do sistema operacional Microsoft Windows 7, a tecla de atalho que permite o acesso à opção de inicialização do sistema operacional no modo de segurança é:
Provas
Questão presente nas seguintes provas
Dentre os motores listados abaixo, qual tipo seria mais apropriado empregar para funções de tração elétrica, guindastes, por exemplo?
Provas
Questão presente nas seguintes provas
Dados para auxiliar a resolução da questão seguinte.
| !$ \theta !$ | !$ \mathsf{sen\theta} !$ | !$ \mathsf{cos\theta} !$ |
| !$ 0^\circ !$ | !$ 0 !$ | !$ 1 !$ |
| !$ 30^\circ !$ | !$ 1/2 !$ | !$ \sqrt{3}/2 !$ |
| !$ 45^\circ !$ | !$ \sqrt{2}/2 !$ | !$ \sqrt{2}/2 !$ |
| !$ 60^\circ !$ | !$ \sqrt{3}/2 !$ | !$ 1/2 !$ |
| !$ 90^\circ !$ | !$ 1 !$ | !$ 0 !$ |
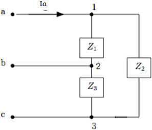
O circuito trifásico mostrado, com sequência de fase abc, tem Z1 = 22 ∠0ºΩ, Z2 = 22 ∠30ºΩ e Z3 = 11 ∠60ºΩ. Ele é alimentado por uma fonte trifásica equilibrada de 220 V, 60 Hz. Determine o valor da corrente Ia.

Provas
Questão presente nas seguintes provas
Cadernos
Caderno Container