Foram encontradas 50 questões.
- Fundamentos de Sistemas OperacionaisSistemas Multiusuário/Multiprogramáveis
- Gerenciamento de MemóriaFragmentação de Memória (Interna e Externa)
- Gerenciamento de ProcessosSwapping (Troca de Processos)
Para aproveitar ao máximo a vantagem da multiprogramação, diversos processos devem residir ao mesmo tempo na memória principal do computador. Acerca dos esquemas de multiprogramação, julgue os itens e marque a alternativa correta.
Provas
- Banco de Dados RelacionalNormalização1FN: Primeira Forma Normal
- Banco de Dados RelacionalNormalização2FN: Segunda Forma Normal
- Banco de Dados RelacionalNormalização3FN: Terceira Forma Normal
Sobre a normalização em bancos de dados relacionais, julgue as afirmativas a seguir:
I- Uma relação está na Primeira Forma Normal (1FN), caso ela não tenha atributos multivalorados ou relações aninhadas.
II- Uma relação está na Segunda Forma Normal (2FN), caso ela esteja na 1FN e não exista nenhum atributo não chave com dependência funcional parcial da chave primária.
III- Uma relação está na Terceira Forma Normal (3FN), caso ela esteja na 2FN e não exista dependência transitiva de um atributo não chave sobre a chave primária.
Está correto apenas o que se afirma em:
Provas
Um sistema de Caixa Automático Bancário foi especificado para suportar os seguintes Casos de Uso: solicitação de saldo, solicitação de extrato, transferência e retirada. Os Casos de Uso foram especificados a partir dos atores do sistema. Assinale qual alternativa informa corretamente todos os atores do sistema:
Provas
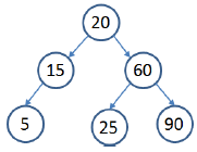
A figura a seguir apresenta uma árvore AVL:

Determine a nova configuração da árvore AVL, após a operação de inserção do elemento de valor 20 e das possíveis operações de balanceamento derivadas dessa inserção.
Provas
Assinale a alternativa incorreta a respeito da criação de uma interface gráfica em uma aplicação desktop orientada a objetos no ambiente NetBeans.
Provas
Em uma entrevista publicada em maio de 2014 no “Wall Street Journal”, um executivo de uma empresa de segurança de informação afirma “O está morto.” Isso porque, segundo o mesmo, só é possível detectar 45% das ameaças quando estas chegam aos computadores das vítimas. Ainda segundo o executivo, a grande fragilidade dessa ferramenta é que ainda depende de conhecimento prévio sobre o código malicioso. Assinale a alternativa que representa a ferramenta a que o executivo se refere:
Provas
Sobre as camada do modelo OSI (Open Systems Interconnection), considere as seguintes afirmações:
I- Transforma um canal de transmissão bruto em uma linha que aparenta ser livre de erros de transmissão.
II- Contém uma série de protocolos comumente necessários para o usuário. Por exemplo, HTTP, FTP, SSH entre outros.
III- Controla a operação da sub-rede. Determina a maneira como os pacotes são roteados da origem até o destino.
Assine a alternativa que apresenta corretamente as camadas do modelo OSI na respectiva ordem apresentada acima:
Provas
O aspecto de segurança que falha quando um ataque DoS (Denial of Service – negação de serviço) ocorre é:
Provas
- Protocolos e ServiçosConfiguração de RedeDHCP: Dynamic Host Configuration Protocol
- Protocolos e ServiçosConfiguração de RedeDNS: Domain Name System
Considere as seguintes afirmações:
I- O DNS (Domain Name System) por padrão é utilizado na porta 53.
II- O servidor de DHCP (Dynamic Host Configuration Protocol) por padrão recebe requisições do cliente na porta 68.
III- O cliente de DHCP (Dynamic Host Configuration Protocol) por padrão recebe mensagens do servidor na porta 68.
IV- O protocolo NAT (Network Address Translation) tem por objetivo realizar o mapeamento de um endereço em outro. Faz isso por meio da tradução dos endereços IP e portas TCP da rede local para a Internet.
Está correto apenas o que se afirma em:
Provas
- Fundamentos de ProgramaçãoAlgoritmosAnálise de Execução de Algoritmos
- Fundamentos de ProgramaçãoFunções, Métodos e Procedimentos
- Fundamentos de ProgramaçãoPseudocódigo
- Fundamentos de ProgramaçãoRecursividade
Considerando a função a seguir, representada em português estruturado.
| função P(n: inteiro):inteiro |
Selecione a alternativa que corresponde ao valor de P(3):
Provas
Caderno Container