Foram encontradas 690 questões.
A organização de classes facilita a compreensão e a manutenção do código fonte de um programa. Em Java, pode-se agrupar classes relativas no mesmo espaço de nomes. Para indicar que uma classe pertence ao espaço de nomes espaco.de.nomes deve-se colocar, no início do arquivo com o código fonte Java, a linha
Provas
- LinguagensJava
- Paradigmas de ProgramaçãoOrientação a ObjetosOrientação a Objetos: Classes e Objetos
- Paradigmas de ProgramaçãoOrientação a ObjetosOrientação a Objetos: Membros Estáticos
Na linguagem Java, membros de classes (métodos e atributos) são declarados na definição de classes. Os membros podem estar presentes em cada instância ou apenas na classe, e, neste caso, são usados por todas as instâncias. Para que um membro de classe exista apenas na classe e seja usado por todas as instâncias, deve-se usar o modificador
Provas
Para executar programas desenvolvidos em Java, a instalação de elementos da plataforma Java deve ser feita pelo administrador do sistema. O item que deve, obrigatoriamente, ser instalado para executar um programa Java é
Provas
As informações de configuração de um computador com Windows 7 ficam armazenadas no Registro do Windows. Antes de fazer alguma alteração na configuração, é aconselhado realizar uma cópia completa do Registro. Isso pode ser feito com a ferramenta de edição de registro ‘regedit’. Os passos para realizar uma cópia são:
Provas
Uma forma de realizar cópias de segurança (backup), no linux Ubuntu 12.04, é com o uso do programa tar. Para realizar uma cópia do conteúdo do usuário jose, que contém seu diretório base em /home/jose e colocar no arquivo copia_jose.tgz, localizado no diretório /tmp deve-se executar o comando
Provas
No Windows 7, o usuário Convidado é definido e pode ser habilitado ou não. Quando habilitado, o usuário convidado
Provas
Um novo usuário deve ser adicionado em um computador com o Windows 7. Esse usuário deve ter acesso restrito ao computador, mas deve ter permissão de guardar seus documentos de forma privada. O tipo de usuário a ser escolhido é
Provas
No linux Ubuntu 12.04, é possível adicionar novos usuários locais com o comando useradd, que realiza automaticamente um conjunto de ações no arquivos do sistema. O arquivo que contém os nomes dos usuários locais é
Provas
A instalação, remoção e atualização de novos programas no Ubuntu 12.04 é fundamental para um bom gerenciamento do computador. Os programas padrões, na linha de comando do Ubuntu, para realizar essas tarefas são
Provas
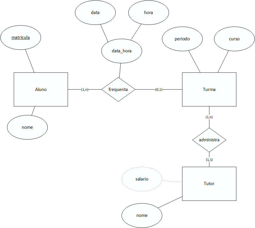
Analise o diagrama Entidade Relacionamento a seguir.

Fonte: Comperve 2013
Com base no diagrama, é correto afirmar que
Provas
Caderno Container