Foram encontradas 50 questões.
Os displays de sete segmentos são ainda muito utilizados pois são uma das formas mais simples e de menor custo para transmitir informações. Sobre decodificadores e displays de 7 segmentos, assinale a alternativa correta.
Provas
Os circuitos multiplexadores podem ser utilizados para implementar funções lógicas complexas. Observando a figura, assinale a alternativa que contém os valores lógicos da entrada para que o circuito execute a função lógica da tabela verdade correspondente.

Provas
Os circuitos aritméticos são circuitos combinacionais que executam operações como soma, subtração, multiplicação e divisão. Sobre somadores, assinale a alternativa correta.
Provas
Assinale a alternativa que contém as portas lógicas universais, ou seja, portas que a partir delas podemos contruir qualquer circuito lógico.
Provas
Assinale a alternativa que contém a equação lógica simplificada representada pela tabela verdade abaixo.

Provas
Em eletrônica, realimentação é o princípio pelo qual uma porção do sinal de saída é incorporada a entrada. Sobre realimentação é correto afirmar que:
Provas
Sobre circuitos osciladores, assinale a alternativa correta.
Provas
- Eletrônica AnalógicaAmplificadores, diodos, transistores, tiristores e dispositivos correlatos
- Eletrônica AnalógicaCircuitosCircuitos com Amplificadores e com conversores de dados
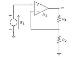
Dado o amplificador operacional apresentado na figura abaixo, em que R1 é igual R2 e a tensão de entrada E1 é uma senóide de amplitude igual a 4V, sua tensão de saída V0 é dada por:

Provas
Os termistores são excelentes sensores para aplicações que seja necessário uma alta sensibilidade com as mudanças de temperatura. Sobre termistores, assinale a alternativa correta.
Provas
Seja um regulador a zener que tem uma tensão de entrada de 15V a 20V e a corrente de carga de 5 a 20mA. Se o zener tem VZ=6,8V, IZMIN = 4ma, IZMAX=40mA, assinale a alternativa que representa o valor da resistência de carga Rs, conforme a figura abaixo.

Provas
Caderno Container