Foram encontradas 100 questões.
De forma generalizada, circuitos sequenciais utilizam três variáveis no tempo: a entrada, o estado e a saída. Desta forma, ao contrário dos sistemas combinacionais, quando comparamos dois circuitos sequenciais os mesmos são equivalentes, se, somente, estes possuírem rigorosamente os mesmos estados. Assim sendo, a saída ao longo do tempo pode diferir, um do outro, contanto que a transição entre estados entre estes se mantenha a mesma.
Provas
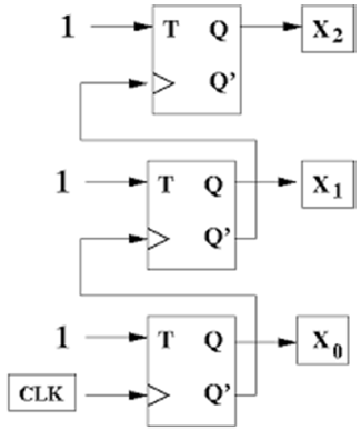
Considere o circuito a seguir formado por 3 flip flops T

Considerando as condições iniciais nula, isto é, inicialmente X0=X1=X2=0. O valor de X0 será igual ao de X2 após 10 pulsos de clock.
Provas
Desejamos projetar um circuito aritmético digital que realize a multiplicação de 2 números binários A e B de 16 bits cada. Podemos especificar este sistema proposto como tendo 32 bits de entrada e 32 bits de saída.
Provas
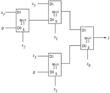
Considere o seguinte circuito formado por multiplexadores 2:1 , MUX2:1, que implementa a função booleana Z de 4 variáveis Z=F(X3,X2,X1,X0);

A expressão booleana de Z é:
!$ Z = X_3. (X_1 + X_2. X_0) !$
Provas
O Mapa de Karnaugh é um método visual para reduzir uma expressões booleanas. Cada linha da Tabela Verdade representa uma célula no Mapa de Karnaugh e assim podemos visualizar de forma simples agrupamentos de mintermos que resultaram em simplificações booleanas. Estes agrupamentos formados por uma quantidade par de células, 2, 4, 6 ,8 etc,. Permitem a eliminação de variáveis da expressão final analisando-se qual variável apresenta modificação dentro do agrupamento de células. Desta forma apenas variáveis que permaneçam “constantes” no agrupamento constaram na expressão simplificada da saída.
Provas
Suponha a seguinte tabela verdade
| A | B | C | Y |
| 0 | 0 | 0 | 1 |
| 0 | 0 | 1 | 1 |
| 0 | 1 | 0 | 0 |
| 0 | 1 | 1 | 1 |
| 1 | 0 | 0 | 0 |
| 1 | 0 | 1 | 1 |
| 1 | 1 | 0 | 1 |
| 1 | 1 | 1 | 1 |
A simplificação da expressão booleana equivale a
!$ Y = \overline{AB} + C +AB !$
Provas
Para simplificação algébrica booleana a identidade auxiliar do consenso nos permite afirmar que
!$ { \Large{ ( X + y) ( \bar{X} + Z) ( y + z) = (x + y) ( \bar{X} + Z)}} !$
Provas
Caso retirássemos Rf do circuito, e inseríssemos em vi uma onda quadrada simétrica de 20 V pico- a-pico, com valor médio nulo teríamos na saida vo uma onda triangular.
Provas
O ganho K do arranjo é dado por !$ K = { \large -R_f \over R} !$.
Provas
A adição de Rf faz com que o polo esteja localizado na frequência de canto !$ \omega_0 = { \large 1 \over R_f C} !$.
Provas
Caderno Container