Foram encontradas 140 questões.
Considerando os conceitos de Herança, presentes na linguagem orientada a objetos Java, é correto afirmar que:
Provas
Um tipo de dados define uma coleção de valores de dados e um conjunto de operações pré-definidas sobre ele. O sistema de tipos de uma linguagem de programação define como um tipo é associado com cada expressão na linguagem e inclui suas regras para equivalência e compatibilidade de tipos. Entender seu sistema de tipos é uma das partes mais importantes para entender a semântica de uma linguagem de programação. De acordo com essa afirmação e com os conceitos da linguagem de programação Java, é correto afirmar que:
Provas
Considerando os conceitos da UML para relacionamentos estendidos, de inclusão e generalização em casos de uso, é correto afirmar que:
Provas
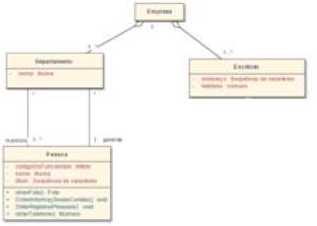
Observe o diagrama abaixo, produzido pela ferramenta CASE Enterprise Architect (EA):

De acordo com conceitos da UML para representação de modelos de classe, o modelo apresentado está:
Provas
- Engenharia de SoftwareAnálise e Projeto de Software
- Engenharia de SoftwareUML: Unified Modeling Language
Considerando a utilização do conceito da UML em relação ao diagrama da atividade, é correto afirmar que:
Provas
A ferramenta CASE EA possui um conjunto de funcionalidades para modelagem de sistemas, bem como recursos para desenvolvimento colaborativo, por exemplo: diretório compartilhado; conexão com banco de dados; replicação e exportação/importação de XMI, etc. Entretanto, o trabalho com o EA exige disciplina, a fim de evitar perda de dados. Por isso, de tempos em tempos o fabricante publica orientações sobre práticas de utilização. Nesse contexto, um comportamento que afronta as melhores práticas em EA e deve ser evitado é:
Provas
- Engenharia de SoftwareFerramentas CASE
- Engenharia de SoftwareGerenciamento de Configuração de Software (SCM)
Na ferramenta CASE Enterprise Architect (EA), para alcançar o objetivo de sobrescrever o ambiente local com a última versão disponível do pacote e bloqueá-lo para edição exclusiva, deve-se utilizar o comando:
Provas
Observe o gráfico a seguir em que o eixo X representa as fases de desenvolvimento de um software e o eixo Y seu custo com qualidade ao longo do tempo:

Para evitar este tipo de aumento expressivo das despesas nas fases finais do desenvolvimento, a conduta mais indicada é:
Provas
- Engenharia de SoftwareDefeitos, Erros e Falhas em Software
- Engenharia de SoftwareEngenharia de Requisitos
- Qualidade de SoftwareAtributos de Qualidade de Software
Existem três tipos de erros que devem ser evitados quando uma equipe de software faz engenharia de requisitos. Um deles é caracterizado pela prática de trocar a cobertura funcional pela qualidade global do sistema. Há uma tendência de desenvolvedores a implementarem funções fáceis rapidamente, sem pensar em sua qualidade. Esse tipo de erro é denominado:
Provas
O processo unificado de software é segmentado em fases que devem ser executadas na seguinte ordem:
Provas
Caderno Container