Foram encontradas 488 questões.
Provas
Conhecer as características dos medicamentos é uma das atribuições do Técnico de Enfermagem a fim de garantir a segurança do paciente. Relacione abaixo o medicamento apresentado na segunda coluna , com a sua respectiva classificação terapêutica na primeira coluna.
1. Antineoplásico
2. Anticonvulsivante
3. Vasoconstrictor
4. Antiarrítmico
( ) Dopamina
( ) Cisplatina
( ) Amiodarona
( ) Carbamazepina
A sequência correta, de cima para baixo, na segunda coluna é:
Provas
- Fundamentos de ProgramaçãoEstruturas de Repetição
- Fundamentos de ProgramaçãoLógica de Programação
- Fundamentos de ProgramaçãoPseudocódigo
- Fundamentos de ProgramaçãoVariáveis
início
leia (v1, v2, v3)
exiba(v1)
enquanto v3 > 1 faça
v1 ← v1 * v2
v3 ← v3 – 1
exiba(v1)
fim_enquanto
fim
Provas
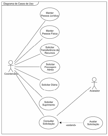
Considere o diagrama de caso de uso da figura abaixo.

Com base neste diagrama, foi realizado o levantamento dos seguintes requisitos:
I. O sistema deve permitir que os juízes solicitem transferência de recursos entre projetos.
II. O sistema deve permitir que o Coordenador realize inserção, consulta, exclusão e alteração de pessoas físicas.
III. O sistema deve permitir que o Avaliador solicite diárias.
IV. O sistema deve permitir que o Avaliador reserve passagens aéreas.
V. O Avaliador e o Coordenador devem enviar aos solicitantes, em até 24 horas, informação sobre a aprovação ou reprovação da solicitação usando SMS e e-mail.
Analisando as informações, um Técnico conclui corretamente que
Provas
Considere que uma equipe está trabalhando no desenvolvimento de um software com base em práticas e métricas ágeis e, em uma dada Sprint, a situação é apresentada pelo quadro abaixo.

Neste cenário é correto afirmar que
Provas
Considere que foi criado um teste de funcionalidade com o Selenium e o JUnit, no qual foram usados uma aplicação web, o Selenium server e o Selenium test client com o JUnit, em condições ideais. O objetivo é testar o tamanho de um combo box em uma página jsp. O Selenium abrirá um browser, chamará a página e testará a combo box. A página é acessível pela url: http://localhost:8080/teste/pagina.jsp. Com a aplicação web e o servidor Selenium executando adequadamente, o teste com JUnit é mostrado no trecho de código abaixo.
private static DefaultSelenium selenium;
..I..
public static void setup() {
String url = "http://localhost:8080";
selenium = new DefaultSelenium("localhost", 4444,
"*firefox /usr/lib/firefox/firefox-bin", url);
selenium.start();
}
..II..
public static void tearDown() {
selenium.stop();
}
..III..
public void testSelectedIdOfSizeComboBox() {
selenium.open("/teste/pagina.jsp");
assertEquals("medium", selenium.getSelectedId("size"));
}
Neste cenário, as lacunas I, II e III são correta e respectivamente preenchidas com as anotações
Provas
- AcessibilidadeWCAG: Diretrizes de Acessibilidade a Conteúdos da Web
- AcessibilidadeUsabilidade e Acessibilidade
- WebWeb Semântica
Provas
Consider the following AJAX code:
function loadReport() {
var xhttp = new XMLHttpRequest();
xhttp.onreadystatechange = function() {
if (this.readyState == 4 && this.status == 200) {
document.getElementById("data").innerHTML = this.responseText;
}
};
xhttp.open("GET", "report.txt", true);
xhttp.send();
}
The readyState property holds the status of the XMLHttpRequest. So, this.readyState == 4 means that
Provas
Considere o programa Java a seguir:
public class Teste {
public static void main(String[] args) {
int a, b, x, y;
a = 3;
b = -2;
x = -1;
y = 6;
x += b;
y /= a;
b - - ;
System.out.println(x);
System.out.println(y);
System.out.println(b);
}
}
Os valores exibidos serão, respectivamente,
Provas
Considere o método a seguir, retirado de uma classe Java que utiliza JPA, implementada em condições ideais.
public List consultar(String n) {
x = Persistence.createEntityManagerFactory("conectarPU");
y = x.createEntityManager();
z = y.getTransaction();
z.begin ();
Query q = y.createQuery("SELECT f FROM Funcionario f WHERE f.nomefuncionario LIKE :nome");
q.set Parameter("nome", "%" + n + "%");
List lista = q.getResultList();
x.close();
return lista;
}
As variáveis x, y e z são, respectivamente, dos tipos
Provas
Caderno Container