Foram encontradas 729 questões.
- EletrotécnicaCircuitos Elétricos em Eletricidade
- EletrotécnicaCircuitos de Corrente Contínua e de Corrente Alternada
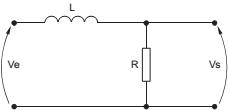
Observe o circuito a seguir:

Sabendo-se que L = 100mH e R=2kΩ, o circuito apresentado se comporta como um filtro

Sabendo-se que L = 100mH e R=2kΩ, o circuito apresentado se comporta como um filtro
Provas
Questão presente nas seguintes provas
Considere os símbolos apresentados a seguir:

Os símbolos I, II e III representam, respectivamente,

Os símbolos I, II e III representam, respectivamente,
Provas
Questão presente nas seguintes provas
- EletrotécnicaCircuitos Elétricos em Eletricidade
- EletrotécnicaCircuitos de Corrente Contínua e de Corrente Alternada
O circuito dado a seguir é formado por um gerador de onda quadrada, um capacitor e um resistor em série.

Considerando o capacitor inicialmente descarregado, R = 20kΩ e C = 10nF, o esboço da tensão no RESISTOR (R), encontra-se em

Considerando o capacitor inicialmente descarregado, R = 20kΩ e C = 10nF, o esboço da tensão no RESISTOR (R), encontra-se em
Provas
Questão presente nas seguintes provas
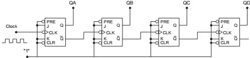
Considere os flip-flops JK do circuito abaixo, inicialmente com as saídas QA QB QC QD = 1 1 1 0, respectivamente.

Dados:
PRE - entrada de PRESET, ativa em nível lógico 0.
CLR - entrada de CLEAR, ativa em nível lógico 0.
CLK - entrada de CLOCK, sensível a bordo de descida.
Após 3 pulsos de Clock na entrada, as saídas QA, QB, QC e QD serão, respectivamente,

Dados:
PRE - entrada de PRESET, ativa em nível lógico 0.
CLR - entrada de CLEAR, ativa em nível lógico 0.
CLK - entrada de CLOCK, sensível a bordo de descida.
Após 3 pulsos de Clock na entrada, as saídas QA, QB, QC e QD serão, respectivamente,
Provas
Questão presente nas seguintes provas
A expressão S = A . C +
+ A .
pode ser implementada utilizando-se somente duas portas NAND. O circuito lógico que apresenta esta solução está representado em
+ A .
pode ser implementada utilizando-se somente duas portas NAND. O circuito lógico que apresenta esta solução está representado emProvas
Questão presente nas seguintes provas
Considere o circuito e as afirmativas dadas a seguir:

I. Para a medição da tensão em Rx deve-se fechar a chave S1 e colocar as pontas de prova do multímetro nos pontos Y e Z.
II. Para a medição da corrente em Rx deve-se fechar a chave S1 e colocar as pontas de prova do multímetro nos pontos X e Z.
III. Para a medição da resistência de Rx deve-se abrir a chave S1 e colocar as pontas de prova do multímetro nos pontos Y e Z.
Está correto o que consta em

I. Para a medição da tensão em Rx deve-se fechar a chave S1 e colocar as pontas de prova do multímetro nos pontos Y e Z.
II. Para a medição da corrente em Rx deve-se fechar a chave S1 e colocar as pontas de prova do multímetro nos pontos X e Z.
III. Para a medição da resistência de Rx deve-se abrir a chave S1 e colocar as pontas de prova do multímetro nos pontos Y e Z.
Está correto o que consta em
Provas
Questão presente nas seguintes provas
O circuito a seguir apresenta uma aplicação do amplificador operacional.

Trata-se de

Trata-se de
Provas
Questão presente nas seguintes provas
- EletrotécnicaCircuitos Elétricos em Eletricidade
- EletrotécnicaCircuitos de Corrente Contínua e de Corrente Alternada
Considere o circuito de um regulador a Zener que tem como entrada uma fonte regulada de 12V e como saída, uma carga que deve ser alimentada com 5V ± 10%. A carga consome, no máximo, 50mA.
Dados do diodo Zener:
Vz = 5,1V
Pz máx = 500mW
Iz mín = 0,1 . Iz máx

O valor correto de R, em Ω, é
Dados do diodo Zener:
Vz = 5,1V
Pz máx = 500mW
Iz mín = 0,1 . Iz máx

O valor correto de R, em Ω, é
Provas
Questão presente nas seguintes provas
A figura a seguir representa a tela de um osciloscópio ajustado com base de tempo = 2ms por divisão e ganho vertical = 200mV por divisão.

A frequência da forma de onda apresentada é, aproximadamente, em Hz,

A frequência da forma de onda apresentada é, aproximadamente, em Hz,
Provas
Questão presente nas seguintes provas
São características de um motor CC do tipo shunt:
Provas
Questão presente nas seguintes provas
Cadernos
Caderno Container