Foram encontradas 729 questões.
Considere o programa em C# abaixo para responder as questões de números 33 e 34.

Em relação ao programa C#, é correto afirmar que, se um nome com

Em relação ao programa C#, é correto afirmar que, se um nome com
Provas
Questão presente nas seguintes provas
Analise o programa Java:

Os dois passos necessários para compilar e executar o programa Java acima, usando a linha de comando e a saída após a execução do programa, será:

Os dois passos necessários para compilar e executar o programa Java acima, usando a linha de comando e a saída após a execução do programa, será:
Provas
Questão presente nas seguintes provas
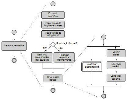
A figura abaixo mostra um diagrama com as atividades relativas ao levantamento de requisitos.

O diagrama e a lacuna da caixa em branco referem-se, respectivamente, aos diagramas UML de

O diagrama e a lacuna da caixa em branco referem-se, respectivamente, aos diagramas UML de
Provas
Questão presente nas seguintes provas
A representação abaixo mostra como uma ferramenta de software realiza o controle de versões.

Considere a figura acima e analise as seguintes afirmativas sobre gerência de configuração e mudanças:
I. A figura sugere que cada vez que se modifica o projeto, a ferramenta registra o estado dos arquivos e armazena uma referência para essa captura. Se um dos arquivos não sofre alteração, seu estado não é alterado, apenas é criado um link para a versão anterior que já foi armazenada.
II. Um Sistema de Controle de Versões (SCV) combina procedimentos e ferramentas para gerir diferentes versões de objetos de configuração que são criados durante o processo de software. Um SCV implementa ou está ligado a um banco de dados de projeto (repositório) que guarda os objetos de configuração relevantes.
III. Um repositório de gestão de configuração de software é um conjunto de estruturas de dados que permite a uma equipe de software gerir as modificações de modo efetivo. Propicia funções que impedem que as informações sejam compartilhadas entre vários desenvolvedores para garantir a integridade dos dados, porém não consegue detectar diferenças entre arquivos binários.
Está correto o que consta APENAS em

Considere a figura acima e analise as seguintes afirmativas sobre gerência de configuração e mudanças:
I. A figura sugere que cada vez que se modifica o projeto, a ferramenta registra o estado dos arquivos e armazena uma referência para essa captura. Se um dos arquivos não sofre alteração, seu estado não é alterado, apenas é criado um link para a versão anterior que já foi armazenada.
II. Um Sistema de Controle de Versões (SCV) combina procedimentos e ferramentas para gerir diferentes versões de objetos de configuração que são criados durante o processo de software. Um SCV implementa ou está ligado a um banco de dados de projeto (repositório) que guarda os objetos de configuração relevantes.
III. Um repositório de gestão de configuração de software é um conjunto de estruturas de dados que permite a uma equipe de software gerir as modificações de modo efetivo. Propicia funções que impedem que as informações sejam compartilhadas entre vários desenvolvedores para garantir a integridade dos dados, porém não consegue detectar diferenças entre arquivos binários.
Está correto o que consta APENAS em
Provas
Questão presente nas seguintes provas
Considere o trecho de código escrito em C#:

Em relação ao design pattern MVC, é correto dizer que esta classe descreve operações do

Em relação ao design pattern MVC, é correto dizer que esta classe descreve operações do
Provas
Questão presente nas seguintes provas
Scrum é um modelo utilizado no desenvolvimento ágil de software. No Scrum um dos conceitos mais importantes é o sprint, que consiste em um ciclo de desenvolvimento que, em geral, vai de duas semanas a um mês.
No início de cada sprint é feito um
, no qual a equipe prioriza os elementos do
a serem implementados e transfere esses elementos para o
, ou seja, a lista de funcionalidades a serem implementadas no ciclo que se inicia.
A equipe se compromete a desenvolver as funcionalidades e o
se compromete a não trazer novas funcionalidades durante o mesmo sprint.
As lacunas I, II, III e IV são preenchidas, correta e respectivamente, por
No início de cada sprint é feito um
, no qual a equipe prioriza os elementos do
a serem implementados e transfere esses elementos para o
, ou seja, a lista de funcionalidades a serem implementadas no ciclo que se inicia. A equipe se compromete a desenvolver as funcionalidades e o
se compromete a não trazer novas funcionalidades durante o mesmo sprint. As lacunas I, II, III e IV são preenchidas, correta e respectivamente, por
Provas
Questão presente nas seguintes provas
Sabendo que a Análise de Pontos de Função (APF) permite medir o tamanho funcional do software, considere que no desenvolvimento de um software foram fornecidos os seguintes dados:


Ao se completar a tabela 4, o total de pontos de função das transações é


Ao se completar a tabela 4, o total de pontos de função das transações é
Provas
Questão presente nas seguintes provas
Considere as classes criadas na linguagem Java.

O diagrama de classe que representa corretamente a relação entre ClasseB e ClasseC está representado em

O diagrama de classe que representa corretamente a relação entre ClasseB e ClasseC está representado em
Provas
Questão presente nas seguintes provas
Considere a classe escrita em Java:

O valor que será impresso na execução do método main é

O valor que será impresso na execução do método main é
Provas
Questão presente nas seguintes provas
Considere o programa escrito na linguagem C:

O valor que será impresso pelo comando fprintf é

O valor que será impresso pelo comando fprintf é
Provas
Questão presente nas seguintes provas
Cadernos
Caderno Container