Foram encontradas 315 questões.
- Avaliação de Serviços de Informação
- Gestão de Bibliotecas e Unidades de Informação
- Administração de Bibliotecas
- Princípio de administração
Analise os dois agrupamentos abaixo, que se referem aos passos do processo de referência e suas características.
I. Necessidade de informação.
II. Questão inicial.
III. Estratégia de busca.
IV. Resposta.
a. Realizada em dois momentos.
b. Refere-se à busca de informações, por parte do usuário, quando este faz perguntas de forma compreensível para obter êxito em suas respostas.
c. Em alguns momentos vaga e imprecisa.
d. Caso a busca tenha sido feita de maneira correta, o resultado coincidirá com a solução do problema.
A ordenação correta das funções administrativas e suas características é
Provas
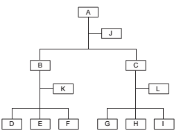
Considere:

No organograma acima, característico de uma organização de estrutura linear-staff ou mista, os retângulos identificados pelas letras J, K e L
Provas
Provas
- Automação em Bibliotecas
- Gestão de Bibliotecas e Unidades de Informação
- Automação de BibliotecasPreservação de Documentos Eletrônicos
- Organização e administração de bibliotecasAvaliação de bibliotecasTipos de Biblioteca
Provas
- Gestão de Bibliotecas e Unidades de Informação
- Princípio de administração
- Organização e administração de bibliotecasUsuários / Disseminação Seletiva
Provas
- Gestão de Bibliotecas e Unidades de Informação
- Normas e Legislações da Biblioteconomia
- Resoluções do Sistema CFB/CRB
- Organização e administração de bibliotecasProfissionais de Biblioteca
Em um dia comum de trabalho, um grupo de jovens de uma escola próxima entrou na biblioteca, fazendo diversas demandas de informação para darem conta de suas tarefas escolares. Depois de atendidos, começaram a trabalhar na elaboração do trabalho e a conversar em altas vozes. O bibliotecário solicitou-lhe que abaixassem o volume da conversa, pois isso poderia prejudicar os demais usuários. Eles diminuíram um pouco, mas o bibliotecário não achou suficiente e ameaçou retirá-los da sala. Os jovens diminuíram um pouco mais, mas ainda assim o profissional não ficou satisfeito e tomou as providências que achou cabíveis para retirá-los do recinto, o que envolveu a chamada da segurança institucional. Os jovens saíram, descontentes com a situação e com a forma como foram tratados.
Analisando-se o caso acima, é possível afirmar que o bibliotecário infligiu o item do Código de Ética Profissional que dispõe que cumpre ao profissional de biblioteconomia
Provas
Considere os dados abaixo.
Decisões do Tribunal Regional Federal da 1ª Região
Emanadas dos relatores da primeira turma
Desembargador Cândido Aires Vieira de Souza, compilador
Publicado pelo TRF1, 2013
Ao catalogar a obra, seguindo o Código de Catalogação Anglo-Americano, 2ª edição, deve-se escolher, como entrada principal, o
Provas
- Automação em Bibliotecas
- Gestão de Bibliotecas e Unidades de Informação
- Automação de BibliotecasPreservação de Documentos Eletrônicos
- Organização e administração de bibliotecasAvaliação de bibliotecasTipos de Biblioteca
A grande vantagem da mídia digital é também a sua grande fraqueza: a facilidade com que uma cópia integral pode ser criada empata com a facilidade com que este documento pode ser alterado.
A frase se refere a um dos aspectos mais relevantes quando se trata de biblioteca digital, ou seja,
Provas
- Gestão de Bibliotecas e Unidades de Informação
- Administração de Bibliotecas
- Princípio de administração
Provas
Ao redigir um resumo, um bibliotecário empregou palavras diferentes das usadas pelo autor do documento original, com a intenção de obter brevidade. O risco dessa prática é distorcer o significado do original.
É correto afirmar que o bibliotecário aplicou
Provas
Caderno Container